PCCar.ru - Ваш автомобильный компьютер

Вернуться   PCCar.ru - Ваш автомобильный компьютер > MP3Car ТехИнфа > AndroidCar > Железо > Планшеты

Ответ
 
Опции темы Поиск в этой теме
Старый 06.08.2017, 01:46   #2571
oleg707
Гуру
 
Аватар для oleg707
 
Регистрация: 16.04.2014
Возраст: 42
Город: Gdynia
Регион: другой - для добавления сообщить ab
Сообщений: 2,548
oleg707 has a reputation beyond reputeoleg707 has a reputation beyond reputeoleg707 has a reputation beyond reputeoleg707 has a reputation beyond reputeoleg707 has a reputation beyond reputeoleg707 has a reputation beyond reputeoleg707 has a reputation beyond reputeoleg707 has a reputation beyond reputeoleg707 has a reputation beyond reputeoleg707 has a reputation beyond repute
По умолчанию

Цитата:
Сообщение от Alex5Kiev Посмотреть сообщение
Про резисторы, можно по подробнее..... Какие и куда подпаивать?
типа такого, только вместо звуковой карты - разъём для наушников планшета с закороченной перемычкой распознавания.
oleg707 вне форума   Ответить с цитированием
Старый 06.08.2017, 01:57   #2572
Alex5Kiev
Старший Пользователь
 
Аватар для Alex5Kiev
 
Регистрация: 21.05.2014
Возраст: 51
Город: Киев
Регион: Украина
Машина: Toyota Avensis
Сообщений: 310
Alex5Kiev is infamous around these partsAlex5Kiev is infamous around these parts
По умолчанию

Цитата:
Сообщение от oleg707 Посмотреть сообщение
типа такого, только вместо звуковой карты - разъём для наушников планшета с закороченной перемычкой распознавания.
Олег, спасибо! Признаюсь честно, интересовало именно какой резистор..., На фото все понятно!!
__________________
Мое первое строительство: http://pccar.ru/showthread.php?t=22654 - подошло к финишной прямой!!!!
I-Drive от BMW установлен и подключен!!! и Фото!
Alex5Kiev вне форума   Ответить с цитированием
Старый 06.08.2017, 02:08   #2573
oleg707
Гуру
 
Аватар для oleg707
 
Регистрация: 16.04.2014
Возраст: 42
Город: Gdynia
Регион: другой - для добавления сообщить ab
Сообщений: 2,548
oleg707 has a reputation beyond reputeoleg707 has a reputation beyond reputeoleg707 has a reputation beyond reputeoleg707 has a reputation beyond reputeoleg707 has a reputation beyond reputeoleg707 has a reputation beyond reputeoleg707 has a reputation beyond reputeoleg707 has a reputation beyond reputeoleg707 has a reputation beyond reputeoleg707 has a reputation beyond repute
По умолчанию

Цитата:
Сообщение от Alex5Kiev Посмотреть сообщение
Олег, спасибо! Признаюсь честно, интересовало именно какой резистор..., На фото все понятно!!
по номиналу можно от 30 до 150 Ом. Наушники вообще 8-16-32 (Ом). Но если слишком малое сопротивление поставить - могут возникнуть искажения.
oleg707 вне форума   Ответить с цитированием
Старый 06.08.2017, 03:42   #2574
ViPol
Старший Пользователь
 
Регистрация: 20.01.2016
Город: Питер
Регион: 78, 98
Машина: hyundai solaris
Сообщений: 232
ViPol will become famous soon enough
По умолчанию

Напомните, какой ТВ свисток воткнуть в наш планшет, чтоб телик смотреть норм? Важен там чип как в изикапе или нет? Такой подойдет, чтобы еще радио слушать и радио-переговоры? --- Цифровой USB 2.0 TV Stick SDR Тюнер Приемник Мини Видео оборудование ТВ Dongle DVB-T DAB FM RTL2832U R820T2
http://s.aliexpress.com/IrAfIbEJ
(from AliExpress Android)
__________________
Результат установки планшета https://youtu.be/lBrD4xmZDmE + новый вариант NEW https://youtu.be/oOiViwadB3U

Последний раз редактировалось ViPol; 06.08.2017 в 03:43. Причина: 1
ViPol вне форума   Ответить с цитированием
Старый 06.08.2017, 09:28   #2575
sandr2010
Гуру
 
Регистрация: 13.11.2011
Возраст: 62
Город: Волгоград
Регион: 34
Машина: Mitsubishi RVR, Chery Tiggo
Сообщений: 1,780
sandr2010 is a jewel in the roughsandr2010 is a jewel in the roughsandr2010 is a jewel in the roughsandr2010 is a jewel in the rough
По умолчанию

А что вы по нему смотреть то будете? Цифра вроде как идёт по dvb-t2.
sandr2010 вне форума   Ответить с цитированием
Старый 06.08.2017, 10:45   #2576
ViPol
Старший Пользователь
 
Регистрация: 20.01.2016
Город: Питер
Регион: 78, 98
Машина: hyundai solaris
Сообщений: 232
ViPol will become famous soon enough
По умолчанию

Цитата:
Сообщение от sandr2010 Посмотреть сообщение
А что вы по нему смотреть то будете? Цифра вроде как идёт по dvb-t2.
Да, конечно, я в курсе! Я не часто телик смотрю в авто, но иногда хочется посмотреть матч или типа того, а ты в авто стоишь в пробке или жлешь кого...так что цифровое особо не нужно, dvb-t2 свистки за 500р не купишь, а тут еще радио (когда ставишь планшет актуально)
__________________
Результат установки планшета https://youtu.be/lBrD4xmZDmE + новый вариант NEW https://youtu.be/oOiViwadB3U
ViPol вне форума   Ответить с цитированием
Старый 06.08.2017, 11:21   #2577
skanch
Модератор
 
Аватар для skanch
 
Регистрация: 19.01.2010
Возраст: 60
Город: Санкт-Петербург
Регион: 78, 98
Сообщений: 2,669
skanch has a brilliant futureskanch has a brilliant futureskanch has a brilliant futureskanch has a brilliant futureskanch has a brilliant futureskanch has a brilliant futureskanch has a brilliant futureskanch has a brilliant futureskanch has a brilliant futureskanch has a brilliant futureskanch has a brilliant future
По умолчанию

Цитата:
Сообщение от oleg707 Посмотреть сообщение
по номиналу можно от 30 до 150 Ом. Наушники вообще 8-16-32 (Ом). Но если слишком малое сопротивление поставить - могут возникнуть искажения.
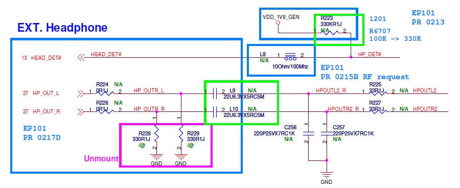
А зачем резисторы? В планшете все уже и так стоит.
Миниатюры
Нажмите на изображение для увеличения
Название: Раз..jpg
Просмотров: 1632
Размер:	94.7 Кб
ID:	47893  
skanch вне форума   Ответить с цитированием
Старый 06.08.2017, 15:07   #2578
Ksanf
Пользователь
 
Регистрация: 03.07.2017
Возраст: 59
Город: санкт-петербург
Регион: 78, 98
Машина: Honda cr-v 2 RD8 (2004)
Сообщений: 67
Ksanf is on a distinguished road
По умолчанию

Цитата:
Сообщение от ViPol Посмотреть сообщение
Да, конечно, я в курсе! Я не часто телик смотрю в авто, но иногда хочется посмотреть матч или типа того, а ты в авто стоишь в пробке или жлешь кого...так что цифровое особо не нужно, dvb-t2 свистки за 500р не купишь, а тут еще радио (когда ставишь планшет актуально)
может проще типа МТС ТВ смотреть - 15р в сутки - вкл/посмотрел/выключил или за 400 в мес 10Гб+тв (причем по всей россии)? и не надо мучатся
Ksanf вне форума   Ответить с цитированием
Старый 06.08.2017, 15:33   #2579
oleg707
Гуру
 
Аватар для oleg707
 
Регистрация: 16.04.2014
Возраст: 42
Город: Gdynia
Регион: другой - для добавления сообщить ab
Сообщений: 2,548
oleg707 has a reputation beyond reputeoleg707 has a reputation beyond reputeoleg707 has a reputation beyond reputeoleg707 has a reputation beyond reputeoleg707 has a reputation beyond reputeoleg707 has a reputation beyond reputeoleg707 has a reputation beyond reputeoleg707 has a reputation beyond reputeoleg707 has a reputation beyond reputeoleg707 has a reputation beyond repute
По умолчанию

Цитата:
Сообщение от skanch Посмотреть сообщение
А зачем резисторы? В планшете все уже и так стоит.
Изначально я подключался к погопинам. Там фонило. Даташита на тот момент не было. Поставил резисторы - стало приемлемо.

Потом я решил подключаться через звуковую карту. Там резисторов нет.
В любом случае нужно согласование для высокоомного входа усилителя и низкоомного выхода с звуковой.
Вот из чего я исходил, когда ставил резисторы.
oleg707 вне форума   Ответить с цитированием
Старый 06.08.2017, 16:11   #2580
sandr2010
Гуру
 
Регистрация: 13.11.2011
Возраст: 62
Город: Волгоград
Регион: 34
Машина: Mitsubishi RVR, Chery Tiggo
Сообщений: 1,780
sandr2010 is a jewel in the roughsandr2010 is a jewel in the roughsandr2010 is a jewel in the roughsandr2010 is a jewel in the rough
По умолчанию

ViPol , http://pccar.ru/showthread.php?t=20225&page=38 - темка по радио,почитайте.
Dvb-t ,как понимаю, это тоже цифровой формат,но у нас он не работает,а аналогового сигнала этот приёмник не принимает. 18-20 $ стОит dvb-t2. Можно еще восспользоваться обычной цифровой приставкой для телевизора и изиком.
sandr2010 вне форума   Ответить с цитированием
Ответ


Здесь присутствуют: 17 (пользователей: 0 , гостей: 17)
 

Ваши права в разделе
Вы не можете создавать новые темы
Вы не можете отвечать в темах
Вы не можете прикреплять вложения
Вы не можете редактировать свои сообщения

BB коды Вкл.
Смайлы Вкл.
[IMG] код Вкл.
HTML код Выкл.



Часовой пояс GMT +4, время: 06:41.


Работает на vBulletin® версия 3.8.4.
Copyright ©2000 - 2026, Jelsoft Enterprises Ltd.
Перевод: zCarot