PCCar.ru - Ваш автомобильный компьютер

Вернуться   PCCar.ru - Ваш автомобильный компьютер > MP3Car ТехИнфа > Блоки питания > Самодельные блоки питания

Ответ
 
Опции темы Поиск в этой теме
Старый 23.01.2008, 01:24   #11
AlexxxV
Старший Пользователь
 
Регистрация: 02.01.2007
Возраст: 62
Город: Ростов-на-Дону
Регион: 61
Машина: Renault Scenic F3R
Сообщений: 254
AlexxxV is on a distinguished road
По умолчанию

Цитата:
Сообщение от anator Посмотреть сообщение
В Sprint LayOut 40... не открывается печатка
а чем глядеть spl файлики?
__________________
Машинка почти такая же как у MediaCar
--------------------------------------------------
Case Z39 "ПилимСами"+моник уперли+БП SL( )+Advantech PCM-9580+Celeron 2,2 спалил +SAMSUNG DDR (512Mb+256Mb)+120 Gb 3.5"+NEC сдох+Terratec Aureon 5.1 USB MKII+BU-353+AverTV Hybrid FM Volar+CardReader 3,5"+DUB-H4+DBT-122+DWL-AG132+DDT2000, Digitronik LPG...LeoCar( )
AlexxxV вне форума   Ответить с цитированием
Старый 23.01.2008, 03:52   #12
xDriver
Старший Пользователь
 
Аватар для xDriver
 
Регистрация: 12.04.2007
Город: Москва
Регион: 77, 97, 99, 177
Машина: 2013 Hyundai IX35
Сообщений: 400
xDriver is on a distinguished road
По умолчанию

Печатку ( lay ) смотреть:
Sprint LayOut 5.0 - http://slil.ru/25388576

Схему ( spl ) смотреть:
SPlan 6.0 - http://slil.ru/25388572
xDriver вне форума   Ответить с цитированием
Старый 23.01.2008, 17:11   #13
Owlmaster
Пользователь
 
Аватар для Owlmaster
 
Регистрация: 28.11.2005
Возраст: 50
Город: Санкт-Петербург
Регион: 78, 98
Машина: BMW E36
Сообщений: 87
Owlmaster is on a distinguished road
По умолчанию

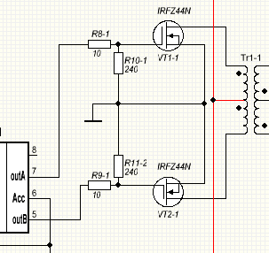
проясните пожалуйста следующее недоразумение....

по схеме GATE полевика идет на соединение резисторов R9,R11 и R8, R10 далее резисторы R8 и R9 идут соответственно на ноги 7 и 5 микросхемы



а на печатке GATE полевика идет на резистор 9 затем соединяется с резистором 11 и только потом на 5ю ногу микрухи


т.е. получается что толи схема врет, толи плата разведена не верно!
Не уверен что перестановка резисторов местами правильная.
Где ошибка? в схеме или в печатке
Миниатюры
Нажмите на изображение для увеличения
Название: 2.jpg
Просмотров: 9606
Размер:	113.9 Кб
ID:	5360  
Изображения
 
__________________
www.e36club.ru
Никогда не бойся делать что либо своими руками, ибо Титаник строили профессионалы, а Ковчег построил любитель.
Проэктирую...
Owlmaster вне форума   Ответить с цитированием
Старый 23.01.2008, 17:40   #14
xDriver
Старший Пользователь
 
Аватар для xDriver
 
Регистрация: 12.04.2007
Город: Москва
Регион: 77, 97, 99, 177
Машина: 2013 Hyundai IX35
Сообщений: 400
xDriver is on a distinguished road
По умолчанию

Спасибо огромное за внимательность !!
Косяк на печетке !!!
Я не знаю как сильно это повлияет на работу БП
тут нужно авторитетное мнение ....
Печатку правлю вечером выложу ....
xDriver вне форума   Ответить с цитированием
Старый 23.01.2008, 18:08   #15
svon
Старший Пользователь
 
Регистрация: 13.03.2007
Возраст: 56
Город: Тель-Авив
Регион: Израиль
Машина: AUDI\A6\2005
Сообщений: 216
svon is on a distinguished road
По умолчанию

Я другую компоновку делаю, все транзисторы и силовые диоды на одном краю на радиаторе,три транса по центру, а вертикально плата управления с контроллером с другой стороны.Вышло по размерам меньше,чем двухтрансовый вариант.Сейчас пытаюсь все развести только на одну сторону,чтобы небыло перемычек.
На макетке все работает и последний контроллер Самоделкина тоже( с небольшими доработками)
svon вне форума   Ответить с цитированием
Старый 23.01.2008, 18:20   #16
xDriver
Старший Пользователь
 
Аватар для xDriver
 
Регистрация: 12.04.2007
Город: Москва
Регион: 77, 97, 99, 177
Машина: 2013 Hyundai IX35
Сообщений: 400
xDriver is on a distinguished road
По умолчанию

Печатку поправил + еще несколько мелочей, заодно она теперь читается и Sprint-Layout 4.0
xDriver вне форума   Ответить с цитированием
Старый 23.01.2008, 18:47   #17
NSMax
Сибиряк
 
Аватар для NSMax
 
Регистрация: 11.04.2007
Возраст: 52
Город: Свободно перемещающийся
Регион: другой - для добавления сообщить ab
Машина: Jaguar X-Type
Сообщений: 785
NSMax has a spectacular aura aboutNSMax has a spectacular aura aboutNSMax has a spectacular aura about
По умолчанию

Цитата:
Сообщение от svon Посмотреть сообщение
Я другую компоновку делаю, все транзисторы и силовые диоды на одном краю на радиаторе,три транса по центру, а вертикально плата управления с контроллером с другой стороны.Вышло по размерам меньше,чем двухтрансовый вариант.Сейчас пытаюсь все развести только на одну сторону,чтобы небыло перемычек.
На макетке все работает и последний контроллер Самоделкина тоже( с небольшими доработками)
как я понял до НГ ты не успел. Соответственно печаток не буит?
NSMax вне форума   Ответить с цитированием
Старый 23.01.2008, 18:50   #18
svon
Старший Пользователь
 
Регистрация: 13.03.2007
Возраст: 56
Город: Тель-Авив
Регион: Израиль
Машина: AUDI\A6\2005
Сообщений: 216
svon is on a distinguished road
По умолчанию

Цитата:
Сообщение от NSMax Посмотреть сообщение
как я понял до НГ ты не успел. Соответственно печаток не буит?
имелось в виду, что будет разделение труда-ктото проверить контроллер, а ктото разведет плату.На мне было только изготовление плат.Ну теперь сдвинулось немного(были и проблемы личного плана).Думаю займет недельку-другую
svon вне форума   Ответить с цитированием
Старый 25.01.2008, 15:18   #19
bus12
Пользователь
 
Регистрация: 21.05.2007
Город: Ангарск
Регион: 38
Машина: 1992\Toyota\Corona
Сообщений: 64
bus12 is on a distinguished road
По умолчанию

xDriver как продвигаются дела?
bus12 вне форума   Ответить с цитированием
Старый 25.01.2008, 15:45   #20
xDriver
Старший Пользователь
 
Аватар для xDriver
 
Регистрация: 12.04.2007
Город: Москва
Регион: 77, 97, 99, 177
Машина: 2013 Hyundai IX35
Сообщений: 400
xDriver is on a distinguished road
По умолчанию

Да все спаял, надо установить радиатор и прицепить хвосты компьютерные, НО сегодня блин, у супруги д.р. а сын студент
так что я думаю продолжать буду завтра вечером-ночью, сразу отпишусь.
xDriver вне форума   Ответить с цитированием
Ответ


Здесь присутствуют: 1 (пользователей: 0 , гостей: 1)
 

Ваши права в разделе
Вы не можете создавать новые темы
Вы не можете отвечать в темах
Вы не можете прикреплять вложения
Вы не можете редактировать свои сообщения

BB коды Вкл.
Смайлы Вкл.
[IMG] код Вкл.
HTML код Выкл.



Часовой пояс GMT +4, время: 16:55.


Работает на vBulletin® версия 3.8.4.
Copyright ©2000 - 2026, Jelsoft Enterprises Ltd.
Перевод: zCarot