PCCar.ru - Ваш автомобильный компьютер

Вернуться   PCCar.ru - Ваш автомобильный компьютер > MP3Car ТехИнфа > Мониторы > Матрицы для CarPC > Матрицы 8 дюймов

Ответ
 
Опции темы Поиск в этой теме
Старый 28.03.2013, 20:36   #11
Albert.comp
Старший Пользователь
 
Аватар для Albert.comp
 
Регистрация: 27.12.2006
Возраст: 54
Город: Нижний Новгород
Регион: 52
Машина: Wolksvagen Jetta, Toyota Matrix
Сообщений: 495
Albert.comp has a spectacular aura aboutAlbert.comp has a spectacular aura about
По умолчанию

По осциллографу, кому интересно. Вот ссылка производителя на последний софт. Вот описание, правда по китайски, но все понятно. Есть разные от 20 до 100мГц + логический анализатор в комплекте 16 каналов кажется. Качайте, пробуйте. Запускается без железа.
__________________
ATOM525 GA-D525TUD, 160Gx2.5, моник 800х600 тач, GPS18USB, Питание I1-ATX собственная разработка + разобранная клава + контроллер управления + 2 усилка
Проект Matrix
Albert.comp вне форума   Ответить с цитированием
Старый 06.04.2013, 01:35   #12
Albert.comp
Старший Пользователь
 
Аватар для Albert.comp
 
Регистрация: 27.12.2006
Возраст: 54
Город: Нижний Новгород
Регион: 52
Машина: Wolksvagen Jetta, Toyota Matrix
Сообщений: 495
Albert.comp has a spectacular aura aboutAlbert.comp has a spectacular aura about
По умолчанию

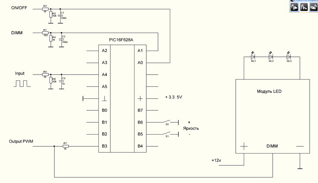
Вот мой небольшой набросок схемы регулировки подсветки панели на мощных светодиодах. Прошивка прилагается. 50гц на входе - минимальная яркость, 1кГц - максимальная.

Нажмите на изображение для увеличения
Название: dimm3_новый размер.jpg
Просмотров: 1390
Размер:	54.8 Кб
ID:	30746


Что мы будем иметь? Автоматическая регулировка яркости, в зависимости от освещенности, с плавным изменением. Дополнительный вход диммера. Ручная регулировка. (пока под вопросом)

На столе все работает, идет доработка.
Вложения
Тип файла: rar Прошивка диммера.rar (4.7 Кб, 641 просмотров)
__________________
ATOM525 GA-D525TUD, 160Gx2.5, моник 800х600 тач, GPS18USB, Питание I1-ATX собственная разработка + разобранная клава + контроллер управления + 2 усилка
Проект Matrix
Albert.comp вне форума   Ответить с цитированием
Старый 06.04.2013, 02:11   #13
mitsubi
Старший Пользователь
 
Регистрация: 23.04.2012
Регион: 77, 97, 99, 177
Сообщений: 412
mitsubi is a jewel in the roughmitsubi is a jewel in the roughmitsubi is a jewel in the roughmitsubi is a jewel in the rough
По умолчанию

Цитата:
Сообщение от Albert.**** Посмотреть сообщение
Вот мой небольшой набросок схемы регулировки подсветки панели на мощных светодиодах. Прошивка прилагается. 50гц на входе - минимальная яркость, 1кГц - максимальная.
Что мы будем иметь? Автоматическая регулировка яркости, в зависимости от освещенности, с плавным изменением. Дополнительный вход диммера. Ручная регулировка. (пока под вопросом)
На столе все работает, идет доработка.
Правильно ли я понял: резистором 0,4 ом Вы выставили максимально допустимый ток для матрицы в 250 мА. Далее программой на пике Вы шимом установили половинную яркость (какой это ток по факту?) и в зависимости от частоты сигнала с вашего датчика освещенности изменяется скважность сигнала управления диммером в ту или иную сторону?
mitsubi вне форума   Ответить с цитированием
Старый 06.04.2013, 02:31   #14
Albert.comp
Старший Пользователь
 
Аватар для Albert.comp
 
Регистрация: 27.12.2006
Возраст: 54
Город: Нижний Новгород
Регион: 52
Машина: Wolksvagen Jetta, Toyota Matrix
Сообщений: 495
Albert.comp has a spectacular aura aboutAlbert.comp has a spectacular aura about
По умолчанию

Да. Максимальный ток по измерениям получился 225 mA. Это 100% шима. Шим меняется от 10 до 100% в зависимости от освещенности. При использовании аналогового датчика можно обойтись без пика, смудрить как нибудь на TL494 например. Но у меня стоит частотный датчик, поэтому все немного "мутно" выглядит.
__________________
ATOM525 GA-D525TUD, 160Gx2.5, моник 800х600 тач, GPS18USB, Питание I1-ATX собственная разработка + разобранная клава + контроллер управления + 2 усилка
Проект Matrix
Albert.comp вне форума   Ответить с цитированием
Старый 06.04.2013, 14:45   #15
mitsubi
Старший Пользователь
 
Регистрация: 23.04.2012
Регион: 77, 97, 99, 177
Сообщений: 412
mitsubi is a jewel in the roughmitsubi is a jewel in the roughmitsubi is a jewel in the roughmitsubi is a jewel in the rough
По умолчанию

Цитата:
Сообщение от Albert.**** Посмотреть сообщение
Да. Максимальный ток по измерениям получился 225 mA. Это 100% шима. Шим меняется от 10 до 100% в зависимости от освещенности. При использовании аналогового датчика можно обойтись без пика, смудрить как нибудь на TL494 например. Но у меня стоит частотный датчик, поэтому все немного "мутно" выглядит.
я, вот, тоже задумался на тему "улучшайзинга" контроллера и хочу попросить у Вас совет, как судя по всему специалиста в этой области -- хочу переделать источники питания для сигналов матрицы -- на чем их принято делать в мониторах и как это сделать правильно?
mitsubi вне форума   Ответить с цитированием
Старый 06.04.2013, 16:01   #16
Albert.comp
Старший Пользователь
 
Аватар для Albert.comp
 
Регистрация: 27.12.2006
Возраст: 54
Город: Нижний Новгород
Регион: 52
Машина: Wolksvagen Jetta, Toyota Matrix
Сообщений: 495
Albert.comp has a spectacular aura aboutAlbert.comp has a spectacular aura about
По умолчанию

Мне кажется не все контроллеры матриц такие кривые, как мне попалась. Стоит там в оригинале 6-ти ногая козявка. Название не понятно, но можно найти похожее в нете. Это полноценный импульсный стабилизатор, даже с возможностью шим и аналогового регулирования. только жаль 100 мА максимум. он уже и при 40 мА греется.
__________________
ATOM525 GA-D525TUD, 160Gx2.5, моник 800х600 тач, GPS18USB, Питание I1-ATX собственная разработка + разобранная клава + контроллер управления + 2 усилка
Проект Matrix
Albert.comp вне форума   Ответить с цитированием
Старый 06.04.2013, 21:24   #17
mitsubi
Старший Пользователь
 
Регистрация: 23.04.2012
Регион: 77, 97, 99, 177
Сообщений: 412
mitsubi is a jewel in the roughmitsubi is a jewel in the roughmitsubi is a jewel in the roughmitsubi is a jewel in the rough
По умолчанию

Цитата:
Сообщение от Albert.**** Посмотреть сообщение
Мне кажется не все контроллеры матриц такие кривые, как мне попалась. Стоит там в оригинале 6-ти ногая козявка. Название не понятно, но можно найти похожее в нете. Это полноценный импульсный стабилизатор, даже с возможностью шим и аналогового регулирования. только жаль 100 мА максимум. он уже и при 40 мА греется.
я, вот, долго искал контроллер к редкой панели, нашел тут один, но стремный -- на морозе матрица начинает глюковать, выяснилось, что источники питания 19В и -11В гуляют, вот, думаю, как бы это разрешить сторонними элементами... но опыта в данном вопросе нет
mitsubi вне форума   Ответить с цитированием
Старый 07.04.2013, 12:48   #18
Albert.comp
Старший Пользователь
 
Аватар для Albert.comp
 
Регистрация: 27.12.2006
Возраст: 54
Город: Нижний Новгород
Регион: 52
Машина: Wolksvagen Jetta, Toyota Matrix
Сообщений: 495
Albert.comp has a spectacular aura aboutAlbert.comp has a spectacular aura about
По умолчанию

Мне кажется тут за основу надо взять схему какого нибудь испытанного монитора. Лиллипут или еще что. А все эти нонейм наборы - большая загадка. Реалтек в частности вообще не хвалят.
__________________
ATOM525 GA-D525TUD, 160Gx2.5, моник 800х600 тач, GPS18USB, Питание I1-ATX собственная разработка + разобранная клава + контроллер управления + 2 усилка
Проект Matrix
Albert.comp вне форума   Ответить с цитированием
Старый 11.04.2013, 01:45   #19
Albert.comp
Старший Пользователь
 
Аватар для Albert.comp
 
Регистрация: 27.12.2006
Возраст: 54
Город: Нижний Новгород
Регион: 52
Машина: Wolksvagen Jetta, Toyota Matrix
Сообщений: 495
Albert.comp has a spectacular aura aboutAlbert.comp has a spectacular aura about
По умолчанию

Вот собрал прототип. Скоро к испытаниям.Правда немного изменил схему включения. У меня яркость вышла наоборот (может и к лучшему), поэтому управление шим подал прямо на драйвер минуя входной транзистор, который там установлен.
Нажмите на изображение для увеличения
Название: кадр_2,2.jpg
Просмотров: 827
Размер:	119.1 Кб
ID:	30818

Немного подправил прошивку - без входного сигнала (мало ли что с датчиком) - яркость 50%. Плюс на плате контроллера панели - небольшие изменения. + и - подсветки отрезаем где удобно, Вместо светодиодов вешаем туда небольшую нагрузку (1кОм), токограничивающий резистор увеличиваем до 10 оМ. Все это для того, что родной драйвер продолжает работать, он нужен для питания матрицы + 9В. Все конечно не очень красиво - но для испытаний потянет.

Нажмите на изображение для увеличения
Название: DSC_0207_новый размер.jpg
Просмотров: 1112
Размер:	250.1 Кб
ID:	30819

Нажмите на изображение для увеличения
Название: DSC_0208_новый размер.jpg
Просмотров: 866
Размер:	257.3 Кб
ID:	30820

Нажмите на изображение для увеличения
Название: DSC_0210_новый размер.jpg
Просмотров: 988
Размер:	288.7 Кб
ID:	30821

Нажмите на изображение для увеличения
Название: DSC_0211_новый размер.jpg
Просмотров: 972
Размер:	113.1 Кб
ID:	30822
Вложения
Тип файла: rar прошивка 4.rar (4.0 Кб, 589 просмотров)
__________________
ATOM525 GA-D525TUD, 160Gx2.5, моник 800х600 тач, GPS18USB, Питание I1-ATX собственная разработка + разобранная клава + контроллер управления + 2 усилка
Проект Matrix
Albert.comp вне форума   Ответить с цитированием
Старый 21.06.2013, 22:06   #20
Anthonymus
Старший Пользователь
 
Регистрация: 28.01.2009
Возраст: 47
Регион: 12
Машина: Chrysler Concorde
Сообщений: 386
Anthonymus is on a distinguished road
По умолчанию

Имею ту же проблему. Только моник 8 дюймов 1024х768
Посмотрел даташит - 8-10 вольт 180mA.
Идея такая - на переходнике шлейфов разорвать дорожки подсветки. Со стороны контроллера повесить нагрузку (сопротивление), а на матрицу подать питание с драйвера.
В таком случае виндой регулировать яркость я уже не смогу... Мне бы такой драйвер, который регулируется подсветкой приборки. У меня от 4 до 12 вольт. Или, есть вариант, остатками родной подсветки...
Может подскажете такой драйверок. В наших инет магазинах или у братьев- китайцев...
__________________
Мой компьтеризируемый лайнер тут.
Anthonymus вне форума   Ответить с цитированием
Ответ


Здесь присутствуют: 1 (пользователей: 0 , гостей: 1)
 

Ваши права в разделе
Вы не можете создавать новые темы
Вы не можете отвечать в темах
Вы не можете прикреплять вложения
Вы не можете редактировать свои сообщения

BB коды Вкл.
Смайлы Вкл.
[IMG] код Вкл.
HTML код Выкл.



Часовой пояс GMT +4, время: 09:33.


Работает на vBulletin® версия 3.8.4.
Copyright ©2000 - 2026, Jelsoft Enterprises Ltd.
Перевод: zCarot