PCCar.ru - Ваш автомобильный компьютер

Вернуться   PCCar.ru - Ваш автомобильный компьютер > MP3Car ТехИнфа > Блоки питания > Разное

Ответ
 
Опции темы Поиск в этой теме
Старый 28.06.2010, 14:07   #141
Virtual
Гуру
 
Регистрация: 07.11.2009
Возраст: 51
Регион: 02
Машина: Hyundai Accent :)
Сообщений: 1,361
Virtual has a spectacular aura aboutVirtual has a spectacular aura about
По умолчанию

BaGz по схеме включения это мелкомощная кренка на 5в!!! (типа L05) 100% для питания К561...

если верить даташиту на фотке если ставить 78L05 ее нужно перевернуть . ибо 1нога это in, иначе будет грется и выйдет из строя. (на фото проводников платы, она нарисована для монтажа со стороны дорожек)

ЗЫ при правильной сборке, на последней ноге микросхем должно стать +5в,

ЗЫЗЫ настоятельно рекомендую не проигнорировать установку керамического конденсатора в параллель электролиту, по +5в питания.
__________________
Accent + Mystery MMT-8120S+ежик700_2Gssd_798МГц проц
Virtual вне форума   Ответить с цитированием
Старый 28.06.2010, 19:12   #142
BaGz
Старший Пользователь
 
Регистрация: 03.11.2006
Город: Казань
Регион: 16, 116
Машина: Toyota Corolla NZE121 2003
Сообщений: 259
BaGz is on a distinguished road
По умолчанию

Цитата:
Сообщение от BaGz Посмотреть сообщение
эээээ.... кренка 3805 стоит слева-сверху на схеме (3 ноги) а с377 вроде как биполярный транзистор? http://chip-dip.ru/product0/38229.aspx
Неуж то некто не знает
BaGz вне форума   Ответить с цитированием
Старый 28.06.2010, 19:53   #143
Virtual
Гуру
 
Регистрация: 07.11.2009
Возраст: 51
Регион: 02
Машина: Hyundai Accent :)
Сообщений: 1,361
Virtual has a spectacular aura aboutVirtual has a spectacular aura about
По умолчанию

Цитата:
Сообщение от BaGz Посмотреть сообщение
Неуж то некто не знает
ты издеваешся? я ж тебе ссылком ткнул! 78L05 там стоит и все тут!
__________________
Accent + Mystery MMT-8120S+ежик700_2Gssd_798МГц проц
Virtual вне форума   Ответить с цитированием
Старый 28.06.2010, 20:47   #144
BaGz
Старший Пользователь
 
Регистрация: 03.11.2006
Город: Казань
Регион: 16, 116
Машина: Toyota Corolla NZE121 2003
Сообщений: 259
BaGz is on a distinguished road
По умолчанию

Цитата:
Сообщение от Virtual Посмотреть сообщение
ты издеваешся? я ж тебе ссылком ткнул! 78L05 там стоит и все тут!
Спасибо за подсказку
Непойму как так получилось но когда я писал (Неуж то некто не знает) твоей подсказки небыло!

Цитата:
Сообщение от Virtual Посмотреть сообщение
BaGz настоятельно рекомендую не проигнорировать установку керамического конденсатора в параллель электролиту, по +5в питания.
Ты про эту керамику?

Там наминалы сильно выжны?
у меня электролит на 470uF 25v а керамика на 0.1uF
BaGz вне форума   Ответить с цитированием
Старый 28.06.2010, 21:48   #145
Virtual
Гуру
 
Регистрация: 07.11.2009
Возраст: 51
Регион: 02
Машина: Hyundai Accent :)
Сообщений: 1,361
Virtual has a spectacular aura aboutVirtual has a spectacular aura about
По умолчанию

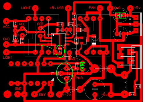
нет в паралель этим электролитам положена керамика
иначе у линейных стабилизаторов просыпается грязная привычка самовозбуждатся . номинал не шибко важен. смотри даташит на Русский крен5 там вроде было четкое указание о них.
Миниатюры
Нажмите на изображение для увеличения
Название: e39eaf85b952.jpg
Просмотров: 1590
Размер:	64.3 Кб
ID:	17646  
__________________
Accent + Mystery MMT-8120S+ежик700_2Gssd_798МГц проц
Virtual вне форума   Ответить с цитированием
Старый 28.06.2010, 23:15   #146
BaGz
Старший Пользователь
 
Регистрация: 03.11.2006
Город: Казань
Регион: 16, 116
Машина: Toyota Corolla NZE121 2003
Сообщений: 259
BaGz is on a distinguished road
По умолчанию

Цитата:
Сообщение от Virtual Посмотреть сообщение
нет в паралель этим электролитам положена керамика
иначе у линейных стабилизаторов просыпается грязная привычка самовозбуждатся . номинал не шибко важен. смотри даташит на Русский крен5 там вроде было четкое указание о них.
А проканает прям на контакты этих электролитов напаять (с другой стороны платы) напаять smd керамику, проканает?
Миниатюры
Нажмите на изображение для увеличения
Название: e39eaf85b952.jpg
Просмотров: 1494
Размер:	102.8 Кб
ID:	17647  
BaGz вне форума   Ответить с цитированием
Старый 29.06.2010, 05:48   #147
Virtual
Гуру
 
Регистрация: 07.11.2009
Возраст: 51
Регион: 02
Машина: Hyundai Accent :)
Сообщений: 1,361
Virtual has a spectacular aura aboutVirtual has a spectacular aura about
По умолчанию

Цитата:
А проканает прям на контакты этих электролитов напаять (с другой стороны платы) напаять smd керамику, проканает?
еще как проканает . я так МП компов лечил, дабы электролиты не вздувались.
__________________
Accent + Mystery MMT-8120S+ежик700_2Gssd_798МГц проц
Virtual вне форума   Ответить с цитированием
Старый 01.07.2010, 05:11   #148
_Danila_
Новый Пользователь
 
Регистрация: 01.07.2010
Возраст: 41
Город: Минск
Регион: Беларусь
Машина: Таета селика
Сообщений: 1
_Danila_ is on a distinguished road
По умолчанию

Доброго времени суток. У меня возникла проблема! Собрал данный бок питания. Все запустилось и работает. Но ноут EEE PC 701 от блока питания работает примерно 10-15 сек. и потом отрубается. При разборке оказалось что было перепутано 2 провода 7- был припаен на 8-ю ногу а 9-ый на "10" (который является тоже землей и находится рядом с 9-ой ногой!!!) ОЧЕНЬ ЛЕГКО ПЕРЕПУТОТЬ!!!!!!!!!!!!!!!! При исправлении ошибки все заработоло на 100% Огромное спасибо Yurich38 за представленную информацию и за огромное терпение!
_Danila_ вне форума   Ответить с цитированием
Старый 16.07.2010, 00:23   #149
smark2005
Пользователь
 
Аватар для smark2005
 
Регистрация: 23.10.2006
Возраст: 45
Город: Нижегородская обл.
Регион: 52
Машина: ВАЗ 21140
Сообщений: 56
smark2005 is on a distinguished road
По умолчанию

Всем привет. Не судите строго если спрошу ерунду. Делема такая - купил ежик eee pc 900. Хочу засунуть его в авто. Очень понравилась эта тема наличием в ней печатки, и вроде всё готово, но нифига не разбираюсь в дросселях . Собственно сами вопросы: 1. Кто нибудь пробовал его на eee pc 900? 2. Нашел плату от монитора Benq, там на инверторах стоят 2 дросселя, по схеме написано 70U, подойдет ли один из этих дросселей на блок? И потянит ли он 3 ампера? Если нет то где выпаять готовый? Извените, за ранее благодарен .
smark2005 вне форума   Ответить с цитированием
Старый 16.07.2010, 07:35   #150
Virtual
Гуру
 
Регистрация: 07.11.2009
Возраст: 51
Регион: 02
Машина: Hyundai Accent :)
Сообщений: 1,361
Virtual has a spectacular aura aboutVirtual has a spectacular aura about
По умолчанию

smark2005 если вместо батарейки! будеш пользовать, то данная схема подойдет.
если есть желание воткнуть вместо штатной зарядки, то внимательно прочти что на штатной зарядке написано, и хотя-бы данную тему на пр. странице .

что на брюхе твоего еее900 написано (сколько ВА ему нужно?)

напр на 700м 22ВА, отсюда...
22/12=1,8А...

LM2576 -3А
LM2676 -3А (но! кпд значительно выше!!! = меньше тепла, но и цена тоже )
LM2677 -5А

ЗЫ
Цитата:
по схеме написано 70U
это на дроселе? если на дроселе то может не у, а мю.... 70 мкГн
LM2576 нуно ~100 мкГн
LM2676 нуно ~22 мкГн
__________________
Accent + Mystery MMT-8120S+ежик700_2Gssd_798МГц проц
Virtual вне форума   Ответить с цитированием
Ответ


Здесь присутствуют: 1 (пользователей: 0 , гостей: 1)
 

Ваши права в разделе
Вы не можете создавать новые темы
Вы не можете отвечать в темах
Вы не можете прикреплять вложения
Вы не можете редактировать свои сообщения

BB коды Вкл.
Смайлы Вкл.
[IMG] код Вкл.
HTML код Выкл.



Часовой пояс GMT +4, время: 04:53.


Работает на vBulletin® версия 3.8.4.
Copyright ©2000 - 2026, Jelsoft Enterprises Ltd.
Перевод: zCarot