PCCar.ru - Ваш автомобильный компьютер

Вернуться   PCCar.ru - Ваш автомобильный компьютер > MP3Car ТехИнфа > Блоки питания > Разное

Ответ
 
Опции темы Поиск в этой теме
Старый 04.05.2009, 15:42   #221
Dobrinia
Старший Пользователь
 
Аватар для Dobrinia
 
Регистрация: 18.04.2009
Возраст: 39
Город: Минск
Регион: Беларусь
Машина: 1999\Opel\AstraG
Сообщений: 224
Dobrinia is on a distinguished road
По умолчанию

Цитата:
Сообщение от support_rc Посмотреть сообщение
на стр3. в посте №22 _SDY_ написал -
7. ....
8. Вторичные обмотки припаиваем куда надо. :-)

так вот куда надо? как их между собой комутировать ?
Вторичные обмотки припаять туда, где они были.
Если ты перематываешь родной транс для бп естественно
Если нет - то тебе проще сделать бп с нуля чем перепаять всю плату перемычками и резать полдня дорожки!
Dobrinia вне форума   Ответить с цитированием
Старый 04.05.2009, 16:26   #222
questioner
Старший Пользователь
 
Регистрация: 18.03.2009
Возраст: 43
Регион: 56
Машина: Toyota Corolla 120
Сообщений: 170
questioner is on a distinguished road
По умолчанию

Коммутировать так:
Вторичная обмотка также симметричная, состоит из 2-х половин. Каждая из половин в свою очередь состоит из 2-х отрезков в 8 и 6 витков. Обе половины соединены свободными концами 2-х 6-ти витковых обмоток (земля или точна #4 на рис.2). От стыков 8-ми и 6-ти витковых обмоток снимаются ±5В, сделаны отводы (точки #7 и #8 на рис.2). Со свободных концов снимаем ±12В (точки #5 и #6 на рис.2)

Взято отсюда
Разобраться где какая линия на БП можно проследив схемку
__________________
Мой первый проект
questioner вне форума   Ответить с цитированием
Старый 04.05.2009, 18:26   #223
Botyfalf
Старший Пользователь
 
Аватар для Botyfalf
 
Регистрация: 20.02.2008
Возраст: 45
Город: Обнинск
Регион: 40
Машина: 2006/Mazda6Sedan/2.0AT/Black
Сообщений: 171
Botyfalf is on a distinguished road
По умолчанию

Цитата:
Сообщение от Dobrinia Посмотреть сообщение
Если нет - то тебе проще сделать бп с нуля чем перепаять всю плату перемычками и резать полдня дорожки!
+1, мотать заново транс - легче БП Сергея "с ноля" спаять.
Посоветую еще раз проследить какие где напряжения расположены на БП АТХ и почитать ветку про БП Сергея Лебедева. Там подробно описаны проблемы возникающие при сборке, т.к. в принципе, схемотехника переделанного АТХ во многом схожа со схемой Сергея.
http://forum.pccar.ru/showthread.php?t=264
Также полезная инфа тут http://forum.pccar.ru/showthread.php?t=253
__________________
Проект http://forum.pccar.ru/showthread.php?t=8281
Botyfalf вне форума   Ответить с цитированием
Старый 04.05.2009, 22:18   #224
questioner
Старший Пользователь
 
Регистрация: 18.03.2009
Возраст: 43
Регион: 56
Машина: Toyota Corolla 120
Сообщений: 170
questioner is on a distinguished road
По умолчанию

Пробило полевики наглухо и оба... мать жива-здорова - спас предохранитель. Наверное у мну слишком система прожорлива для этого блока.
__________________
Мой первый проект
questioner вне форума   Ответить с цитированием
Старый 04.05.2009, 23:44   #225
Botyfalf
Старший Пользователь
 
Аватар для Botyfalf
 
Регистрация: 20.02.2008
Возраст: 45
Город: Обнинск
Регион: 40
Машина: 2006/Mazda6Sedan/2.0AT/Black
Сообщений: 171
Botyfalf is on a distinguished road
По умолчанию

Цитата:
Сообщение от questioner Посмотреть сообщение
Пробило полевики наглухо и оба... мать жива-здорова - спас предохранитель. Наверное у мну слишком система прожорлива для этого блока.
Проходили по невнимательности, либо транзюки были отстой: несколько пар в компостной яме. Я использую 48-е, можт позже поставлю 3205 для надежности, хотя и так все устраивает)))
Замерь ток потребления - у меня на "3-м пне 1ГГц" с приводами и 3.5 жестким был до 10А (мерял по входу) - блок нормально держал. Щас на mini itx максимум 3-5(пиковый край)А.
__________________
Проект http://forum.pccar.ru/showthread.php?t=8281
Botyfalf вне форума   Ответить с цитированием
Старый 05.05.2009, 09:09   #226
questioner
Старший Пользователь
 
Регистрация: 18.03.2009
Возраст: 43
Регион: 56
Машина: Toyota Corolla 120
Сообщений: 170
questioner is on a distinguished road
По умолчанию

У меня конфиг вообще жестокий: Взрослая мать,P4, DDR1024+256, винт 40Гб большой... еще и видяха внешняя на 64м, но греется как собака.
Амперметра мощьного пока нет, сегодня куплю - измерю ток потребления, а заодно и ключей побольше..

Вопрос на засыпку:
вот тут писалось про БП на 6105
2 НА ОП 1 ОП2 будут либо лог единицы либо лог нули - не более 5 вольт , ниче туда подавать ненадо! - это выходы! Которые могут управлять драйвером ir 4427.... , а он уже будет управлять полевиками - открываете даташит на драйвер и схему самоделкина - и глядите как реализуется подключение ключей, выводы сигналы с выводов оп1 и оп2 подаем на входы драйвера 2,4 - вобщем также смотрите схему самоделкина , если не понятно ........ вроде все ......

О какой схеме идет речь? у Самоделкина их много...
Еще один товарисч, которому вроде удалось блок на 6105 одолеть писал следующее:
"Собрал
Управление полевиками на 561ТЛ2 + какая-то 74ACT00 (ЛН2 не было, выдрал эту махонькую smd-шку из валявшейся рядом сетевухи))
Транс от этого же БП (InWin) с описанным выше кол-вом витков. Микруха IW1688 (аналог 6105)...
Нет, всё же переделал. Собрал на 561 ТЛ1, ЛН2 и четырёх транзюках! (2 открывающих и 2 закрывающих полевики). Форма сигнала - просто сказка
"

Если с драйвером IR4427 почти все понятно, то во втором случае просто беда... может кто поможет конкретизировать
Или хотябы знать как расчитываются номиналы конденсатора и резисторов при подключении драйвера к IRF3205 схема
__________________
Мой первый проект
questioner вне форума   Ответить с цитированием
Старый 05.05.2009, 09:52   #227
serg_wolf
Старший Пользователь
 
Аватар для serg_wolf
 
Регистрация: 04.03.2008
Город: NSK
Регион: 54
Машина: Toyota Camry SV33 3s-fe
Сообщений: 153
serg_wolf is on a distinguished road
По умолчанию

А что тут конкретизировать bc807+bc817 (смд, стоят копейки) включение повторителем. Вот и весь драйвер. На питание тл494 и драйверов питание через крен 12в и керамику+47мкф*16в. Будут полевики стабильно включатся. ирф3205 нормально 200ватт будут тянуть. С этими драйверами номально три пары полевиков живут.
Если уж сильно не понятно, могу нарисовать ...
__________________
Дорога в тысячу миль, начинается с одного шага...
serg_wolf вне форума   Ответить с цитированием
Старый 05.05.2009, 10:10   #228
serg_wolf
Старший Пользователь
 
Аватар для serg_wolf
 
Регистрация: 04.03.2008
Город: NSK
Регион: 54
Машина: Toyota Camry SV33 3s-fe
Сообщений: 153
serg_wolf is on a distinguished road
По умолчанию

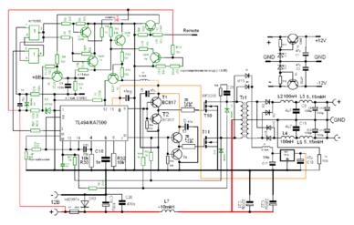
Вот, пн для автоуся без ос.
Афтор Norff, вегалаба (там по преобразу есть ветка). Обратите внимание, в схеме простая и очень эфективная защита потоку, на падении напряжения на открытом канале ключа.
Вообщем такой драйвер надо городить и с двух пар можно 400ватт снять полюбой. Частоту надо для каждого транса (и конкретно в каждом случае) подбирать. Резистор в затворе подбирают методом тыка обычно, но он зависит от драйвера (Надо смотреть что драйвер может по току), и полевиков (смотрим даташит и емкость затвора, прикидываем ток в затворе и время открытия -закрытия) итд. Вернее даже от полевика, а потом уж от драйвера. Как и вся импульсная техника, есть несколько правил сбора таких конструкций. 1. максимально отгородить(в смысле развязать) цепи питания контроллера шим и драйверов от силовых токов. Драйвера с резистором затрвора максимально ближе к ключам.
2. Чтоб было меньше помех на вторичке (земляных петель), желательно вторичную землю на бп соединять резиком на 1к. и ос вообще кашерно сворганить на оптопаре. 3. максимально короткие дорожки без перемычек от транса к выпрямителю и полевикам, + емкости. 4. Емкости питания +12в в идеале прям на средней точке трансформатора и итоке полевика. Все шунтируют керамикой 0.1 мкф.
Миниатюры
Нажмите на изображение для увеличения
Название: pnnew.jpg
Просмотров: 1878
Размер:	20.2 Кб
ID:	10978  
__________________
Дорога в тысячу миль, начинается с одного шага...
serg_wolf вне форума   Ответить с цитированием
Старый 05.05.2009, 11:41   #229
questioner
Старший Пользователь
 
Регистрация: 18.03.2009
Возраст: 43
Регион: 56
Машина: Toyota Corolla 120
Сообщений: 170
questioner is on a distinguished road
По умолчанию

serg_wolf, если можно нарисуй, только с номиналами, а то теории нет у меня.. Лучше сразу для четырех полевиков. Микруха sg6105, там я так понял инверсия нужна , но как ее делать, на чем и где там конденсатор какой или резюк вот это мне никогда не сосчитать
bc807+bc817 может и стоят копейки, но в нашем городе не нашел. На чем еще можно сделать?

пыс: рисунки здесь не выкладываются брось на мыло dkusanov С@bakA yandex.ru или куда-нибуть слей
__________________
Мой первый проект

Последний раз редактировалось questioner; 05.05.2009 в 17:45.
questioner вне форума   Ответить с цитированием
Старый 05.05.2009, 17:55   #230
filk24
Пользователь
 
Регистрация: 10.12.2008
Возраст: 49
Город: Красноярск
Регион: 24
Машина: С-RV II
Сообщений: 51
filk24 is on a distinguished road
По умолчанию

Кто транс с БП АТХ перематывал подскажите, нужно ли убирать медную полоску (находится под первичкой)?
filk24 вне форума   Ответить с цитированием
Ответ


Здесь присутствуют: 1 (пользователей: 0 , гостей: 1)
 

Ваши права в разделе
Вы не можете создавать новые темы
Вы не можете отвечать в темах
Вы не можете прикреплять вложения
Вы не можете редактировать свои сообщения

BB коды Вкл.
Смайлы Вкл.
[IMG] код Вкл.
HTML код Выкл.



Часовой пояс GMT +4, время: 17:30.


Работает на vBulletin® версия 3.8.4.
Copyright ©2000 - 2026, Jelsoft Enterprises Ltd.
Перевод: zCarot