PCCar.ru - Ваш автомобильный компьютер

Вернуться   PCCar.ru - Ваш автомобильный компьютер > MP3Car ТехИнфа > Разработка устройств

Ответ
 
Опции темы Поиск в этой теме
Старый 22.04.2009, 17:38   #1
Olegos
Пользователь
 
Регистрация: 10.06.2006
Город: Санкт петербург
Сообщений: 69
Olegos is on a distinguished road
По умолчанию чистка форсунок

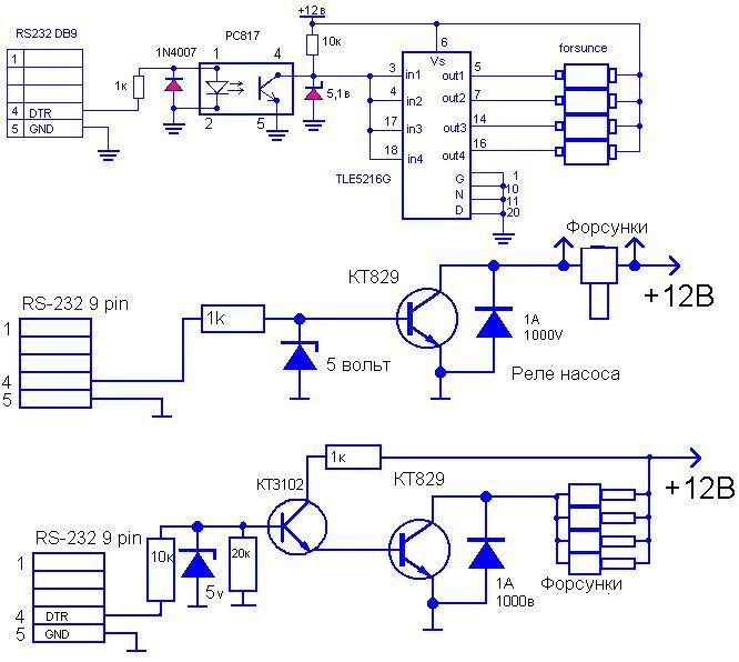
Нашел на просторах инета программку, для комплекса по очистке форсунок. Функционал конечно впечатляет, схема есть, сам проверил, работает. Программка работает только с ком портом, через мосты с юсб на ком, не работает. Девайс снят с производства, и продаються версии работающие по юсб. http://www.cartest.nnov.ru/injector.htm

Если есть желающие перенаписать программку, то могу изложить принципы её работы до мелочей.
Миниатюры
Нажмите на изображение для увеличения
Название: Adap.tle5216.jpg
Просмотров: 8708
Размер:	64.4 Кб
ID:	10759  
Вложения
Тип файла: rar inj.rar (291.2 Кб, 831 просмотров)
Olegos вне форума   Ответить с цитированием
Старый 22.04.2009, 18:30   #2
xDriver
Старший Пользователь
 
Аватар для xDriver
 
Регистрация: 12.04.2007
Город: Москва
Регион: 77, 97, 99, 177
Машина: 2013 Hyundai IX35
Сообщений: 400
xDriver is on a distinguished road
По умолчанию

Излагай, можно попробовать сделать автономный девайс.
xDriver вне форума   Ответить с цитированием
Старый 23.04.2009, 01:52   #3
Beer100
Гуру
 
Аватар для Beer100
 
Регистрация: 04.01.2006
Возраст: 56
Город: Минск
Регион: Беларусь
Машина: 2002\Audi\A6 3.0i
Сообщений: 1,135
Beer100 will become famous soon enough
По умолчанию

Я так понимаю, к этой схеме нужена еще "гидравлическая часть стенда, состоящая из бачка для промывочной жидкости, топливной рампы и трубопроводов с запорной арматурой". Так какой в этой затее смысл?
__________________
БП SL "умнай"- Сергея Лебедева (собственного изготовления), 7" Prology PCM-700, PIII 1,2 Tualatin, Intel i815, Video Gforce 440 64mb
, 2.5" HDD 40 Gb (Hitachi), 2.5" HDD 60 Gb (Fujitsu), PCI->USB2.0,
PCI TV tuner Beholder Behold TV 507 FM, DVD 5.25" (USB -> IDE переходник), GPS Globalsat BU-353, Web камера 3-COM, USB HUB D-Link, BT,
Софт: оболочка - Centrafuse, Навигация - GisRX, EDGE
Beer100 вне форума   Ответить с цитированием
Старый 23.04.2009, 12:14   #4
Olegos
Пользователь
 
Регистрация: 10.06.2006
Город: Санкт петербург
Сообщений: 69
Olegos is on a distinguished road
По умолчанию

2xDriver: отпишу посже в аську
2Beer100: ну гидравлический стенд можно собрать самому, как раз это небыло проблеммой с самого начала. Для прокачки обратной, гидравлика не нужна, а для кавитации давления большого не надо.
Olegos вне форума   Ответить с цитированием
Старый 25.04.2009, 01:23   #5
djonsky
Новый Пользователь
 
Регистрация: 25.04.2009
Регион: 32
Сообщений: 3
djonsky is on a distinguished road
По умолчанию

зачем прогу переделывать? ведь есть уже по древнее, и по проще но работает с ком портом и с выше указ. схемами.
Может проще в старую добавить функции которые добавлены в новой?
djonsky вне форума   Ответить с цитированием
Старый 25.04.2009, 01:39   #6
xDriver
Старший Пользователь
 
Аватар для xDriver
 
Регистрация: 12.04.2007
Город: Москва
Регион: 77, 97, 99, 177
Машина: 2013 Hyundai IX35
Сообщений: 400
xDriver is on a distinguished road
По умолчанию

Цитата:
Сообщение от djonsky Посмотреть сообщение
зачем прогу переделывать? ведь есть уже по древнее, и по проще но работает с ком портом и с выше указ. схемами.
Да большому счету и USB можно, толко нужен "правильный" переходник USB-COM который не две линии обслуживает RX и TX, а еще и DTR с DSR.

Просто можно сделать простой автономный девайс c ЖКИ и не морочится с PC.
нужен алгоритм ....
xDriver вне форума   Ответить с цитированием
Старый 25.04.2009, 02:03   #7
djonsky
Новый Пользователь
 
Регистрация: 25.04.2009
Регион: 32
Сообщений: 3
djonsky is on a distinguished road
По умолчанию

Цитата:
Сообщение от xDriver Посмотреть сообщение
Да большому счету и USB можно, толко нужен "правильный" переходник USB-COM который не две линии обслуживает RX и TX, а еще и DTR с DSR.

Просто можно сделать простой автономный девайс c ЖКИ и не морочится с PC.
нужен алгоритм ....
хочеш сказать что девайс собраный по указанной схеме, будет работать с usb версией проги с помощью правильного перходника usb-com?
если есть инфа о таком переходнике покажи...

мне проще работать с pc))
djonsky вне форума   Ответить с цитированием
Старый 26.04.2009, 01:22   #8
com9000
Старший Пользователь
 
Регистрация: 28.10.2007
Возраст: 50
Регион: Беларусь
Машина: SAAB 9000 2.0t
Сообщений: 123
com9000 is on a distinguished road
По умолчанию

девайс точно работает
com9000 вне форума   Ответить с цитированием
Старый 26.04.2009, 16:10   #9
Olegos
Пользователь
 
Регистрация: 10.06.2006
Город: Санкт петербург
Сообщений: 69
Olegos is on a distinguished road
По умолчанию

Ну с мостами USB не работает. Через мост не идёт шим, частоты правильно не выставить. В первой схемме микруха боиться 12 вольт, тоесть если забыть поставить стабилитрон 5.1 ей хана, на выход выдаёт 7 вольт и не реаирует.
Olegos вне форума   Ответить с цитированием
Старый 26.04.2009, 21:59   #10
djonsky
Новый Пользователь
 
Регистрация: 25.04.2009
Регион: 32
Сообщений: 3
djonsky is on a distinguished road
По умолчанию

Цитата:
Сообщение от com9000 Посмотреть сообщение
девайс точно работает
Вы какой девайс имеете ввиду?

Ну с мостами USB не работает. Через мост не идёт шим, частоты правильно не выставить. В первой схемме микруха боиться 12 вольт, тоесть если забыть поставить стабилитрон 5.1 ей хана, на выход выдаёт 7 вольт и не реаирует.

Есть схемы проще и 100% рабочие

вылжить что то не получается....
Изображения
 
djonsky вне форума   Ответить с цитированием
Ответ


Здесь присутствуют: 1 (пользователей: 0 , гостей: 1)
 

Ваши права в разделе
Вы не можете создавать новые темы
Вы не можете отвечать в темах
Вы не можете прикреплять вложения
Вы не можете редактировать свои сообщения

BB коды Вкл.
Смайлы Вкл.
[IMG] код Вкл.
HTML код Выкл.



Часовой пояс GMT +4, время: 12:47.


Работает на vBulletin® версия 3.8.4.
Copyright ©2000 - 2026, Jelsoft Enterprises Ltd.
Перевод: zCarot