PCCar.ru - Ваш автомобильный компьютер

Вернуться   PCCar.ru - Ваш автомобильный компьютер > MP3Car ТехИнфа > АвтоЗвук

Ответ
 
Опции темы Поиск в этой теме
Старый 06.08.2008, 05:47   #1
M.Mironi
Новый Пользователь
 
Регистрация: 27.06.2008
Город: Красногосрк
Регион: 50, 90, 150
Машина: 1999 Линкольн Навигатор
Сообщений: 3
M.Mironi is on a distinguished road
По умолчанию Подключение штатного усилителя к звуковухе

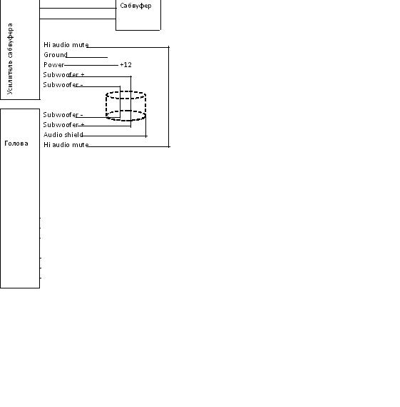
Поставил автомобильный компьютер на Навигаторе. Помогите разобраться. У меня в штатной системе звук на 4 колонки без усилка идет от родной головы. Так же от головы идет жгут проводов к штатному усилку сабвуфера. Голову я убрал. Новый 4-х канальный усилитель. К нему от звуковой карты 2 кабеля Jack ---- 2RCA, Front и Rear. От усилителя к 4-м колонкам, они все играют. Как подключить родной усилок от сабвуфера? Провода питания нашел, подсоединил. На штекере усилителя питание приходит. Но как подать туда звук от третьего канала звуковой карты? Схема из программы Mitchell для данного автомобиля прилагается. Заранее спасибо.
Миниатюры
Нажмите на изображение для увеличения
Название: Схема.JPG
Просмотров: 1406
Размер:	17.0 Кб
ID:	7285  
M.Mironi вне форума   Ответить с цитированием
Старый 06.08.2008, 12:49   #2
Beer100
Гуру
 
Аватар для Beer100
 
Регистрация: 04.01.2006
Возраст: 56
Город: Минск
Регион: Беларусь
Машина: 2002\Audi\A6 3.0i
Сообщений: 1,135
Beer100 will become famous soon enough
По умолчанию

Я так понимаю, что ты на + и - входы уже сигнал подавал со звуковухи?
Надо смотреть схему, как организован выход на саб на головном устройстве. Скорее всего у тебя нет соголосование по уровню сигнала.
__________________
БП SL "умнай"- Сергея Лебедева (собственного изготовления), 7" Prology PCM-700, PIII 1,2 Tualatin, Intel i815, Video Gforce 440 64mb
, 2.5" HDD 40 Gb (Hitachi), 2.5" HDD 60 Gb (Fujitsu), PCI->USB2.0,
PCI TV tuner Beholder Behold TV 507 FM, DVD 5.25" (USB -> IDE переходник), GPS Globalsat BU-353, Web камера 3-COM, USB HUB D-Link, BT,
Софт: оболочка - Centrafuse, Навигация - GisRX, EDGE
Beer100 вне форума   Ответить с цитированием
Старый 06.08.2008, 16:41   #3
M.Mironi
Новый Пользователь
 
Регистрация: 27.06.2008
Город: Красногосрк
Регион: 50, 90, 150
Машина: 1999 Линкольн Навигатор
Сообщений: 3
M.Mironi is on a distinguished road
По умолчанию

Да, подавал, но все бесполезно. А голова с усилителем саба коннектится только по вышеуказанной схеме. Больше к усилку ничего не приходит. Мне кажется, что секрет в проводе audio shield, который выходит из головы, но до усилка не доходит. Но что это за секрет? Что означает эта пунктирная фигура на схеме?
M.Mironi вне форума   Ответить с цитированием
Старый 06.08.2008, 18:51   #4
Beer100
Гуру
 
Аватар для Beer100
 
Регистрация: 04.01.2006
Возраст: 56
Город: Минск
Регион: Беларусь
Машина: 2002\Audi\A6 3.0i
Сообщений: 1,135
Beer100 will become famous soon enough
По умолчанию

Пенктиром обозначен просто экран.
Тебе бы посмотреть, какой уровень сигнала выдает головное на усилитель саба. Либо схему головного поищи. У усилка скорее всего балансный (симметричный) вход.
__________________
БП SL "умнай"- Сергея Лебедева (собственного изготовления), 7" Prology PCM-700, PIII 1,2 Tualatin, Intel i815, Video Gforce 440 64mb
, 2.5" HDD 40 Gb (Hitachi), 2.5" HDD 60 Gb (Fujitsu), PCI->USB2.0,
PCI TV tuner Beholder Behold TV 507 FM, DVD 5.25" (USB -> IDE переходник), GPS Globalsat BU-353, Web камера 3-COM, USB HUB D-Link, BT,
Софт: оболочка - Centrafuse, Навигация - GisRX, EDGE
Beer100 вне форума   Ответить с цитированием
Ответ


Здесь присутствуют: 1 (пользователей: 0 , гостей: 1)
 

Ваши права в разделе
Вы не можете создавать новые темы
Вы не можете отвечать в темах
Вы не можете прикреплять вложения
Вы не можете редактировать свои сообщения

BB коды Вкл.
Смайлы Вкл.
[IMG] код Вкл.
HTML код Выкл.



Часовой пояс GMT +4, время: 20:47.


Работает на vBulletin® версия 3.8.4.
Copyright ©2000 - 2026, Jelsoft Enterprises Ltd.
Перевод: zCarot