PCCar.ru - Ваш автомобильный компьютер

Вернуться   PCCar.ru - Ваш автомобильный компьютер > MP3Car ТехИнфа > Блоки питания > Разное

Ответ
 
Опции темы Поиск в этой теме
Старый 01.03.2008, 12:37   #81
Shark
Новый Пользователь
 
Регистрация: 14.09.2007
Возраст: 46
Город: Минск
Регион: 77, 97, 99, 177
Машина: 98\OPEL\OMEGA
Сообщений: 13
Shark is on a distinguished road
По умолчанию

www.chipmarket.ru. Сидят в Ждановичах.Есть в наличии ir4426.
Shark вне форума   Ответить с цитированием
Старый 01.03.2008, 12:55   #82
telefonist
Пользователь
 
Аватар для telefonist
 
Регистрация: 05.01.2008
Возраст: 49
Город: Минск
Регион: 77, 97, 99, 177
Машина: 91\опель вектра
Сообщений: 50
telefonist is on a distinguished road
По умолчанию

Цитата:
Сообщение от Зундер Посмотреть сообщение
telefonist, сделай вариант с donate, т.е полное оформление всего-всего, а в рар-архиве напиши реквизиты для благодарных пользователей. Предусмотри рквизиты wmr, wmz, wmu, wme, e-gold, visa, яндекс-деньги, приват-мани и так далее для всех желающих пользователей популярных платежных систем! Поверь, что желающих хоть 10-30 баксов перекинуть будет масса, лишь бы это не вызывало сложностей перечисления из подручной платежной системы. вот для меня приват-мани, wmz, visa. парекину чисто из принципа.
Огромное спасибо Только немного смахивает на попрошайничество, хотя такую схему встречал и на многих довольно приличных сатах.

Да, сделаю и доработаю, доведу до ума. После этого - буду принимать благодарности.
__________________
-=-=-Подпись на согласовании в МинГорИсполкоме-=-=-
telefonist вне форума   Ответить с цитированием
Старый 01.03.2008, 12:57   #83
telefonist
Пользователь
 
Аватар для telefonist
 
Регистрация: 05.01.2008
Возраст: 49
Город: Минск
Регион: 77, 97, 99, 177
Машина: 91\опель вектра
Сообщений: 50
telefonist is on a distinguished road
По умолчанию

Цитата:
Сообщение от Shark Посмотреть сообщение
www.chipmarket.ru. Сидят в Ждановичах.Есть в наличии ir4426.
Отлично, спасибо огромное! Сегодня поеду, приобрету. Я недели 2 назад всех обошёл деталюшников на Жданах - и ИП Бондарева, и чипмаркета, и киоск "Zener2005", и ещё многих - ни у кого не было.

---------------------------------
(После приезда с Жданович) - купил 2 последних в DIP корпусе. Продолжу вечером эксперименты.

В описании NCP3063 нашёл ещё один интересный вариант построения преобразователя, схема достаточно простая, и ток должна давать порядочный, и детальки всем доступные. Буду вечером макетировать.
Миниатюры
Нажмите на изображение для увеличения
Название: ncp3063.JPG
Просмотров: 3017
Размер:	36.0 Кб
ID:	5886  
__________________
-=-=-Подпись на согласовании в МинГорИсполкоме-=-=-

Последний раз редактировалось telefonist; 01.03.2008 в 20:28.
telefonist вне форума   Ответить с цитированием
Старый 03.03.2008, 00:53   #84
telefonist
Пользователь
 
Аватар для telefonist
 
Регистрация: 05.01.2008
Возраст: 49
Город: Минск
Регион: 77, 97, 99, 177
Машина: 91\опель вектра
Сообщений: 50
telefonist is on a distinguished road
По умолчанию

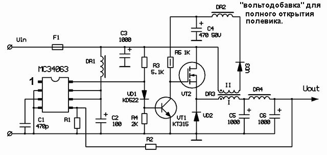
Очень простой получилась схема с сайта радиокот - автор Поляников Игорь (OldPol). На очень распространённой микросхеме МС34063, полевике IRFZ48 и сдвоенном дидое Шоттки - при токе нагрузки 5А и напряжении 5В - диод чуть греется, транзистор - не греется ВООБЩЕ.
Думаю - каналы 3.3 В и 5В собрать по этой схеме, так как я её собрал на макетке и остался очень доволен.
Миниатюры
Нажмите на изображение для увеличения
Название: rk.JPG
Просмотров: 3138
Размер:	38.8 Кб
ID:	5943  
__________________
-=-=-Подпись на согласовании в МинГорИсполкоме-=-=-
telefonist вне форума   Ответить с цитированием
Старый 03.03.2008, 01:15   #85
Самоделкин
Старший Пользователь
 
Аватар для Самоделкин
 
Регистрация: 12.03.2007
Возраст: 61
Город: Москва
Регион: 77, 97, 99, 177
Машина: Nissan MAXIMA
Сообщений: 263
Самоделкин will become famous soon enough
По умолчанию

можно поинтересоваться?, а чем 2576 неустроила?, ведь так хорошо начиналось...
Самоделкин вне форума   Ответить с цитированием
Старый 03.03.2008, 02:40   #86
telefonist
Пользователь
 
Аватар для telefonist
 
Регистрация: 05.01.2008
Возраст: 49
Город: Минск
Регион: 77, 97, 99, 177
Машина: 91\опель вектра
Сообщений: 50
telefonist is on a distinguished road
По умолчанию

Цитата:
Сообщение от Самоделкин Посмотреть сообщение
можно поинтересоваться?, а чем 2576 неустроила?, ведь так хорошо начиналось...
У открытых полевых транзисторов сопротивление канала очень низкое, должны греться меньше - т.е. - меньше радиатор. МС34063 + IRFZ44 (48) - однозначно дешевле LM2576 + TIP35c. Хочу сделать всё меньше, проще и дешевле. Поставить рекорд в "бюджетности" БП при сохранении характеристик. Самый дешёвый вариант - это когда все обмотки на одном трансе, но перекосы неизбкжены, и транс сложный очень в намотке. А тут - не намного дороже + раздельные каналы = отсутствие перекосов.

Да, в принципе - кто на чём хочет - тот на том и собирает. Это такой "конструктор" - предолжено несколько вариантов, как скомпоновать их - ясно, нужно только решить для себя - что больше нравится
__________________
-=-=-Подпись на согласовании в МинГорИсполкоме-=-=-
telefonist вне форума   Ответить с цитированием
Старый 03.03.2008, 20:21   #87
Зундер
Старший Пользователь
 
Регистрация: 03.08.2007
Возраст: 55
Город: Kiev
Регион: Украина
Машина: Mazda Tribute
Сообщений: 158
Зундер is on a distinguished road
По умолчанию

По такой схеме можно вообще все каналы собирать, у автора расписано как.
Только отдельно друг от друга. Разве что +12 и -12 на одном можно.
Зундер вне форума   Ответить с цитированием
Старый 04.03.2008, 00:29   #88
telefonist
Пользователь
 
Аватар для telefonist
 
Регистрация: 05.01.2008
Возраст: 49
Город: Минск
Регион: 77, 97, 99, 177
Машина: 91\опель вектра
Сообщений: 50
telefonist is on a distinguished road
По умолчанию

Но канал +12 он должен уметь и понижать, и повышать. А построение преобразователей с дросселем предполагает работу только в 1 сторону - либо понижение, либо повышение. Или есть варианты "универсальной" схемы, о которой я не знаю ?
__________________
-=-=-Подпись на согласовании в МинГорИсполкоме-=-=-
telefonist вне форума   Ответить с цитированием
Старый 04.03.2008, 00:42   #89
svon
Старший Пользователь
 
Регистрация: 13.03.2007
Возраст: 56
Город: Тель-Авив
Регион: Израиль
Машина: AUDI\A6\2005
Сообщений: 216
svon is on a distinguished road
По умолчанию

Цитата:
Сообщение от telefonist Посмотреть сообщение
Но канал +12 он должен уметь и понижать, и повышать. А построение преобразователей с дросселем предполагает работу только в 1 сторону - либо понижение, либо повышение. Или есть варианты "универсальной" схемы, о которой я не знаю ?
12 вольт смысла по такой схеме делать нет.С нее ведь еще надо снять и минус 12.А так, схема достойная внимания.Собрал на макетке попробовать-8 ампер держит и не греется, и что приятно-пульсации 40 миливольт всего
svon вне форума   Ответить с цитированием
Старый 04.03.2008, 01:19   #90
Зундер
Старший Пользователь
 
Регистрация: 03.08.2007
Возраст: 55
Город: Kiev
Регион: Украина
Машина: Mazda Tribute
Сообщений: 158
Зундер is on a distinguished road
По умолчанию

Если внимательно рассмотреть, то схема не на дросселе, а +-12В снимаются с трансформатора дополнительными обмотками.
Зундер вне форума   Ответить с цитированием
Ответ


Здесь присутствуют: 1 (пользователей: 0 , гостей: 1)
 

Ваши права в разделе
Вы не можете создавать новые темы
Вы не можете отвечать в темах
Вы не можете прикреплять вложения
Вы не можете редактировать свои сообщения

BB коды Вкл.
Смайлы Вкл.
[IMG] код Вкл.
HTML код Выкл.



Часовой пояс GMT +4, время: 13:09.


Работает на vBulletin® версия 3.8.4.
Copyright ©2000 - 2026, Jelsoft Enterprises Ltd.
Перевод: zCarot