PCCar.ru - Ваш автомобильный компьютер

Вернуться   PCCar.ru - Ваш автомобильный компьютер > MP3Car ТехИнфа > Блоки питания > Китайские блоки питания

Ответ
 
Опции темы Поиск в этой теме
Старый 17.07.2019, 12:47   #71
-=zds=-
Старший Пользователь
 
Регистрация: 06.04.2009
Возраст: 42
Город: Владивосток
Регион: 25
Машина: Toyota CAMRY
Сообщений: 636
-=zds=- is a jewel in the rough-=zds=- is a jewel in the rough-=zds=- is a jewel in the rough
По умолчанию

Цитата:
Сообщение от skanch Посмотреть сообщение
Если судить по этой картинке, то выход на кнопку есть... "Киты", как всегда с загадками - логику иногда не понять.
Тогда будем заказывать, посмотреть.

Я кстати все еще жду когда ваша команда сделает нормальный ATX блок питания для авто...
__________________
Chaser продал
forester продал
Legacy продал
Impreza GH8 идет постройка... Продал, комп забрал...
Toyota Camry 2015 07.09.18 Продал комп отдал с машиной, следующий будет полностью с ноля!
-=zds=- вне форума   Ответить с цитированием
Старый 17.07.2019, 13:03   #72
Alex-L
Moderator
 
Аватар для Alex-L
 
Регистрация: 23.03.2008
Возраст: 55
Город: Москва, Нагорная
Регион: 77, 97, 99, 177
Машина: Mitsubishi Lancer-X
Сообщений: 2,096
Alex-L is a splendid one to beholdAlex-L is a splendid one to beholdAlex-L is a splendid one to beholdAlex-L is a splendid one to beholdAlex-L is a splendid one to beholdAlex-L is a splendid one to beholdAlex-L is a splendid one to behold
По умолчанию

Имхо, проще действительно перевести в тупой режим и управлять внешним контроллером.

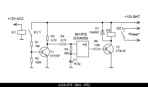
Кстати, схемка для нажатия кнопки.
При срабатывании реле К1 - на выходе схемы импульс. При отпускании реле К1 - на выходе схемы опять импульс.
Длительность импульса задается C1, R5.
Работает как часы.

Посмотрел X5-ATX-180 на Али - почти 3000р. по нашему. Не сильно дешево. А сколько сейчас M2-ATX стоит?
Миниатюры
Нажмите на изображение для увеличения
Название: Импульс.jpg
Просмотров: 932
Размер:	17.8 Кб
ID:	51373  
Alex-L вне форума   Ответить с цитированием
Старый 17.07.2019, 14:36   #73
-=zds=-
Старший Пользователь
 
Регистрация: 06.04.2009
Возраст: 42
Город: Владивосток
Регион: 25
Машина: Toyota CAMRY
Сообщений: 636
-=zds=- is a jewel in the rough-=zds=- is a jewel in the rough-=zds=- is a jewel in the rough
По умолчанию

Цитата:
Сообщение от Alex-L Посмотреть сообщение
Имхо, проще действительно перевести в тупой режим и управлять внешним контроллером.

Кстати, схемка для нажатия кнопки.
При срабатывании реле К1 - на выходе схемы импульс. При отпускании реле К1 - на выходе схемы опять импульс.
Длительность импульса задается C1, R5.
Работает как часы.

Посмотрел X5-ATX-180 на Али - почти 3000р. по нашему. Не сильно дешево. А сколько сейчас M2-ATX стоит?
На али дорого, на тао 1600р примерно, а м2 сейчас в сша стоит около 4р, за три с лишним (хотя раньше на тао он стоил около 2900р) можно взять блок с тао с логикой и полными разъемами такой, я его мучал в этой теме.
__________________
Chaser продал
forester продал
Legacy продал
Impreza GH8 идет постройка... Продал, комп забрал...
Toyota Camry 2015 07.09.18 Продал комп отдал с машиной, следующий будет полностью с ноля!
-=zds=- вне форума   Ответить с цитированием
Старый 19.08.2019, 18:46   #74
-=zds=-
Старший Пользователь
 
Регистрация: 06.04.2009
Возраст: 42
Город: Владивосток
Регион: 25
Машина: Toyota CAMRY
Сообщений: 636
-=zds=- is a jewel in the rough-=zds=- is a jewel in the rough-=zds=- is a jewel in the rough
По умолчанию

Пришёл мне этот блок, запускается быстро, 5сек на подумать и тут же биос, не понравилось то что после ухода в гибернизацию и отключение мамки, блок ещё секунд 20мигает, и в это время если ему подать асс то он не запустит мамку, когда перестаёт мигать, тогда стартует только. Завтра буду тестировать точнее с замерами и секундомером и в разных ( в двух :-) ) режимах!

UPD:
Тесты откладываются... На неделю :-)
Нажмите на изображение для увеличения
Название: WhatsApp Image 2019-08-21 at 15.36.58.jpg
Просмотров: 2174
Размер:	82.9 Кб
ID:	51416 Нажмите на изображение для увеличения
Название: WhatsApp Image 2019-08-21 at 15.36.59.jpg
Просмотров: 2404
Размер:	82.5 Кб
ID:	51415
__________________
Chaser продал
forester продал
Legacy продал
Impreza GH8 идет постройка... Продал, комп забрал...
Toyota Camry 2015 07.09.18 Продал комп отдал с машиной, следующий будет полностью с ноля!

Последний раз редактировалось -=zds=-; 21.08.2019 в 09:39.
-=zds=- вне форума   Ответить с цитированием
Старый 21.08.2019, 09:42   #75
-=zds=-
Старший Пользователь
 
Регистрация: 06.04.2009
Возраст: 42
Город: Владивосток
Регион: 25
Машина: Toyota CAMRY
Сообщений: 636
-=zds=- is a jewel in the rough-=zds=- is a jewel in the rough-=zds=- is a jewel in the rough
По умолчанию

Цитата:
Сообщение от Alex-L Посмотреть сообщение
Имхо, проще действительно перевести в тупой режим и управлять внешним контроллером.

Кстати, схемка для нажатия кнопки.
При срабатывании реле К1 - на выходе схемы импульс. При отпускании реле К1 - на выходе схемы опять импульс.
Длительность импульса задается C1, R5.
Работает как часы.

Посмотрел X5-ATX-180 на Али - почти 3000р. по нашему. Не сильно дешево. А сколько сейчас M2-ATX стоит?
Это таким:
Нажмите на изображение для увеличения
Название: T267_AXfFaXXXXXXXX_!!20384623.jpg
Просмотров: 999
Размер:	103.8 Кб
ID:	51417
Гугл перевод:
Инструкции для модуля ITPS (третье издание _ улучшено энергопотребление _ улучшено)


Во-первых, функция:

Модуль ITPS может задержать выходное напряжение после 10 секунд подключения ACC и подать на материнскую плату компьютера сигнал включения питания. После отключения ACC через 30 секунд модуль ITPS инициирует выключение компьютера в соответствии с состоянием компьютера. После выключения компьютера, Модуль задерживает выходную мощность на 120 секунд. Выше три раза можно отрегулировать в соответствии с потребностями пользователя, а максимум можно отрегулировать до 9 минут.

Выходная мощность: 40 Вт - 60 Вт (тепловыделение на основе тепловыделения), без вспомогательного тепловыделения при токе менее 2А

Входное напряжение: 8 В <напряжение <14,4 В

Выходное напряжение: то же входное напряжение

Напряжение на клемме ACC: то же входное напряжение

Состояние ПК +: 5 В - 15 В

Во-вторых, схема подключения:
Нажмите на изображение для увеличения
Название: T2ScqdXbFdXXXXXXXX_!!20384623.jpg
Просмотров: 1024
Размер:	98.5 Кб
ID:	51418
__________________
Chaser продал
forester продал
Legacy продал
Impreza GH8 идет постройка... Продал, комп забрал...
Toyota Camry 2015 07.09.18 Продал комп отдал с машиной, следующий будет полностью с ноля!
-=zds=- вне форума   Ответить с цитированием
Старый 21.08.2019, 10:59   #76
Vladget
Moderator
 
Регистрация: 04.04.2009
Возраст: 69
Город: Краснодар
Регион: 23, 93
Машина: HONDA CR-V-08
Сообщений: 3,129
Vladget is a splendid one to beholdVladget is a splendid one to beholdVladget is a splendid one to beholdVladget is a splendid one to beholdVladget is a splendid one to beholdVladget is a splendid one to beholdVladget is a splendid one to behold
По умолчанию

Цитата:
Сообщение от -=zds=- Посмотреть сообщение
Пришёл мне этот блок, запускается быстро, 5сек на подумать и тут же биос, не понравилось то что после ухода в гибернизацию и отключение мамки, блок ещё секунд 20мигает, и в это время если ему подать асс то он не запустит мамку, когда перестаёт мигать, тогда стартует только. Завтра буду тестировать точнее с замерами и секундомером и в разных ( в двух :-) ) режимах!

UPD:
Тесты откладываются... На неделю :-)
Вложение 51416 Вложение 51415
Это что брак? или какая то "разява" не туда (не то) подключила ?
__________________


Vladget вне форума   Ответить с цитированием
Старый 21.08.2019, 11:10   #77
-=zds=-
Старший Пользователь
 
Регистрация: 06.04.2009
Возраст: 42
Город: Владивосток
Регион: 25
Машина: Toyota CAMRY
Сообщений: 636
-=zds=- is a jewel in the rough-=zds=- is a jewel in the rough-=zds=- is a jewel in the rough
По умолчанию

Цитата:
Сообщение от Vladget Посмотреть сообщение
Это что брак? или какая то "разява" не туда (не то) подключила ?
Второй вариант :-(, я тупанул капец, и напрямую 220V захерачил
__________________
Chaser продал
forester продал
Legacy продал
Impreza GH8 идет постройка... Продал, комп забрал...
Toyota Camry 2015 07.09.18 Продал комп отдал с машиной, следующий будет полностью с ноля!
-=zds=- вне форума   Ответить с цитированием
Старый 21.08.2019, 11:44   #78
Vladget
Moderator
 
Регистрация: 04.04.2009
Возраст: 69
Город: Краснодар
Регион: 23, 93
Машина: HONDA CR-V-08
Сообщений: 3,129
Vladget is a splendid one to beholdVladget is a splendid one to beholdVladget is a splendid one to beholdVladget is a splendid one to beholdVladget is a splendid one to beholdVladget is a splendid one to beholdVladget is a splendid one to behold
По умолчанию

Да тяжелый (видимо) день накануне был! Ну что делать бывает.. ремонтировать будешь ? или...?
__________________


Vladget вне форума   Ответить с цитированием
Старый 21.08.2019, 11:52   #79
-=zds=-
Старший Пользователь
 
Регистрация: 06.04.2009
Возраст: 42
Город: Владивосток
Регион: 25
Машина: Toyota CAMRY
Сообщений: 636
-=zds=- is a jewel in the rough-=zds=- is a jewel in the rough-=zds=- is a jewel in the rough
По умолчанию

Цитата:
Сообщение от Vladget Посмотреть сообщение
Да тяжелый (видимо) день накануне был! Ну что делать бывает.. ремонтировать будешь ? или...?
Не буду точно, там микруха рванула, если присмотреться :-)
__________________
Chaser продал
forester продал
Legacy продал
Impreza GH8 идет постройка... Продал, комп забрал...
Toyota Camry 2015 07.09.18 Продал комп отдал с машиной, следующий будет полностью с ноля!
-=zds=- вне форума   Ответить с цитированием
Старый 21.08.2019, 12:25   #80
Alex-L
Moderator
 
Аватар для Alex-L
 
Регистрация: 23.03.2008
Возраст: 55
Город: Москва, Нагорная
Регион: 77, 97, 99, 177
Машина: Mitsubishi Lancer-X
Сообщений: 2,096
Alex-L is a splendid one to beholdAlex-L is a splendid one to beholdAlex-L is a splendid one to beholdAlex-L is a splendid one to beholdAlex-L is a splendid one to beholdAlex-L is a splendid one to beholdAlex-L is a splendid one to behold
По умолчанию

Цитата:
Имхо, проще действительно перевести в тупой режим и управлять внешним контроллером...
Цитата:
Это таким:...
Ну как вариант.
Кстати, есть мысли, на подсознательном уровне, замутить еще партию PowerControl v.2.0. Интересно кому? Мне лично нужно в принципе штуки 3, но если делать партию, то не менее 20-30 штук. Смущает долгосрочное вложение довольно большой кучи бабла. Или сделать себе сколько надо и забыть...

Цитата:
Второй вариант :-(, я тупанул капец, и напрямую 220V захерачил
Цитата:
Не буду точно, там микруха рванула, если присмотреться :-)
Да уж - печалька!
Микруху видно. Ремонт видимо действительно нецелесообразен. После 220 там не только эта микруха рванула, но наверняка много чего еще... (( Проще новый заказать.
Alex-L вне форума   Ответить с цитированием
Ответ


Здесь присутствуют: 1 (пользователей: 0 , гостей: 1)
 

Ваши права в разделе
Вы не можете создавать новые темы
Вы не можете отвечать в темах
Вы не можете прикреплять вложения
Вы не можете редактировать свои сообщения

BB коды Вкл.
Смайлы Вкл.
[IMG] код Вкл.
HTML код Выкл.



Часовой пояс GMT +4, время: 17:55.


Работает на vBulletin® версия 3.8.4.
Copyright ©2000 - 2026, Jelsoft Enterprises Ltd.
Перевод: zCarot