PCCar.ru - Ваш автомобильный компьютер

Вернуться   PCCar.ru - Ваш автомобильный компьютер > Всё Остальное > Проекты

Ответ
 
Опции темы Поиск в этой теме
Старый 31.03.2016, 15:03   #171
mcf1
Guest
 
Сообщений: n/a
По умолчанию

встроенную нужно точно убрать, тоненький проводок тоже в топку. Распаять и центральную жилу и экран на плату, а лучше через разъем. и не забыть про +5В для антенны.
А вообще все это офтоп, и к моему проекту отношения не имеет.
  Ответить с цитированием
Старый 28.08.2016, 16:30   #172
Povar
Новый Пользователь
 
Аватар для Povar
 
Регистрация: 23.03.2016
Возраст: 39
Регион: 50, 90, 150
Сообщений: 23
Povar is on a distinguished road
По умолчанию

Цитата:
Сообщение от mcf1 Посмотреть сообщение
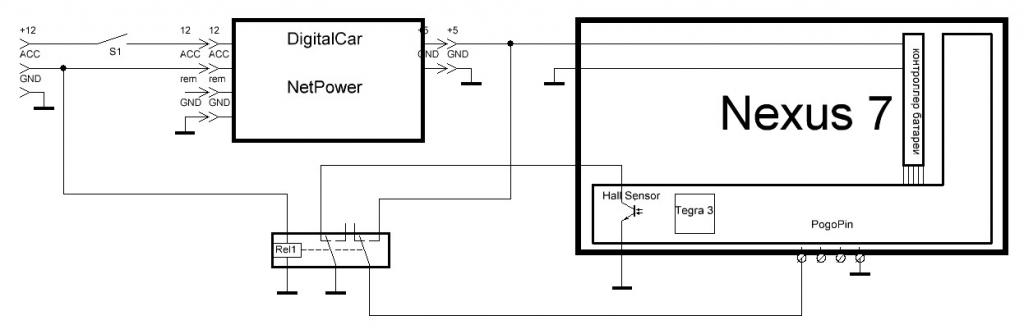
схема подключения
Вложение 32718

вместо упомянутого БП можно использовать любой DC-DC 5V 3A,
.
Здравствуйте, Делаю по вашей схеме, вот только не могу понять куда подключить питание, а есть ли у вас фотка куда именно припаивать питание на контролер?

Последний раз редактировалось Povar; 28.08.2016 в 19:20.
Povar вне форума   Ответить с цитированием
Старый 29.08.2016, 22:42   #173
Povar
Новый Пользователь
 
Аватар для Povar
 
Регистрация: 23.03.2016
Возраст: 39
Регион: 50, 90, 150
Сообщений: 23
Povar is on a distinguished road
По умолчанию

Цитата:
Сообщение от mcf1 Посмотреть сообщение
изначально подавал 4,2, но потом разобрался, на контроллере батареи нужно бросить одну перемычку, и все работает от пяти вольт. без сбоев
PS а понижать диодом в силовых цепях, вообще бредовая идея. кто ее только пропихнул тут?
А где именно эту перемычку надо?
Povar вне форума   Ответить с цитированием
Старый 07.09.2018, 10:58   #174
Mixman
Пользователь
 
Регистрация: 28.05.2015
Возраст: 42
Город: Нижний Новгород
Регион: 52
Машина: Audi a6 c5
Сообщений: 94
Mixman is on a distinguished road
По умолчанию

Расскажи поподробнее про GPS антенну (чем крепил в спойлер, как провод тянул, пылевлагозащита, сколько метров провода).

Так же интересно про экраны заднего и бокового вида. Какие модели, где, сколько? Как работают (на постоянку или есть какой-то алгоритм?)
__________________
Больше ни слова о БП
Mixman вне форума   Ответить с цитированием
Старый 12.09.2018, 12:09   #175
mcf1
Guest
 
Сообщений: n/a
По умолчанию

Цитата:
Сообщение от Mixman Посмотреть сообщение
Расскажи поподробнее про GPS антенну (чем крепил в спойлер, как провод тянул, пылевлагозащита, сколько метров провода).

Так же интересно про экраны заднего и бокового вида. Какие модели, где, сколько? Как работают (на постоянку или есть какой-то алгоритм?)
Антенна в спойлере просто лежит. приклеена двусторонним скотчем.

Дисплеи куплены на али, первоначально предполагалось автоматическое переключение по задней передаче, но сейчас включаются по кнопке.
вроде такие https://www.aliexpress.com/item/4-3-...ceBeautifyAB=0
  Ответить с цитированием
Старый 12.09.2018, 17:19   #176
Mixman
Пользователь
 
Регистрация: 28.05.2015
Возраст: 42
Город: Нижний Новгород
Регион: 52
Машина: Audi a6 c5
Сообщений: 94
Mixman is on a distinguished road
По умолчанию

Как они по яркости? Хватает летом днем в солнечную погоду?
__________________
Больше ни слова о БП
Mixman вне форума   Ответить с цитированием
Старый 13.09.2018, 09:50   #177
mcf1
Guest
 
Сообщений: n/a
По умолчанию

Цитата:
Сообщение от Mixman Посмотреть сообщение
Как они по яркости? Хватает летом днем в солнечную погоду?
да, вполне
  Ответить с цитированием
Ответ


Здесь присутствуют: 1 (пользователей: 0 , гостей: 1)
 

Ваши права в разделе
Вы не можете создавать новые темы
Вы не можете отвечать в темах
Вы не можете прикреплять вложения
Вы не можете редактировать свои сообщения

BB коды Вкл.
Смайлы Вкл.
[IMG] код Вкл.
HTML код Выкл.



Часовой пояс GMT +4, время: 22:46.


Работает на vBulletin® версия 3.8.4.
Copyright ©2000 - 2026, Jelsoft Enterprises Ltd.
Перевод: zCarot