PCCar.ru - Ваш автомобильный компьютер

Вернуться   PCCar.ru - Ваш автомобильный компьютер > MP3Car ТехИнфа > Мониторы > Матрицы для CarPC > Матрицы 8 дюймов

Ответ
 
Опции темы Поиск в этой теме
Старый 18.07.2018, 20:06   #71
Leobor
Старший Пользователь
 
Регистрация: 13.05.2014
Возраст: 60
Город: Воронеж
Регион: 36
Машина: Hyundai S-Fe I
Сообщений: 799
Leobor has a brilliant futureLeobor has a brilliant futureLeobor has a brilliant futureLeobor has a brilliant futureLeobor has a brilliant futureLeobor has a brilliant futureLeobor has a brilliant futureLeobor has a brilliant futureLeobor has a brilliant futureLeobor has a brilliant futureLeobor has a brilliant future
По умолчанию

Цитата:
Сообщение от VadimKHL Посмотреть сообщение
Очень рекомендую DJ080IA-11A!!!
Матрица огонь, ярче солнца!
Согласен, потыкался - матрица очень даже неплохая. Даже по сравнению с AHVA матрешкой от BOE - небо и земля.
Но есть и очень ярко выраженный баг IPS технологии - при отклонении взгляда от перпендикуляра к поверхности наблюдается фиолетовая засветка. Причем на этой матрице она выражена ощутимо сильнее, чем у других IPS матриц. Но это можно простить - IMHO это лучшая из 8-дюймовочек. Она еще и в металлической рамке и с размерами как у матриц 1024*600. Т.е. искать специальный тач не нужно. Про интерфейс я вообще молчу - красота. Только с драйвером подсветки пришлось немного помудрить - готового boost на такой ток сходу не нашел и пришлось рукодельничать на основе MT3608.
__________________
Ёпть! А то ж...
Leobor вне форума   Ответить с цитированием
Старый 18.07.2018, 23:32   #72
basurman
Super Moderator
 
Аватар для basurman
 
Регистрация: 19.07.2011
Возраст: 54
Город: Нижегородские болота
Регион: 52
Машина: пешкарус
Сообщений: 2,033
basurman has a reputation beyond reputebasurman has a reputation beyond reputebasurman has a reputation beyond reputebasurman has a reputation beyond reputebasurman has a reputation beyond reputebasurman has a reputation beyond reputebasurman has a reputation beyond reputebasurman has a reputation beyond reputebasurman has a reputation beyond repute
По умолчанию

Цитата:
Только с драйвером подсветки пришлось немного помудрить
все уже изобретено...
__________________
ВСЕ ДЛЯ АРДУИНО

Моя почта - mogirov971sobakamail.ru
basurman вне форума   Ответить с цитированием
Старый 19.07.2018, 05:23   #73
VadimKHL
Старший Пользователь
 
Регистрация: 08.11.2016
Возраст: 37
Город: Москва
Регион: 77, 97, 99, 177
Машина: Mitsubishi Galant
Сообщений: 165
VadimKHL is a jewel in the roughVadimKHL is a jewel in the roughVadimKHL is a jewel in the rough
По умолчанию

Цитата:
Сообщение от Leobor Посмотреть сообщение
Согласен, потыкался - матрица очень даже неплохая. Даже по сравнению с AHVA матрешкой от BOE - небо и земля.
Но есть и очень ярко выраженный баг IPS технологии - при отклонении взгляда от перпендикуляра к поверхности наблюдается фиолетовая засветка. Причем на этой матрице она выражена ощутимо сильнее, чем у других IPS матриц. Но это можно простить - IMHO это лучшая из 8-дюймовочек. Она еще и в металлической рамке и с размерами как у матриц 1024*600. Т.е. искать специальный тач не нужно. Про интерфейс я вообще молчу - красота. Только с драйвером подсветки пришлось немного помудрить - готового boost на такой ток сходу не нашел и пришлось рукодельничать на основе MT3608.
Здравствуй! Еще раз тебе спасибо за помощь!!! Я наконец то поставил пескар в машину. Про розовую матрицу... приезжай посмотри. Ну не увидишь такого эффекта, которого ты описываешь (я про что то розовое).

З.Ы. Тоже такую матрицу имеешь?
__________________
Мой TitanCarPC - http://pccar.ru/showthread.php?t=26638
VadimKHL вне форума   Ответить с цитированием
Старый 19.07.2018, 14:59   #74
Leobor
Старший Пользователь
 
Регистрация: 13.05.2014
Возраст: 60
Город: Воронеж
Регион: 36
Машина: Hyundai S-Fe I
Сообщений: 799
Leobor has a brilliant futureLeobor has a brilliant futureLeobor has a brilliant futureLeobor has a brilliant futureLeobor has a brilliant futureLeobor has a brilliant futureLeobor has a brilliant futureLeobor has a brilliant futureLeobor has a brilliant futureLeobor has a brilliant futureLeobor has a brilliant future
По умолчанию

Цитата:
Сообщение от basurman Посмотреть сообщение
все уже изобретено...
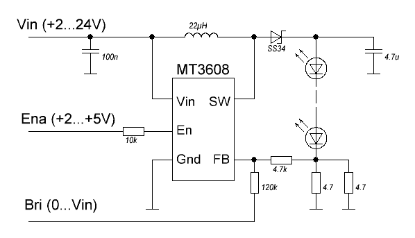
Не соблазняй - все равно не поведусь. Я обычно иду простым путем. На MT3608 все предельно просто:
Нажмите на изображение для увеличения
Название: MT3608.GIF
Просмотров: 565
Размер:	6.5 Кб
ID:	49977
Питание 2...24В (соответственно и верхнее уверенное значение падения на LED до 48В), ток ограничения по выходу 4А. Все мелко и аккуратно - MT3608 в корпусе SOT23-6. Наоборот прекрасно регулируется аналогом, а если ШИМ - тогда его придется "выпрямлять".
Я же сказал, что пришлось порукодельничать - взял плату готового boost драйвера на YB1518, поменял yobon на МТ3608, резисторы на фидбэке и довесил регулировку. Конечно МТ3608 все таки изначально стабилизатор напряжения а не тока - поэтому и резисторы в фидбэке (Ufb=0.6V) такими получились (ток стабилизации получился 255мА). Немного колхоз, но зато не пришлось плату делать.
Нажмите на изображение для увеличения
Название: IMG_3636.jpg
Просмотров: 623
Размер:	106.0 Кб
ID:	49978
Цитата:
Сообщение от VadimKHL Посмотреть сообщение
...Про розовую матрицу... приезжай посмотри. Ну не увидишь такого эффекта, которого ты описываешь (я про что то розовое).
Хе... Не приеду. Во первых не розовый, а фиолетовый, а во вторых АБСОЛЮТНО все IPS матрицы этим страдают. Это не дефект матрицы, а недостаток IPS технологии. В одних это выражено более явно, в других - не так сильно заметно. А вот в DJ080IA-11A это заметно очень сильно. Скорее всего это зависит от толщины поляризатора. Сделай черный фон и посмотри сбоку - поймешь о чем я говорю.

Цитата:
Сообщение от VadimKHL Посмотреть сообщение
З.Ы. Тоже такую матрицу имеешь?
Мне то она не нужна - товарищ при монтаже угробил AV080WSM и попросил что нибудь еще круче взамен купить - вот и купил ему.
__________________
Ёпть! А то ж...
Leobor вне форума   Ответить с цитированием
Старый 19.07.2018, 15:11   #75
basurman
Super Moderator
 
Аватар для basurman
 
Регистрация: 19.07.2011
Возраст: 54
Город: Нижегородские болота
Регион: 52
Машина: пешкарус
Сообщений: 2,033
basurman has a reputation beyond reputebasurman has a reputation beyond reputebasurman has a reputation beyond reputebasurman has a reputation beyond reputebasurman has a reputation beyond reputebasurman has a reputation beyond reputebasurman has a reputation beyond reputebasurman has a reputation beyond reputebasurman has a reputation beyond repute
По умолчанию

Цитата:
Я обычно иду простым путем. На MT3608 все предельно просто
В принцине нормально, ктото строит дом из камня, а ктото из г...а и палок
__________________
ВСЕ ДЛЯ АРДУИНО

Моя почта - mogirov971sobakamail.ru
basurman вне форума   Ответить с цитированием
Старый 19.07.2018, 15:19   #76
Leobor
Старший Пользователь
 
Регистрация: 13.05.2014
Возраст: 60
Город: Воронеж
Регион: 36
Машина: Hyundai S-Fe I
Сообщений: 799
Leobor has a brilliant futureLeobor has a brilliant futureLeobor has a brilliant futureLeobor has a brilliant futureLeobor has a brilliant futureLeobor has a brilliant futureLeobor has a brilliant futureLeobor has a brilliant futureLeobor has a brilliant futureLeobor has a brilliant futureLeobor has a brilliant future
По умолчанию

На такое г-но как драйвер даже камней жалко. Да и работа разовая - мне производство не нужно открывать.
__________________
Ёпть! А то ж...
Leobor вне форума   Ответить с цитированием
Старый 19.07.2018, 15:22   #77
basurman
Super Moderator
 
Аватар для basurman
 
Регистрация: 19.07.2011
Возраст: 54
Город: Нижегородские болота
Регион: 52
Машина: пешкарус
Сообщений: 2,033
basurman has a reputation beyond reputebasurman has a reputation beyond reputebasurman has a reputation beyond reputebasurman has a reputation beyond reputebasurman has a reputation beyond reputebasurman has a reputation beyond reputebasurman has a reputation beyond reputebasurman has a reputation beyond reputebasurman has a reputation beyond repute
По умолчанию

тоже согласен, тут кто на что учился)))
__________________
ВСЕ ДЛЯ АРДУИНО

Моя почта - mogirov971sobakamail.ru
basurman вне форума   Ответить с цитированием
Старый 08.08.2018, 15:26   #78
dk-fsb
Старший Пользователь
 
Аватар для dk-fsb
 
Регистрация: 20.01.2014
Возраст: 43
Город: Корсаков
Регион: 65
Машина: Honda Odyssey V6
Сообщений: 337
dk-fsb is a jewel in the roughdk-fsb is a jewel in the roughdk-fsb is a jewel in the roughdk-fsb is a jewel in the rough
По умолчанию

Цитата:
Сообщение от Leobor Посмотреть сообщение

Мне то она не нужна - товарищ при монтаже угробил AV080WSM
приветствую что за матрица такая прошивка к народному есть
dk-fsb вне форума   Ответить с цитированием
Старый 14.08.2018, 21:36   #79
Leobor
Старший Пользователь
 
Регистрация: 13.05.2014
Возраст: 60
Город: Воронеж
Регион: 36
Машина: Hyundai S-Fe I
Сообщений: 799
Leobor has a brilliant futureLeobor has a brilliant futureLeobor has a brilliant futureLeobor has a brilliant futureLeobor has a brilliant futureLeobor has a brilliant futureLeobor has a brilliant futureLeobor has a brilliant futureLeobor has a brilliant futureLeobor has a brilliant futureLeobor has a brilliant future
По умолчанию

Цитата:
Сообщение от dk-fsb Посмотреть сообщение
...что за матрица такая прошивка к народному есть
выше же написано: DJ080IA-11A, прошивку поставил китайскую - на народном отлично работает
__________________
Ёпть! А то ж...
Leobor вне форума   Ответить с цитированием
Старый 15.08.2018, 13:59   #80
dk-fsb
Старший Пользователь
 
Аватар для dk-fsb
 
Регистрация: 20.01.2014
Возраст: 43
Город: Корсаков
Регион: 65
Машина: Honda Odyssey V6
Сообщений: 337
dk-fsb is a jewel in the roughdk-fsb is a jewel in the roughdk-fsb is a jewel in the roughdk-fsb is a jewel in the rough
По умолчанию

Цитата:
Сообщение от Leobor Посмотреть сообщение
выше же написано: DJ080IA-11A, прошивку поставил китайскую - на народном отлично работает
это я видел я спрашивал за эту AV080WSM матрицу
dk-fsb вне форума   Ответить с цитированием
Ответ


Здесь присутствуют: 1 (пользователей: 0 , гостей: 1)
 

Ваши права в разделе
Вы не можете создавать новые темы
Вы не можете отвечать в темах
Вы не можете прикреплять вложения
Вы не можете редактировать свои сообщения

BB коды Вкл.
Смайлы Вкл.
[IMG] код Вкл.
HTML код Выкл.



Часовой пояс GMT +4, время: 18:07.


Работает на vBulletin® версия 3.8.4.
Copyright ©2000 - 2025, Jelsoft Enterprises Ltd.
Перевод: zCarot