PCCar.ru - Ваш автомобильный компьютер

Вернуться   PCCar.ru - Ваш автомобильный компьютер > MP3Car ТехИнфа > Блоки питания > Самодельные блоки питания

Ответ
 
Опции темы Поиск в этой теме
Старый 29.10.2007, 23:18   #161
Karim
Старший Пользователь
 
Регистрация: 02.12.2005
Возраст: 39
Город: Казань
Регион: 16, 116
Машина: Skoda Octavia tour
Сообщений: 296
Karim is on a distinguished road
По умолчанию

кто нибудь пробовал собирать эту схему?
Karim вне форума   Ответить с цитированием
Старый 30.10.2007, 00:53   #162
9922
Пользователь
 
Аватар для 9922
 
Регистрация: 23.08.2007
Город: Moskow
Регион: 77, 97, 99, 177
Машина: 2004/Vaz/21099i
Сообщений: 24
9922 is on a distinguished road
По умолчанию

Цитата:
Сообщение от Зундер Посмотреть сообщение
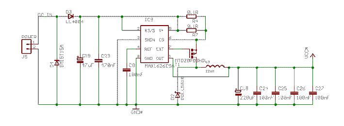
хотелось бы туда добавить 5В 3А.Кто сможет подсказать?
А что мешает паралельно приделать LM2576ADJ и немного покрутить для установки 5V при 3A.
Можно и MC34063A с транзистором.
Для любителей есть МАХ1626 (схема ниже).
Миниатюры
Нажмите на изображение для увеличения
Название: 2.JPG
Просмотров: 1720
Размер:	22.9 Кб
ID:	4205  
9922 вне форума   Ответить с цитированием
Старый 05.11.2007, 19:36   #163
anator
Старший Пользователь
 
Аватар для anator
 
Регистрация: 09.10.2007
Возраст: 57
Город: Благовещенск
Регион: 28
Машина: LAND CRUISER 80
Сообщений: 163
anator is on a distinguished road
Post

самоделкин, как продвигаются дела с новым блоком питания?...схема уже есть?
anator вне форума   Ответить с цитированием
Старый 05.11.2007, 20:06   #164
Зундер
Старший Пользователь
 
Регистрация: 03.08.2007
Возраст: 55
Город: Kiev
Регион: Украина
Машина: Mazda Tribute
Сообщений: 158
Зундер is on a distinguished road
По умолчанию

Кто хотел ноуты питать в машине?
http://www.radiokot.ru/circuit/power/converter/11/
Зундер вне форума   Ответить с цитированием
Старый 06.11.2007, 00:29   #165
Самоделкин
Старший Пользователь
 
Аватар для Самоделкин
 
Регистрация: 12.03.2007
Возраст: 61
Город: Москва
Регион: 77, 97, 99, 177
Машина: Nissan MAXIMA
Сообщений: 263
Самоделкин will become famous soon enough
По умолчанию

вот сколько схем "накидали" твори-нехочу
Самоделкин вне форума   Ответить с цитированием
Старый 06.11.2007, 00:37   #166
MibМib
Старший Пользователь
 
Регистрация: 14.04.2007
Сообщений: 81
MibМib is on a distinguished road
По умолчанию

Ждем с нетерпением схему с супернавороченным контроллером Неплохо было бы чтобы блок был размерами со спичечный коробок , а еще былоб классно еслиб у него был графический экранчик , ну как в вашем контроллере тока цветной, и чтобы можна было заставки менять. Мне бы хотелось посмотреть на схему нового блока и желательно прошивку контроллера , я искренне надеюсь, что вы выложите их сюда для всеобщего обозрения ?
__________________
News:
Блок 400Вт V4.3 16 пограммируемых параметров контроллера + 4 режима запуска+подержка 4-х стратегий питания(включая переход из ждущего в спящий ) + безопасный режим STAND BY+ все защиты от пере-недо напряжений и кз+ гарантия 1 год - готов

Готов контроллер для блоков СЛ, Самоделкина, E1000, ноутбуков - с полным функционалом v4.2
MibМib вне форума   Ответить с цитированием
Старый 06.11.2007, 01:08   #167
Самоделкин
Старший Пользователь
 
Аватар для Самоделкин
 
Регистрация: 12.03.2007
Возраст: 61
Город: Москва
Регион: 77, 97, 99, 177
Машина: Nissan MAXIMA
Сообщений: 263
Самоделкин will become famous soon enough
По умолчанию

с удовольствием выложу, но... только поле Вас
Самоделкин вне форума   Ответить с цитированием
Старый 09.11.2007, 01:15   #168
Самоделкин
Старший Пользователь
 
Аватар для Самоделкин
 
Регистрация: 12.03.2007
Возраст: 61
Город: Москва
Регион: 77, 97, 99, 177
Машина: Nissan MAXIMA
Сообщений: 263
Самоделкин will become famous soon enough
По умолчанию да простят меня модераторы

ГОСПОДА, блок питания представленный в этой ветке выдает легко 390 ватт, но у него есть маленький минус-нет контроллера Вкл/Выкл и размерчик немножко неправильный, вот, но зато стоимость "связки БП+контроллер" у меня получается 3999 руб и каждый может увидеть как это выглядит и на какой схемотехнике построенно и нет перекосов по выходу.
P.S и в контроллере полно настоек, а у МибМиба стимость 3300 руб и за что?
Самоделкин вне форума   Ответить с цитированием
Старый 09.11.2007, 01:26   #169
svon
Старший Пользователь
 
Регистрация: 13.03.2007
Возраст: 56
Город: Тель-Авив
Регион: Израиль
Машина: AUDI\A6\2005
Сообщений: 216
svon is on a distinguished road
По умолчанию

Цитата:
Сообщение от Самоделкин Посмотреть сообщение
ГОСПОДА, блок питания представленный в этой ветке выдает легко 390 ватт, но у него есть маленький минус-нет контроллера Вкл/Выкл и размерчик немножко неправильный, вот, но зато стоимость "связки БП+контроллер" у меня получается 3999 руб и каждый может увидеть как это выглядит и на какой схемотехнике построенно и нет перекосов по выходу.
P.S и в контроллере полно настоек, а у МибМиба стимость 3300 руб и за что?
Ты ещё забыл упямянуть,что мифический БП мибмиба никто в глаза не видел(фота коробки с наклейкой меня не впечатлила ниразу) и ни одного отзыва небыло.Так ,что разговоры скока он стоит по моему бессмысленны.
svon вне форума   Ответить с цитированием
Старый 09.11.2007, 06:32   #170
Dmitriyg
Новый Пользователь
 
Регистрация: 31.07.2006
Город: Москва
Регион: 77, 97, 99, 177
Машина: 2003\Mitsubishi\Montero III Limited
Сообщений: 8
Dmitriyg is on a distinguished road
По умолчанию

Цитата:
Сообщение от Самоделкин Посмотреть сообщение
размерчик немножко неправильный
А поточнее размерчик можно.
Dmitriyg вне форума   Ответить с цитированием
Ответ


Здесь присутствуют: 1 (пользователей: 0 , гостей: 1)
 

Ваши права в разделе
Вы не можете создавать новые темы
Вы не можете отвечать в темах
Вы не можете прикреплять вложения
Вы не можете редактировать свои сообщения

BB коды Вкл.
Смайлы Вкл.
[IMG] код Вкл.
HTML код Выкл.



Часовой пояс GMT +4, время: 19:16.


Работает на vBulletin® версия 3.8.4.
Copyright ©2000 - 2026, Jelsoft Enterprises Ltd.
Перевод: zCarot