PCCar.ru - Ваш автомобильный компьютер

Вернуться   PCCar.ru - Ваш автомобильный компьютер > MP3Car ТехИнфа > AndroidCar > Железо > Планшеты

Ответ
 
Опции темы Поиск в этой теме
Старый 28.04.2017, 17:41   #2051
sandr2010
Гуру
 
Регистрация: 13.11.2011
Возраст: 62
Город: Волгоград
Регион: 34
Машина: Mitsubishi RVR, Chery Tiggo
Сообщений: 1,780
sandr2010 is a jewel in the roughsandr2010 is a jewel in the roughsandr2010 is a jewel in the roughsandr2010 is a jewel in the rough
По умолчанию

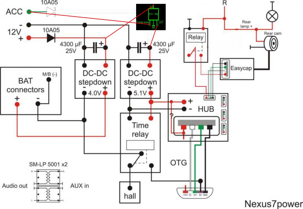
sdyz , два вопроса : 1. Реле задержки у вас на 5В? 2. На изикап будете подавать 12В : надеетесь что не сгорит?
sandr2010 вне форума   Ответить с цитированием
Старый 28.04.2017, 20:12   #2052
sdyz
Старший Пользователь
 
Аватар для sdyz
 
Регистрация: 21.05.2009
Возраст: 46
Город: Умань
Регион: Украина
Машина: Subaru Outback 3.0
Сообщений: 214
sdyz is on a distinguished road
По умолчанию

Реле времени 5В. По п.2 действительно ошибся. Спасибо.
Миниатюры
Нажмите на изображение для увеличения
Название: Nexus7Power.jpg
Просмотров: 897
Размер:	71.5 Кб
ID:	47377  
sdyz вне форума   Ответить с цитированием
Старый 28.04.2017, 20:57   #2053
skanch
Модератор
 
Аватар для skanch
 
Регистрация: 19.01.2010
Возраст: 60
Город: Санкт-Петербург
Регион: 78, 98
Сообщений: 2,669
skanch has a brilliant futureskanch has a brilliant futureskanch has a brilliant futureskanch has a brilliant futureskanch has a brilliant futureskanch has a brilliant futureskanch has a brilliant futureskanch has a brilliant futureskanch has a brilliant futureskanch has a brilliant futureskanch has a brilliant future
По умолчанию

Цитата:
Сообщение от sdyz Посмотреть сообщение
Реле времени 5В. По п.2 действительно ошибся. Спасибо.
На линии "АСС" очень много потребителей- это не совсем правильно. Все основные нагрузки должны быть на линии "+12В", а "АСС" только, как "сигнальная" линия. Коммутировать нужно через мощное твердотельное реле или через смарт-ключи...
skanch вне форума   Ответить с цитированием
Старый 28.04.2017, 21:02   #2054
Явген
Старший Пользователь
 
Регистрация: 30.12.2009
Возраст: 40
Город: Минск
Регион: Беларусь
Машина: Renault Laguna 3
Сообщений: 156
Явген is on a distinguished road
По умолчанию

Цитата:
Сообщение от skanch Посмотреть сообщение
На линии "АСС" очень много потребителей- это не совсем правильно. Все основные нагрузки должны быть на линии "+12В", а "АСС" только, как "сигнальная" линия. Коммутировать нужно через мощное твердотельное реле или через смарт-ключи...
При данной компоновке и реализации от этого не избавиться)
Явген вне форума   Ответить с цитированием
Старый 28.04.2017, 21:02   #2055
skanch
Модератор
 
Аватар для skanch
 
Регистрация: 19.01.2010
Возраст: 60
Город: Санкт-Петербург
Регион: 78, 98
Сообщений: 2,669
skanch has a brilliant futureskanch has a brilliant futureskanch has a brilliant futureskanch has a brilliant futureskanch has a brilliant futureskanch has a brilliant futureskanch has a brilliant futureskanch has a brilliant futureskanch has a brilliant futureskanch has a brilliant futureskanch has a brilliant future
По умолчанию

Цитата:
Сообщение от Явген Посмотреть сообщение
При данной компоновке и реализации от этого не избавиться)
Естественно нужно схему переделывать... Разорвать линию "АСС", поставить смарт-ключ, основное питание брать от линии "+12В", а коммутировать (включать/выключать) смарт-ключ по линии "АСС".
Миниатюры
Нажмите на изображение для увеличения
Название: Nexus7Power.jpg
Просмотров: 887
Размер:	181.9 Кб
ID:	47378  
skanch вне форума   Ответить с цитированием
Старый 28.04.2017, 21:21   #2056
Явген
Старший Пользователь
 
Регистрация: 30.12.2009
Возраст: 40
Город: Минск
Регион: Беларусь
Машина: Renault Laguna 3
Сообщений: 156
Явген is on a distinguished road
По умолчанию

Цитата:
Сообщение от skanch Посмотреть сообщение
Естественно нужно схему переделывать... Разорвать линию "АСС", поставить смарт-ключ, основное питание брать от линии "+12В", а коммутировать (включать/выключать) смарт-ключ по линии "АСС".
Врят ли человек станет переделывать схему. Да и по большому счету, не такие уж там большие токи для ACC. Я у себя больше чем 1.3А не видел. Хотя тут на форуме встречал до 2-2.5 Хз откуда такое)
Но от себя мог бы порекомендовать не использовать в качестве DC-DC "пресловутый" NSD15-12S5. Неадекватная стоимость, излишний нагрев и энергопотребление... А гальваническую развязку, которую, вроде как дает этот преобразователь, один хер большинство пользователей херит. И потом возникает куча вопросов)
Явген вне форума   Ответить с цитированием
Старый 28.04.2017, 21:25   #2057
skanch
Модератор
 
Аватар для skanch
 
Регистрация: 19.01.2010
Возраст: 60
Город: Санкт-Петербург
Регион: 78, 98
Сообщений: 2,669
skanch has a brilliant futureskanch has a brilliant futureskanch has a brilliant futureskanch has a brilliant futureskanch has a brilliant futureskanch has a brilliant futureskanch has a brilliant futureskanch has a brilliant futureskanch has a brilliant futureskanch has a brilliant futureskanch has a brilliant future
По умолчанию

Цитата:
Сообщение от Явген Посмотреть сообщение
Врят ли человек станет переделывать схему. Да и по большому счету, не такие уж там большие токи для ACC. Я у себя больше чем 1.3А не видел. Хотя тут на форуме встречал до 2-2.5 Хз откуда такое)
Линия "АСС" не для этого...
Там 1.0А..., там еще 0.5А..., еще подключили..., а по линии "АСС" предохранитель 10-15А всего-то!

Цитата:
Сообщение от Явген Посмотреть сообщение
Но от себя мог бы порекомендовать не использовать в качестве DC-DC "пресловутый" NSD15-12S5. Неадекватная стоимость, излишний нагрев и энергопотребление... А гальваническую развязку, которую, вроде как дает этот преобразователь, один хер большинство пользователей херит. И потом возникает куча вопросов)
Полностью согласен!
skanch вне форума   Ответить с цитированием
Старый 28.04.2017, 21:31   #2058
skanch
Модератор
 
Аватар для skanch
 
Регистрация: 19.01.2010
Возраст: 60
Город: Санкт-Петербург
Регион: 78, 98
Сообщений: 2,669
skanch has a brilliant futureskanch has a brilliant futureskanch has a brilliant futureskanch has a brilliant futureskanch has a brilliant futureskanch has a brilliant futureskanch has a brilliant futureskanch has a brilliant futureskanch has a brilliant futureskanch has a brilliant futureskanch has a brilliant future
По умолчанию

Я когда-то поставил себе на линию "АСС" подобное реле. И сейчас без страха...
skanch вне форума   Ответить с цитированием
Старый 28.04.2017, 21:47   #2059
Явген
Старший Пользователь
 
Регистрация: 30.12.2009
Возраст: 40
Город: Минск
Регион: Беларусь
Машина: Renault Laguna 3
Сообщений: 156
Явген is on a distinguished road
По умолчанию

Цитата:
Линия "АСС" не для этого...
Там 1.0А..., там еще 0.5А..., еще подключили..., а по линии "АСС" предохранитель 10-15А всего-то!
Но ACC то же "разный" бывает. И тут уж много зависит от машины и откуда к нему подключиться. Скажем, в моей машине, его (ACC) вообще нет в том смысле, к которому мы привыкли(повернули ключ в первое положение и магнитолка заиграла))) ). Все эти бесключевые доступы, штатный автозапуск и бла бла бла... Совсем другие алгоритмы появления и пропадания. Но соглашусь, что в одном случае, значения по току не будет иметь никакого значения (например, как у меня. АСС служит только лишь как сигнал для ардуинки, что пора вставать на работу и запускать весь БП). В другом случае, все вешается именно на ACC
Явген вне форума   Ответить с цитированием
Старый 28.04.2017, 22:06   #2060
sdyz
Старший Пользователь
 
Аватар для sdyz
 
Регистрация: 21.05.2009
Возраст: 46
Город: Умань
Регион: Украина
Машина: Subaru Outback 3.0
Сообщений: 214
sdyz is on a distinguished road
По умолчанию

Воу, воу, ребята! Какие смарт ключи? Я всего лишь внедряю планшет) реле будет достаточно и то спорно нужно ли оно. Чем проще схема, тем она надежнее (проверено временем). Про nsd даже и не думал, заказал простой дс-дс на 5А 2 шт, хватит с головой!
Гальванику на аукс.
P.S. Распиновку аудио джека мне б.
sdyz вне форума   Ответить с цитированием
Ответ


Здесь присутствуют: 4 (пользователей: 0 , гостей: 4)
 

Ваши права в разделе
Вы не можете создавать новые темы
Вы не можете отвечать в темах
Вы не можете прикреплять вложения
Вы не можете редактировать свои сообщения

BB коды Вкл.
Смайлы Вкл.
[IMG] код Вкл.
HTML код Выкл.



Часовой пояс GMT +4, время: 20:31.


Работает на vBulletin® версия 3.8.4.
Copyright ©2000 - 2026, Jelsoft Enterprises Ltd.
Перевод: zCarot