PCCar.ru - Ваш автомобильный компьютер

Вернуться   PCCar.ru - Ваш автомобильный компьютер > MP3Car ТехИнфа > AndroidCar > Железо > Планшеты

Закрытая тема
 
Опции темы Поиск в этой теме
Старый 14.04.2017, 20:26   #8511
mazay66
Старший Пользователь
 
Регистрация: 17.10.2015
Город: Санкт-Петербург
Регион: 78, 98
Машина: Рено Колеос
Сообщений: 647
mazay66 is a name known to allmazay66 is a name known to allmazay66 is a name known to allmazay66 is a name known to allmazay66 is a name known to allmazay66 is a name known to all
По умолчанию

Цитата:
Сообщение от Maikl_1503 Посмотреть сообщение
Не могу там зарегиться не шлет письмо активации на почту по разному пробовал..., ткни в фотки плиз
В папке со спамом пробовали искать письмо активации? Иногда в спам попадают. На самом деле там нужна только одна фотка..., ловите. А дальше делаете по тексту последнего сообщения первой страницы и получаете снова работающий отг разъём планшета.
Миниатюры
Нажмите на изображение для увеличения
Название: ASUS-2.jpg
Просмотров: 670
Размер:	102.9 Кб
ID:	47220  
mazay66 вне форума  
Старый 15.04.2017, 10:37   #8512
Maikl_1503
Новый Пользователь
 
Регистрация: 10.03.2014
Город: Самара
Регион: 63, 163
Машина: Nissan X-Trail T-30
Сообщений: 12
Maikl_1503 is on a distinguished road
По умолчанию

Цитата:
Сообщение от mazay66 Посмотреть сообщение
В папке со спамом пробовали искать письмо активации? Иногда в спам попадают. На самом деле там нужна только одна фотка..., ловите. А дальше делаете по тексту последнего сообщения первой страницы и получаете снова работающий отг разъём планшета.
пробовал региться с разных ящиков... видимо не работает у них сервис сейчас...
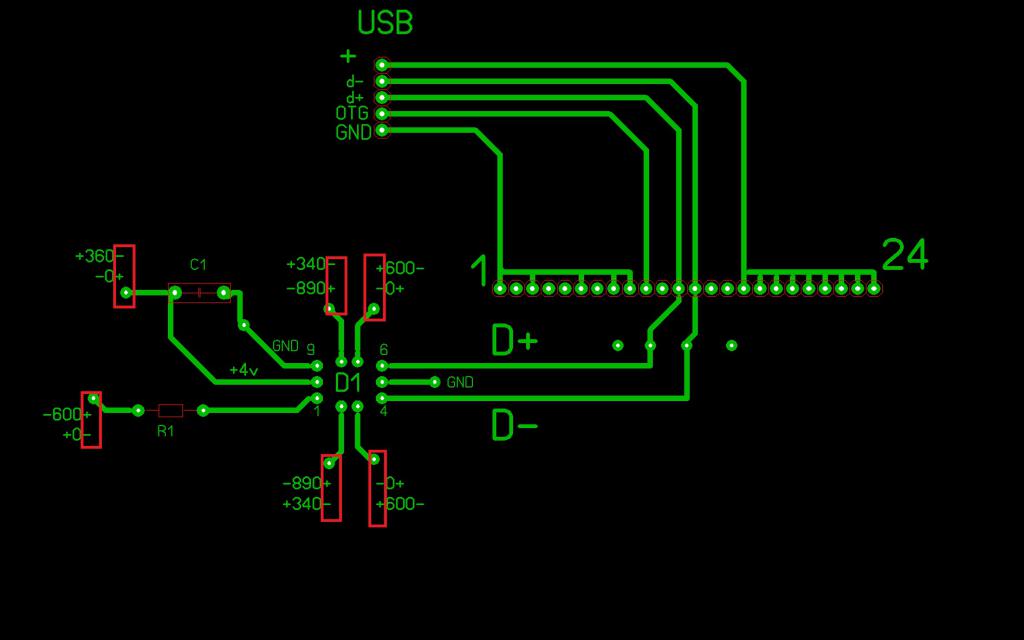
В прицепе фотка моей платы, она отличается от той что на Вашем фото, прежде чем снимать "паука" хочу определиться путем прозвонки что это действительно необходимо (боюсь что поставить его обратно в домашних условиях не получится). При прозвонке д+ и д- относительно земли звоняться диоды, вроде это так и должно быть судя из описания. А что будет если перемычки навесить не снимая паука?
На фотке вывод 1 это левый нижний угол правильно?
Миниатюры
Нажмите на изображение для увеличения
Название: Usb 1 вывод сжато.jpg
Просмотров: 686
Размер:	288.9 Кб
ID:	47221  
Maikl_1503 вне форума  
Старый 15.04.2017, 12:01   #8513
mazay66
Старший Пользователь
 
Регистрация: 17.10.2015
Город: Санкт-Петербург
Регион: 78, 98
Машина: Рено Колеос
Сообщений: 647
mazay66 is a name known to allmazay66 is a name known to allmazay66 is a name known to allmazay66 is a name known to allmazay66 is a name known to allmazay66 is a name known to all
По умолчанию

Да, правильно.
Местоположение микросхемы L60 в моделях с 3G и без 3G различаются. Это сути не меняет. Паять действительно сложно. Я отдавал специалистам. Вот ещё фотка с того форума, для ясности:
Миниатюры
Нажмите на изображение для увеличения
Название: asus22.jpg
Просмотров: 758
Размер:	45.3 Кб
ID:	47223  
mazay66 вне форума  
Старый 16.04.2017, 23:42   #8514
Maikl_1503
Новый Пользователь
 
Регистрация: 10.03.2014
Город: Самара
Регион: 63, 163
Машина: Nissan X-Trail T-30
Сообщений: 12
Maikl_1503 is on a distinguished road
По умолчанию

Цитата:
Сообщение от mazay66 Посмотреть сообщение
Да, правильно.
Местоположение микросхемы L60 в моделях с 3G и без 3G различаются. Это сути не меняет. Паять действительно сложно. Я отдавал специалистам. Вот ещё фотка с того форума, для ясности:
Спасибо всем откликнувшимся, хотел его в авто воткнуть...

Вопрос может не совсем в тему, но у меня при загрузке планшета на выходе наушников слышен звук загружаемых модулей (похоже на то как раньше компы загружались с кассеты) это так и должно быть или у меня кроме usb, отг, еще какие то траблы нарисовались? Грешил на плохое питание от сети авто, но восстановив питание от родного аккума получил тот же результат. Дома это безобразие смог услышать подав сигнал с выхода наушников на вход усилителя, просто на наушники это не слышно. Звук загрузки модулей не зависит от уровня громкости на планшете.
Maikl_1503 вне форума  
Старый 16.04.2017, 23:45   #8515
oleg707
Гуру
 
Аватар для oleg707
 
Регистрация: 16.04.2014
Возраст: 41
Город: Gdynia
Регион: другой - для добавления сообщить ab
Сообщений: 2,548
oleg707 has a reputation beyond reputeoleg707 has a reputation beyond reputeoleg707 has a reputation beyond reputeoleg707 has a reputation beyond reputeoleg707 has a reputation beyond reputeoleg707 has a reputation beyond reputeoleg707 has a reputation beyond reputeoleg707 has a reputation beyond reputeoleg707 has a reputation beyond reputeoleg707 has a reputation beyond repute
По умолчанию

Цитата:
Сообщение от Maikl_1503 Посмотреть сообщение
Спасибо всем откликнувшимся, хотел его в авто воткнуть...

Вопрос может не совсем в тему, но у меня при загрузке планшета на выходе наушников слышен звук загружаемых модулей (похоже на то как раньше компы загружались с кассеты) это так и должно быть или у меня кроме usb, отг, еще какие то траблы нарисовались? Грешил на плохое питание от сети авто, но восстановив питание от родного аккума получил тот же результат. Дома это безобразие смог услышать подав сигнал с выхода наушников на вход усилителя, просто на наушники это не слышно. Звук загрузки модулей не зависит от уровня громкости на планшете.
внешняя звуковуха вам в помощь, и внешний регулятор громкости заодно.
oleg707 вне форума  
Старый 17.04.2017, 00:20   #8516
Maikl_1503
Новый Пользователь
 
Регистрация: 10.03.2014
Город: Самара
Регион: 63, 163
Машина: Nissan X-Trail T-30
Сообщений: 12
Maikl_1503 is on a distinguished road
По умолчанию

Цитата:
Сообщение от oleg707 Посмотреть сообщение
внешняя звуковуха вам в помощь, и внешний регулятор громкости заодно.
Так это нормальное явление, со звуком загрузки, у всех так?
Maikl_1503 вне форума  
Старый 17.04.2017, 01:05   #8517
oleg707
Гуру
 
Аватар для oleg707
 
Регистрация: 16.04.2014
Возраст: 41
Город: Gdynia
Регион: другой - для добавления сообщить ab
Сообщений: 2,548
oleg707 has a reputation beyond reputeoleg707 has a reputation beyond reputeoleg707 has a reputation beyond reputeoleg707 has a reputation beyond reputeoleg707 has a reputation beyond reputeoleg707 has a reputation beyond reputeoleg707 has a reputation beyond reputeoleg707 has a reputation beyond reputeoleg707 has a reputation beyond reputeoleg707 has a reputation beyond repute
По умолчанию

Цитата:
Сообщение от Maikl_1503 Посмотреть сообщение
Так это нормальное явление, со звуком загрузки, у всех так?
смотря как громко.
у меня аудиовыход с наушников был подключен на усилитель напрямую, громкость регулировалась планшетом. Так была слышна работа процессора. Стала намного меньше при внешней звуковой.
Еще вариант, сделать регулировку громкости перед отправкой на усилитель. Тогда шумы будут тоже меньше ( потому как не на всю регулятор будет обычно выкручен)
Надеюсь, внятно обьяснил.
oleg707 вне форума  
Старый 17.04.2017, 16:47   #8518
Gear20034us
Новый Пользователь
 
Регистрация: 08.11.2016
Город: Краснодар
Регион: 23, 93
Машина: Genesis
Сообщений: 7
Gear20034us is on a distinguished road
По умолчанию

Прошу помочь с питанием мли направить в нужную сторону (гуглил долго).
Планшет питается от адаптора 12/5В, ток до 3А через otg-y кабель. Прошивка тимура. В usb host включена галочка fast charging. Но даже при минимальной яркости экрана и отклюяенных gps и wifi планшет разряжается быстрее, чем заряжается. Почему не работает быстрая зарядка?
К usb otg ничего пока не подключено.
Gear20034us вне форума  
Старый 17.04.2017, 16:53   #8519
Denkos
Гуру
 
Регистрация: 21.01.2010
Город: Новосибирск
Регион: 54
Сообщений: 2,580
Denkos is a glorious beacon of lightDenkos is a glorious beacon of lightDenkos is a glorious beacon of lightDenkos is a glorious beacon of lightDenkos is a glorious beacon of lightDenkos is a glorious beacon of light
По умолчанию

Цитата:
Сообщение от Gear20034us Посмотреть сообщение
Прошу помочь с питанием мли направить в нужную сторону (гуглил долго).
Планшет питается от адаптора 12/5В, ток до 3А через otg-y кабель. Прошивка тимура. В usb host включена галочка fast charging. Но даже при минимальной яркости экрана и отклюяенных gps и wifi планшет разряжается быстрее, чем заряжается. Почему не работает быстрая зарядка?
К usb otg ничего пока не подключено.
Провода от dc/dc до usb как можно короче и нормального сечения.
Должно получиться типа такого:
Миниатюры
Нажмите на изображение для увеличения
Название: IMG_20170417_194933.jpg
Просмотров: 987
Размер:	95.6 Кб
ID:	47234  
Denkos вне форума  
Старый 17.04.2017, 16:56   #8520
Gear20034us
Новый Пользователь
 
Регистрация: 08.11.2016
Город: Краснодар
Регион: 23, 93
Машина: Genesis
Сообщений: 7
Gear20034us is on a distinguished road
По умолчанию

Цитата:
Сообщение от Denkos Посмотреть сообщение
Провода от dc/dc до usb как можно короче и нормального сечения.
Должно получиться типа такого:
Ага, то есть только в проводе дело, а так зарядка должна работать? Что же, попробую, спасибо за совет!
Gear20034us вне форума  
Закрытая тема

Метки
android, nexus 7


Здесь присутствуют: 2 (пользователей: 0 , гостей: 2)
 

Ваши права в разделе
Вы не можете создавать новые темы
Вы не можете отвечать в темах
Вы не можете прикреплять вложения
Вы не можете редактировать свои сообщения

BB коды Вкл.
Смайлы Вкл.
[IMG] код Вкл.
HTML код Выкл.



Часовой пояс GMT +4, время: 14:16.


Работает на vBulletin® версия 3.8.4.
Copyright ©2000 - 2026, Jelsoft Enterprises Ltd.
Перевод: zCarot