PCCar.ru - Ваш автомобильный компьютер

Вернуться   PCCar.ru - Ваш автомобильный компьютер > MP3Car ТехИнфа > AndroidCar > Питание

Ответ
 
Опции темы Поиск в этой теме
Старый 25.03.2017, 22:08   #1
rain48
Пользователь
 
Регистрация: 20.10.2013
Город: Липецк
Регион: 48
Машина: Citroen
Сообщений: 34
rain48 is on a distinguished road
По умолчанию БП с реле задержки

Делаю БП для Нексуса 7.
Сваял печатку на двух NSD15-12S5

Хотел сразу предусмотреть два реле задержки времени
Схему реле брал отсюда
http://www.fordexplorerclub.ru/forum...?topic=20684.0
Собрал при подключении питания релюшки не срабатывают.
Подскажите, может где косяк в схеме??? Я не особо спец, но паяльник с какой стороны брать знаю, так что сильно помидорами не кидайте

Последний раз редактировалось admin; 26.03.2017 в 00:22.
rain48 вне форума   Ответить с цитированием
Старый 25.03.2017, 22:19   #2
oleg707
Гуру
 
Аватар для oleg707
 
Регистрация: 16.04.2014
Возраст: 42
Город: Gdynia
Регион: другой - для добавления сообщить ab
Сообщений: 2,548
oleg707 has a reputation beyond reputeoleg707 has a reputation beyond reputeoleg707 has a reputation beyond reputeoleg707 has a reputation beyond reputeoleg707 has a reputation beyond reputeoleg707 has a reputation beyond reputeoleg707 has a reputation beyond reputeoleg707 has a reputation beyond reputeoleg707 has a reputation beyond reputeoleg707 has a reputation beyond repute
По умолчанию

https://www.onsemi.com/pub/Collateral/BC368-D.PDF
распиновку транзистора проверь.
oleg707 вне форума   Ответить с цитированием
Старый 25.03.2017, 23:03   #3
rain48
Пользователь
 
Регистрация: 20.10.2013
Город: Липецк
Регион: 48
Машина: Citroen
Сообщений: 34
rain48 is on a distinguished road
По умолчанию

Цитата:
Сообщение от oleg707 Посмотреть сообщение
https://www.onsemi.com/pub/Collateral/BC368-D.PDF
распиновку транзистора проверь.
Проверил еще раз.Вроде все правильно.При подаче питания напряжение на питании хаба появляется сразу без задержки.Может стоит увеличить номиналы конденсатора и резистора?Хотя в статье при номинала 470мкф и 75кОм задержка должна быть 3сек
rain48 вне форума   Ответить с цитированием
Старый 26.03.2017, 00:21   #4
oleg707
Гуру
 
Аватар для oleg707
 
Регистрация: 16.04.2014
Возраст: 42
Город: Gdynia
Регион: другой - для добавления сообщить ab
Сообщений: 2,548
oleg707 has a reputation beyond reputeoleg707 has a reputation beyond reputeoleg707 has a reputation beyond reputeoleg707 has a reputation beyond reputeoleg707 has a reputation beyond reputeoleg707 has a reputation beyond reputeoleg707 has a reputation beyond reputeoleg707 has a reputation beyond reputeoleg707 has a reputation beyond reputeoleg707 has a reputation beyond repute
По умолчанию

да тут схема как бы вообще вся не совсем корректная. Работать будет, но через *опу. Увеличь R1 или поставь R2 параллельно конденсатору.
На базе транзистора при включении АСС должно расти напряжение от 0 до 5В за 3с.
И определись уже "Собрал при подключении питания релюшки не срабатывают." или "При подаче питания напряжение на питании хаба появляется сразу без задержки"
oleg707 вне форума   Ответить с цитированием
Старый 26.03.2017, 00:27   #5
rain48
Пользователь
 
Регистрация: 20.10.2013
Город: Липецк
Регион: 48
Машина: Citroen
Сообщений: 34
rain48 is on a distinguished road
По умолчанию

Цитата:
Сообщение от oleg707 Посмотреть сообщение
да тут схема как бы вообще вся не совсем корректная. Работать будет, но через *опу. Увеличь R1 или поставь R2 параллельно конденсатору.
На базе транзистора при включении АСС должно расти напряжение от 0 до 5В за 3с.
И определись уже "Собрал при подключении питания релюшки не срабатывают." или "При подаче питания напряжение на питании хаба появляется сразу без задержки"
Извиняюсь, сначала неправильно написал.Реле включаются, но без задержки
rain48 вне форума   Ответить с цитированием
Старый 26.03.2017, 00:34   #6
rain48
Пользователь
 
Регистрация: 20.10.2013
Город: Липецк
Регион: 48
Машина: Citroen
Сообщений: 34
rain48 is on a distinguished road
По умолчанию

Цитата:
Сообщение от oleg707 Посмотреть сообщение
да тут схема как бы вообще вся не совсем корректная. Работать будет, но через *опу. Увеличь R1 или поставь R2 параллельно конденсатору.
На базе транзистора при включении АСС должно расти напряжение от 0 до 5В за 3с.
И определись уже "Собрал при подключении питания релюшки не срабатывают." или "При подаче питания напряжение на питании хаба появляется сразу без задержки"
Не через *опу, это как?
rain48 вне форума   Ответить с цитированием
Старый 26.03.2017, 00:38   #7
oleg707
Гуру
 
Аватар для oleg707
 
Регистрация: 16.04.2014
Возраст: 42
Город: Gdynia
Регион: другой - для добавления сообщить ab
Сообщений: 2,548
oleg707 has a reputation beyond reputeoleg707 has a reputation beyond reputeoleg707 has a reputation beyond reputeoleg707 has a reputation beyond reputeoleg707 has a reputation beyond reputeoleg707 has a reputation beyond reputeoleg707 has a reputation beyond reputeoleg707 has a reputation beyond reputeoleg707 has a reputation beyond reputeoleg707 has a reputation beyond repute
По умолчанию

Цитата:
Сообщение от rain48 Посмотреть сообщение
Не через *опу, это как?
это сложно
на 2х транзисторах, выходной в ключевом режиме,
на ne555,
на процессоре или ардуине ( что одно и то же).
Но никто за вас разрабатывать не будет, максимум поделится своими разработками.
oleg707 вне форума   Ответить с цитированием
Старый 26.03.2017, 00:46   #8
skanch
Модератор
 
Аватар для skanch
 
Регистрация: 19.01.2010
Возраст: 60
Город: Санкт-Петербург
Регион: 78, 98
Сообщений: 2,669
skanch has a brilliant futureskanch has a brilliant futureskanch has a brilliant futureskanch has a brilliant futureskanch has a brilliant futureskanch has a brilliant futureskanch has a brilliant futureskanch has a brilliant futureskanch has a brilliant futureskanch has a brilliant futureskanch has a brilliant future
По умолчанию

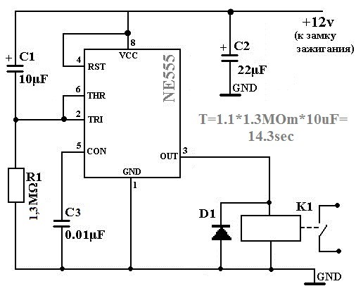
Один из перечисленных выше вариантов. Время задается R1 и C1. Расчет времени задержки - Т по формуле. Если последовательно с R1 поставить подстроечный резистор (суммарное сопративление должно укладываться в формулу расчета), то можно отверткой подгонять нужное время.
Миниатюры
Нажмите на изображение для увеличения
Название: 2b46b52s-960.jpg
Просмотров: 3480
Размер:	40.7 Кб
ID:	47095  
skanch вне форума   Ответить с цитированием
Старый 26.03.2017, 01:05   #9
rain48
Пользователь
 
Регистрация: 20.10.2013
Город: Липецк
Регион: 48
Машина: Citroen
Сообщений: 34
rain48 is on a distinguished road
По умолчанию

Цитата:
Сообщение от oleg707 Посмотреть сообщение
это сложно
на 2х транзисторах, выходной в ключевом режиме,
на ne555,
на процессоре или ардуине ( что одно и то же).
Но никто за вас разрабатывать не будет, максимум поделится своими разработками.
А я и не прошу за меня разрабатывать!Схемы более, чем достаточно
rain48 вне форума   Ответить с цитированием
Старый 26.03.2017, 01:09   #10
rain48
Пользователь
 
Регистрация: 20.10.2013
Город: Липецк
Регион: 48
Машина: Citroen
Сообщений: 34
rain48 is on a distinguished road
По умолчанию

Цитата:
Сообщение от skanch Посмотреть сообщение
Один из перечисленных выше вариантов. Время задается R1 и C1. Расчет времени задержки - Т по формуле. Если последовательно с R1 поставить подстроечный резистор (суммарное сопративление должно укладываться в формулу расчета), то можно отверткой подгонять нужное время.
Большое спасибо, буду переделывать
rain48 вне форума   Ответить с цитированием
Ответ


Здесь присутствуют: 1 (пользователей: 0 , гостей: 1)
 

Ваши права в разделе
Вы не можете создавать новые темы
Вы не можете отвечать в темах
Вы не можете прикреплять вложения
Вы не можете редактировать свои сообщения

BB коды Вкл.
Смайлы Вкл.
[IMG] код Вкл.
HTML код Выкл.



Часовой пояс GMT +4, время: 04:13.


Работает на vBulletin® версия 3.8.4.
Copyright ©2000 - 2026, Jelsoft Enterprises Ltd.
Перевод: zCarot