PCCar.ru - Ваш автомобильный компьютер

Вернуться   PCCar.ru - Ваш автомобильный компьютер > MP3Car ТехИнфа > AndroidCar > Железо > Планшеты

Ответ
 
Опции темы Поиск в этой теме
Старый 08.02.2017, 18:16   #1741
lavalamp
Старший Пользователь
 
Регистрация: 05.09.2016
Город: Ekaterinburg
Регион: 66, 96
Сообщений: 159
lavalamp is on a distinguished road
По умолчанию


Подскажите пожалуйста сделал такую схему питания. Если ставлю диод на управление ардуино,то она включается и не может управлять реле. Если его убираю то при одновременном подаче питания на неё и на вход контроля асс подать напряжение то она начинает жрать 300мА, но если сначала подключить контроль асс а потом подать питание то все хорошо потребление 20-30мА но при перезапуске опять начинает жрать. В чем дело подскажите!
lavalamp вне форума   Ответить с цитированием
Старый 08.02.2017, 18:18   #1742
lavalamp
Старший Пользователь
 
Регистрация: 05.09.2016
Город: Ekaterinburg
Регион: 66, 96
Сообщений: 159
lavalamp is on a distinguished road
По умолчанию

lavalamp вне форума   Ответить с цитированием
Старый 08.02.2017, 19:17   #1743
skanch
Модератор
 
Аватар для skanch
 
Регистрация: 19.01.2010
Возраст: 60
Город: Санкт-Петербург
Регион: 78, 98
Сообщений: 2,669
skanch has a brilliant futureskanch has a brilliant futureskanch has a brilliant futureskanch has a brilliant futureskanch has a brilliant futureskanch has a brilliant futureskanch has a brilliant futureskanch has a brilliant futureskanch has a brilliant futureskanch has a brilliant futureskanch has a brilliant future
По умолчанию

Цитата:
Сообщение от lavalamp Посмотреть сообщение

Подскажите пожалуйста сделал такую схему питания. Если ставлю диод на управление ардуино,то она включается и не может управлять реле. Если его убираю то при одновременном подаче питания на неё и на вход контроля асс подать напряжение то она начинает жрать 300мА, но если сначала подключить контроль асс а потом подать питание то все хорошо потребление 20-30мА но при перезапуске опять начинает жрать. В чем дело подскажите!
Так подключать реле к ардуино не правильно! Реле является индуктивной нагрузкой и нужно обязательно параллельно обмоткам реле ставить диод, а питание от пина ардуино "развязывать" через оптрон. Как сделано на всех китайских релейных модулях для ардуино.
Но лучше совсем отказаться от механических реле и использовать электронные-твердотельные (KAQY212S), если нужно по-мощнее, то такие ключи, или подобные.

Последний раз редактировалось skanch; 08.02.2017 в 19:52.
skanch вне форума   Ответить с цитированием
Старый 08.02.2017, 19:25   #1744
lavalamp
Старший Пользователь
 
Регистрация: 05.09.2016
Город: Ekaterinburg
Регион: 66, 96
Сообщений: 159
lavalamp is on a distinguished road
По умолчанию

Диоды на управление стоят, модно схему с оптронами?
lavalamp вне форума   Ответить с цитированием
Старый 08.02.2017, 19:34   #1745
skanch
Модератор
 
Аватар для skanch
 
Регистрация: 19.01.2010
Возраст: 60
Город: Санкт-Петербург
Регион: 78, 98
Сообщений: 2,669
skanch has a brilliant futureskanch has a brilliant futureskanch has a brilliant futureskanch has a brilliant futureskanch has a brilliant futureskanch has a brilliant futureskanch has a brilliant futureskanch has a brilliant futureskanch has a brilliant futureskanch has a brilliant futureskanch has a brilliant future
По умолчанию

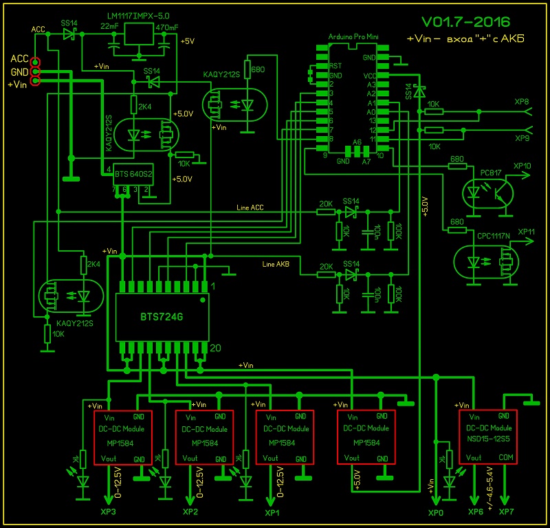
Цитата:
Сообщение от lavalamp Посмотреть сообщение
Диоды на управление стоят, модно схему с оптронами?
Вот примерно
Миниатюры
Нажмите на изображение для увеличения
Название: 213.JPG
Просмотров: 1784
Размер:	211.9 Кб
ID:	46674  
skanch вне форума   Ответить с цитированием
Старый 08.02.2017, 19:35   #1746
Boomer192
Старший Пользователь
 
Регистрация: 24.03.2014
Возраст: 49
Город: Ишим
Регион: 72
Машина: Ларгус
Сообщений: 358
Boomer192 is on a distinguished road
По умолчанию

Цитата:
Сообщение от blogsylar Посмотреть сообщение
В смысле, сделай подключение как было раньше. Где-то коротит, как будто кнопка включения нажата
Был припаян провод на ногу датчика Холла и провод на контакт включения. Сейчас всё убрал. Сегодня получилось включить планшет, но каким способом!))) Нажав кнопку включения жду до появления надписи, затем зажимаю кнопку громкости на повышение. В таком состоянии планшет загружается и работает, но постоянно надо нажимать кнопку громкости. Я понимаю что где то замыкает, но что? Может датчик Холла? Напомню, что именно из-за того, что после проверки срабатывания экрана по датчику через реле планшет вдруг погас и перестал нормально включаться. Одно радует - флэш память цела.
Boomer192 вне форума   Ответить с цитированием
Старый 08.02.2017, 19:38   #1747
oleg707
Гуру
 
Аватар для oleg707
 
Регистрация: 16.04.2014
Возраст: 42
Город: Gdynia
Регион: другой - для добавления сообщить ab
Сообщений: 2,548
oleg707 has a reputation beyond reputeoleg707 has a reputation beyond reputeoleg707 has a reputation beyond reputeoleg707 has a reputation beyond reputeoleg707 has a reputation beyond reputeoleg707 has a reputation beyond reputeoleg707 has a reputation beyond reputeoleg707 has a reputation beyond reputeoleg707 has a reputation beyond reputeoleg707 has a reputation beyond repute
По умолчанию

что на сигнальной ноге холла?
Что на кнопке питания?
*напряжения
oleg707 вне форума   Ответить с цитированием
Старый 08.02.2017, 19:48   #1748
Boomer192
Старший Пользователь
 
Регистрация: 24.03.2014
Возраст: 49
Город: Ишим
Регион: 72
Машина: Ларгус
Сообщений: 358
Boomer192 is on a distinguished road
По умолчанию

Провода, которые замыкаются на минус.
Boomer192 вне форума   Ответить с цитированием
Старый 08.02.2017, 20:03   #1749
lavalamp
Старший Пользователь
 
Регистрация: 05.09.2016
Город: Ekaterinburg
Регион: 66, 96
Сообщений: 159
lavalamp is on a distinguished road
По умолчанию

Цитата:
Сообщение от skanch Посмотреть сообщение
Вот примерно
Спасибо за схему, сделал так ардуино постоянно включена и тогда все хорошо проблем с высоким потреблением нет. Но все же не могу понять почему в какие-то моменты был жор по 300мА
lavalamp вне форума   Ответить с цитированием
Старый 08.02.2017, 20:52   #1750
skanch
Модератор
 
Аватар для skanch
 
Регистрация: 19.01.2010
Возраст: 60
Город: Санкт-Петербург
Регион: 78, 98
Сообщений: 2,669
skanch has a brilliant futureskanch has a brilliant futureskanch has a brilliant futureskanch has a brilliant futureskanch has a brilliant futureskanch has a brilliant futureskanch has a brilliant futureskanch has a brilliant futureskanch has a brilliant futureskanch has a brilliant futureskanch has a brilliant future
По умолчанию

Цитата:
Сообщение от lavalamp Посмотреть сообщение
Спасибо за схему, сделал так ардуино постоянно включена и тогда все хорошо проблем с высоким потреблением нет. Но все же не могу понять почему в какие-то моменты был жор по 300мА
Питание системы можно (или нужно) полностью обесточивать. Тогда потребление равно "0". В моей схеме это реализовано. Все зависит, как настроена программа управления питанием всей системы в целом.
skanch вне форума   Ответить с цитированием
Ответ


Здесь присутствуют: 1 (пользователей: 0 , гостей: 1)
 

Ваши права в разделе
Вы не можете создавать новые темы
Вы не можете отвечать в темах
Вы не можете прикреплять вложения
Вы не можете редактировать свои сообщения

BB коды Вкл.
Смайлы Вкл.
[IMG] код Вкл.
HTML код Выкл.



Часовой пояс GMT +4, время: 18:12.


Работает на vBulletin® версия 3.8.4.
Copyright ©2000 - 2026, Jelsoft Enterprises Ltd.
Перевод: zCarot