PCCar.ru - Ваш автомобильный компьютер

Вернуться   PCCar.ru - Ваш автомобильный компьютер > MP3Car ТехИнфа > AndroidCar > Звук > Звуковые процессоры

Ответ
 
Опции темы Поиск в этой теме
Старый 16.12.2016, 02:11   #271
Alekssandr
Старший Пользователь
 
Регистрация: 11.08.2013
Возраст: 36
Регион: 86
Сообщений: 445
Alekssandr is a jewel in the roughAlekssandr is a jewel in the roughAlekssandr is a jewel in the rough
По умолчанию

Цитата:
Сообщение от Az0m@ Посмотреть сообщение
я правильно понимаю... что на выходе можно будет управлять срезами и задержками по звуку через DSP?
Всё верно.

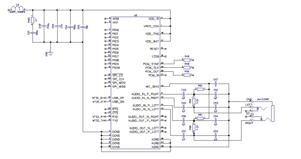
Работы много но я не сдаюсь, и я уверен оно того стоит!!!!

Пошёл по пути, сначала схемы потом плата.
Миниатюры
Нажмите на изображение для увеличения
Название: 1.jpg
Просмотров: 581
Размер:	79.6 Кб
ID:	45971   Нажмите на изображение для увеличения
Название: 2.PNG
Просмотров: 612
Размер:	23.4 Кб
ID:	45972   Нажмите на изображение для увеличения
Название: 3.PNG
Просмотров: 556
Размер:	25.9 Кб
ID:	45973   Нажмите на изображение для увеличения
Название: 4.jpg
Просмотров: 847
Размер:	42.7 Кб
ID:	45974   Нажмите на изображение для увеличения
Название: 5.jpg
Просмотров: 857
Размер:	53.8 Кб
ID:	45975  

Нажмите на изображение для увеличения
Название: 6.jpg
Просмотров: 805
Размер:	63.0 Кб
ID:	45976   Нажмите на изображение для увеличения
Название: 7.jpg
Просмотров: 916
Размер:	114.0 Кб
ID:	45977  
Alekssandr вне форума   Ответить с цитированием
Старый 20.12.2016, 17:10   #272
Alekssandr
Старший Пользователь
 
Регистрация: 11.08.2013
Возраст: 36
Регион: 86
Сообщений: 445
Alekssandr is a jewel in the roughAlekssandr is a jewel in the roughAlekssandr is a jewel in the rough
По умолчанию

В поисках не дорогих источников питания, открыл для себя микросхему MP1584 с отличными характеристиками.

Входное напряжение… от 4,5 до 28 Вольт
Выходное напряжение… от 0,8 до 25 Вольт
Частота преобразования до 1.5Мгц
Ток… до 3А
На холостом ходу потребляет меньше 0.001 А (точнее 350мкА)
КПД выше 90%

Схемы прикрепил, индуктивность можно выбрать исходя из таблицы 3 в даташит.
Миниатюры
Нажмите на изображение для увеличения
Название: Снимок.PNG
Просмотров: 822
Размер:	53.0 Кб
ID:	46010   Нажмите на изображение для увеличения
Название: 77.PNG
Просмотров: 828
Размер:	55.4 Кб
ID:	46011  
Alekssandr вне форума   Ответить с цитированием
Старый 20.12.2016, 17:17   #273
Denkos
Гуру
 
Регистрация: 21.01.2010
Город: Новосибирск
Регион: 54
Сообщений: 2,580
Denkos is a glorious beacon of lightDenkos is a glorious beacon of lightDenkos is a glorious beacon of lightDenkos is a glorious beacon of lightDenkos is a glorious beacon of lightDenkos is a glorious beacon of light
По умолчанию

Цитата:
Сообщение от Alekssandr Посмотреть сообщение
Ток… до 3А
На холостом ходу потребляет меньше 0.001 А (точнее 350мкА).
У меня выходит 270мкА с планшетом в спячке 3.1мА. Кука еще рыпаться
Denkos вне форума   Ответить с цитированием
Старый 20.12.2016, 18:27   #274
Alekssandr
Старший Пользователь
 
Регистрация: 11.08.2013
Возраст: 36
Регион: 86
Сообщений: 445
Alekssandr is a jewel in the roughAlekssandr is a jewel in the roughAlekssandr is a jewel in the rough
По умолчанию

Цитата:
Сообщение от Denkos Посмотреть сообщение
У меня выходит 270мкА с планшетом в спячке 3.1мА. Кука еще рыпаться
Это ещё лучше)

+ у этой микросхемы есть нога отключения питания, т.е. можно сэкономить на P канальных мосфетах. вывод EN нужно утянуть на землю для включения питания.
Миниатюры
Нажмите на изображение для увеличения
Название: Сни2323мок.PNG
Просмотров: 809
Размер:	8.1 Кб
ID:	46012  
Alekssandr вне форума   Ответить с цитированием
Старый 20.12.2016, 19:13   #275
oleg707
Гуру
 
Аватар для oleg707
 
Регистрация: 16.04.2014
Возраст: 41
Город: Gdynia
Регион: другой - для добавления сообщить ab
Сообщений: 2,548
oleg707 has a reputation beyond reputeoleg707 has a reputation beyond reputeoleg707 has a reputation beyond reputeoleg707 has a reputation beyond reputeoleg707 has a reputation beyond reputeoleg707 has a reputation beyond reputeoleg707 has a reputation beyond reputeoleg707 has a reputation beyond reputeoleg707 has a reputation beyond reputeoleg707 has a reputation beyond repute
По умолчанию

Цитата:
Сообщение от Alekssandr Посмотреть сообщение
Это ещё лучше)

+ у этой микросхемы есть нога отключения питания, т.е. можно сэкономить на P канальных мосфетах. вывод EN нужно утянуть на землю для включения питания.
я на кивах напрямую на землю утягиваю, думаю тут тоже транзистор не нужен.
oleg707 вне форума   Ответить с цитированием
Старый 20.12.2016, 19:35   #276
Alekssandr
Старший Пользователь
 
Регистрация: 11.08.2013
Возраст: 36
Регион: 86
Сообщений: 445
Alekssandr is a jewel in the roughAlekssandr is a jewel in the roughAlekssandr is a jewel in the rough
Thumbs up

Цитата:
Сообщение от oleg707 Посмотреть сообщение
я на кивах напрямую на землю утягиваю, думаю тут тоже транзистор не нужен.
Входное напряжение от акб может сжечь ножку тиньки, хотя если собрать делитель то можно и без транзистора))
Alekssandr вне форума   Ответить с цитированием
Старый 20.12.2016, 19:50   #277
oleg707
Гуру
 
Аватар для oleg707
 
Регистрация: 16.04.2014
Возраст: 41
Город: Gdynia
Регион: другой - для добавления сообщить ab
Сообщений: 2,548
oleg707 has a reputation beyond reputeoleg707 has a reputation beyond reputeoleg707 has a reputation beyond reputeoleg707 has a reputation beyond reputeoleg707 has a reputation beyond reputeoleg707 has a reputation beyond reputeoleg707 has a reputation beyond reputeoleg707 has a reputation beyond reputeoleg707 has a reputation beyond reputeoleg707 has a reputation beyond repute
По умолчанию

Цитата:
Сообщение от Alekssandr Посмотреть сообщение
Входное напряжение от акб может сжечь ножку тиньки, хотя если собрать делитель то можно и без транзистора))
а какое там напряжение?
Диод Минус с тиньки пропустит, а плюс с микрухи не пустит.
Как вариант оптопара.
oleg707 вне форума   Ответить с цитированием
Старый 21.12.2016, 16:50   #278
Alekssandr
Старший Пользователь
 
Регистрация: 11.08.2013
Возраст: 36
Регион: 86
Сообщений: 445
Alekssandr is a jewel in the roughAlekssandr is a jewel in the roughAlekssandr is a jewel in the rough
По умолчанию

Доделал питание и управление питанием на attiny 13a.

Характеристики в конечном итоге должны быть отличные, ток потребления по расчетом получается около 2-3мА в режиме ожидания (без планшета,). Частота преобразования в среднем 1мГц, коэффициент пульсаций <30мВ. В сравнении с LM2596 частота преобразований 100-70кГц коэффициент пульсаций <50мВ

Комплектующие чтоб собрать такой БП обходиться около 300руб. Что не может не радовать Качественную схему прикрепил в PDF
Миниатюры
Нажмите на изображение для увеличения
Название: q23.jpg
Просмотров: 940
Размер:	132.0 Кб
ID:	46023  

Последний раз редактировалось Alekssandr; 22.12.2016 в 21:10.
Alekssandr вне форума   Ответить с цитированием
Старый 21.12.2016, 17:43   #279
oleg707
Гуру
 
Аватар для oleg707
 
Регистрация: 16.04.2014
Возраст: 41
Город: Gdynia
Регион: другой - для добавления сообщить ab
Сообщений: 2,548
oleg707 has a reputation beyond reputeoleg707 has a reputation beyond reputeoleg707 has a reputation beyond reputeoleg707 has a reputation beyond reputeoleg707 has a reputation beyond reputeoleg707 has a reputation beyond reputeoleg707 has a reputation beyond reputeoleg707 has a reputation beyond reputeoleg707 has a reputation beyond reputeoleg707 has a reputation beyond repute
По умолчанию

Цитата:
Сообщение от Alekssandr Посмотреть сообщение
Доделал питание и управление питанием на attiny 13a.

Характеристики в конечном итоге должны быть отличные, ток потребления по расчетом получается около 2-3мА в режиме ожидания (без планшета,). Частота преобразования в среднем 1мГц, коэффициент пульсаций <30мВ. В сравнении с LM2596 частота преобразований 100-70кГц коэффициент пульсаций <50мВ

Комплектующие чтоб собрать такой БП обходиться около 300руб. Что не может не радовать Качественную схему прикрепил в PDF
что MP1584 по сравнению с KIW3312s и c KIS 3R33S?
oleg707 вне форума   Ответить с цитированием
Старый 21.12.2016, 17:48   #280
Denkos
Гуру
 
Регистрация: 21.01.2010
Город: Новосибирск
Регион: 54
Сообщений: 2,580
Denkos is a glorious beacon of lightDenkos is a glorious beacon of lightDenkos is a glorious beacon of lightDenkos is a glorious beacon of lightDenkos is a glorious beacon of lightDenkos is a glorious beacon of light
По умолчанию

Цитата:
Сообщение от oleg707 Посмотреть сообщение
что MP1584 по сравнению с KIW3312s и c KIS 3R33S?
В покое как небо и земля.
Denkos вне форума   Ответить с цитированием
Ответ


Здесь присутствуют: 1 (пользователей: 0 , гостей: 1)
 

Ваши права в разделе
Вы не можете создавать новые темы
Вы не можете отвечать в темах
Вы не можете прикреплять вложения
Вы не можете редактировать свои сообщения

BB коды Вкл.
Смайлы Вкл.
[IMG] код Вкл.
HTML код Выкл.



Часовой пояс GMT +4, время: 15:48.


Работает на vBulletin® версия 3.8.4.
Copyright ©2000 - 2026, Jelsoft Enterprises Ltd.
Перевод: zCarot