PCCar.ru - Ваш автомобильный компьютер

Вернуться   PCCar.ru - Ваш автомобильный компьютер > MP3Car ТехИнфа > Сделай сам

Ответ
 
Опции темы Поиск в этой теме
Старый 29.11.2016, 17:19   #11
AL98
Новый Пользователь
 
Регистрация: 28.01.2016
Город: Петроград
Регион: 78, 98
Машина: Ford Explorer
Сообщений: 18
AL98 is on a distinguished road
По умолчанию

skanch, а почему в Вашей схеме не используются диагностические выводы в BTS724 (именно по ним определяются проблемы с нагрузкой) и отсутствуют керамические емкости непосредственно на выводах 1117?
У меня в машинке стоят BTS840 (по сути - то же самое), моторолловский контроллер определяет обрыв или к.з. в цепи нагрузки и шлет по CAN-шине информацию в PCM.
Сами ключи, если их правильно использовать, очень надежны.
Обратите внимание на BTS660P. Он имеет сопротивление в открытом состоянии всего 9 мОм. При номинальном токе в 44А на ключе выделяется 17Вт
А у BTS555P вообще сопротивление 2.5мОм.
Уникальная цифра, практически близкая с сопротивлению контактов механического реле.
AL98 вне форума   Ответить с цитированием
Старый 29.11.2016, 20:45   #12
skanch
Модератор
 
Аватар для skanch
 
Регистрация: 19.01.2010
Возраст: 60
Город: Санкт-Петербург
Регион: 78, 98
Сообщений: 2,669
skanch has a brilliant futureskanch has a brilliant futureskanch has a brilliant futureskanch has a brilliant futureskanch has a brilliant futureskanch has a brilliant futureskanch has a brilliant futureskanch has a brilliant futureskanch has a brilliant futureskanch has a brilliant futureskanch has a brilliant future
По умолчанию

Нагрузка на канал не превышает 1,8 А - поэтому не вижу смысла использовать диагностический вывод. Микросхема работает почти в холостом режиме, ну если даже и произойдет короткое замыкание на выходе (что в данном случае маловероятно), то срабатывает внутренняя защита и проблемный канал отключится до устранения замыкания.
Для 1117 использую танталы (исправил схему) на входе и выходе - работает без проблем. Да и стабилизатор используется только для запуска BTS640S2 ...

Последний раз редактировалось skanch; 30.11.2016 в 08:49.
skanch вне форума   Ответить с цитированием
Старый 29.11.2016, 20:47   #13
basurman
Super Moderator
 
Аватар для basurman
 
Регистрация: 19.07.2011
Возраст: 54
Город: Нижегородские болота
Регион: 52
Машина: пешкарус
Сообщений: 2,033
basurman has a reputation beyond reputebasurman has a reputation beyond reputebasurman has a reputation beyond reputebasurman has a reputation beyond reputebasurman has a reputation beyond reputebasurman has a reputation beyond reputebasurman has a reputation beyond reputebasurman has a reputation beyond reputebasurman has a reputation beyond repute
По умолчанию

Цитата:
У меня в машинке стоят BTS840 (по сути - то же самое), моторолловский контроллер определяет обрыв или к.з. в цепи нагрузки и шлет по CAN-шине информацию в PCM.
А тут можно по подробнее))) С завода стоят, или сам поставил? что за контроллер определяет и шлет...
И нафига он шлет чето в ПСМ, если самодельное.
__________________
ВСЕ ДЛЯ АРДУИНО

Моя почта - mogirov971sobakamail.ru
basurman вне форума   Ответить с цитированием
Старый 29.11.2016, 21:09   #14
skanch
Модератор
 
Аватар для skanch
 
Регистрация: 19.01.2010
Возраст: 60
Город: Санкт-Петербург
Регион: 78, 98
Сообщений: 2,669
skanch has a brilliant futureskanch has a brilliant futureskanch has a brilliant futureskanch has a brilliant futureskanch has a brilliant futureskanch has a brilliant futureskanch has a brilliant futureskanch has a brilliant futureskanch has a brilliant futureskanch has a brilliant futureskanch has a brilliant future
По умолчанию

Цитата:
Сообщение от AL98 Посмотреть сообщение
Обратите внимание на BTS660P. Он имеет сопротивление в открытом состоянии всего 9 мОм. При номинальном токе в 44А на ключе выделяется 17Вт
А у BTS555P вообще сопротивление 2.5мОм.
Уникальная цифра, практически близкая с сопротивлению контактов механического реле.
BTS660P уже не выпускается - замена BTS50055-1TMB ( корпус для моих поделок не подошел).
skanch вне форума   Ответить с цитированием
Старый 30.11.2016, 11:31   #15
AL98
Новый Пользователь
 
Регистрация: 28.01.2016
Город: Петроград
Регион: 78, 98
Машина: Ford Explorer
Сообщений: 18
AL98 is on a distinguished road
По умолчанию

Это у меня штатное. BTS840 (тоже, кстати снятое с производства по infineon-ски, но успешно новым продаваемое на aliExpress) стоит в блоках 4х4 и SJB, возможно - и ABS (не разбирал). В первом подключает передний мост (включая электромагнитную муфту), во втором - выполняет много задач, например включение БС, ДС, ДХО (БС с 85% ШИМ), поворотников и контроля исправности этих цепей. Ford Explorer, 2008MY.
AL98 вне форума   Ответить с цитированием
Старый 30.11.2016, 12:27   #16
basurman
Super Moderator
 
Аватар для basurman
 
Регистрация: 19.07.2011
Возраст: 54
Город: Нижегородские болота
Регион: 52
Машина: пешкарус
Сообщений: 2,033
basurman has a reputation beyond reputebasurman has a reputation beyond reputebasurman has a reputation beyond reputebasurman has a reputation beyond reputebasurman has a reputation beyond reputebasurman has a reputation beyond reputebasurman has a reputation beyond reputebasurman has a reputation beyond reputebasurman has a reputation beyond repute
По умолчанию

Цитата:
Только забугорцы почему то до сих пор не подружились с силовыми приборами этой фирмы. Максимум что встречалось, это LDO, ну и процы конечно.
Я тут поштудировал немного и понял, что нехило так ошибался по поводу инфиниона))).
Лепят его оказывается куда ни попадя)))

Но как ни крути, а сгс-томсон я пока доверяю больше.
__________________
ВСЕ ДЛЯ АРДУИНО

Моя почта - mogirov971sobakamail.ru
basurman вне форума   Ответить с цитированием
Старый 01.12.2016, 00:24   #17
skanch
Модератор
 
Аватар для skanch
 
Регистрация: 19.01.2010
Возраст: 60
Город: Санкт-Петербург
Регион: 78, 98
Сообщений: 2,669
skanch has a brilliant futureskanch has a brilliant futureskanch has a brilliant futureskanch has a brilliant futureskanch has a brilliant futureskanch has a brilliant futureskanch has a brilliant futureskanch has a brilliant futureskanch has a brilliant futureskanch has a brilliant futureskanch has a brilliant future
По умолчанию

Решил провести стресс-тест для самого "горячего" из выше перечисленных мною ключей - BTS441RG. Нагрузил его двумя галогеновыми лампами на 12V/50W каждая, подключенных параллельно - ток нагрузки составил 7,8А. В рабочем режиме в течении 30 минут температура на микросхеме поднялась до +70 градусов и выше не двигалась... Затем на выходе микросхемы устроил "коротыш" - замкнул "+" и "-"... Микросхема отработала по фирменному описанию - сначала сработала внутренняя защита и пропало напряжение на выходе. Резко поднялась температура на корпусе микросхемы до +137 градусов. В этом режиме она находилась минут 30-35 - температура выше не поднялась. Убрал "коротыш" - тут же микра вернулась в рабочий режим-появилось напряжение на выходе (лампочки жарко засветились), температура постепенно стала падать, дошла до +74 градуса и больше не опускалась...
Прав AL98- для серьезных нагрузок необходим контроль выхода через диагностические выводы микры. Думаю, что нужно при превышении определенных параметров просто отключать через контроллер управляющий PIN микросхемы. Это решаемо...

Последний раз редактировалось skanch; 01.12.2016 в 01:07.
skanch вне форума   Ответить с цитированием
Старый 26.02.2017, 19:03   #18
Asterdam
Старший Пользователь
 
Регистрация: 02.11.2014
Регион: другой - для добавления сообщить ab
Сообщений: 159
Asterdam is a jewel in the roughAsterdam is a jewel in the roughAsterdam is a jewel in the rough
По умолчанию

можно более подробно описать алгоритм работы "информационного" пина?
не совсем понял - он дискретный или аналоговый?
просто например ситуация, используется X канальная сборка на смартах. где то нагрузка КЗ(условно), 5-10-12А и тд.
я в таких случаях всегда применяю полевик + токовый датчик, соответственно, на свое усмотрение всегда могу задать порог срабатывания.
Asterdam вне форума   Ответить с цитированием
Старый 26.02.2017, 22:46   #19
skanch
Модератор
 
Аватар для skanch
 
Регистрация: 19.01.2010
Возраст: 60
Город: Санкт-Петербург
Регион: 78, 98
Сообщений: 2,669
skanch has a brilliant futureskanch has a brilliant futureskanch has a brilliant futureskanch has a brilliant futureskanch has a brilliant futureskanch has a brilliant futureskanch has a brilliant futureskanch has a brilliant futureskanch has a brilliant futureskanch has a brilliant futureskanch has a brilliant future
По умолчанию

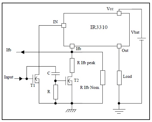
"Информационный" пин на ключах Infineon не использую. Если нужно использовать настройки порога по току, то проще "программируемые" ключи IR3310, IR3313(S).
Порог срабатывания задается резистором R ifb, который рассчитывается по формуле
R ifb = (4.5 * Ratio)/(Id).
Где R ifb – нужный нам резистор, Ratio – параметр из даташита (для 3310 и 3313 равен 8800). Id – ток нагрузки.

Пример расчета на 10А для ключа IR3310.
R ifb = (4.5*8800) / (10) = 3960 Ом (3.9К).

Еще эти ключи очень полезны при подключении нагрузки, которая в момент включения имеет скачок по току - например электродвигатели.
В таком случае защита уже двухступенчатая.
Расчет нужно делать для двух токовых параметров Ifb_min и Ifb_max по вышеуказанной формуле.
Расчет RC-цепочки производится по формуле:
RC=T/(In*Vin/Vgstn).

Все параметры расчетов здесь.
Миниатюры
Нажмите на изображение для увеличения
Название: IR.jpg
Просмотров: 3375
Размер:	30.7 Кб
ID:	46855   Нажмите на изображение для увеличения
Название: IR3310-1.jpg
Просмотров: 3379
Размер:	32.7 Кб
ID:	46856  
skanch вне форума   Ответить с цитированием
Старый 26.02.2017, 22:59   #20
Asterdam
Старший Пользователь
 
Регистрация: 02.11.2014
Регион: другой - для добавления сообщить ab
Сообщений: 159
Asterdam is a jewel in the roughAsterdam is a jewel in the roughAsterdam is a jewel in the rough
По умолчанию

спасибо за информацию.
не вижу преимуществ(для своих целей) по сравнению со связкой полевик+холл. где я программно могу изменить любые пределы, как пороговые, так временные границы переходных процессов, плюс при желании получить информацию о протекающем токе в данной цепи(например реализация сообщений об обрыве, или кз).
возможно в тривиальных цепях или при производстве на потоке такой вариант будет весьма кстати.
Asterdam вне форума   Ответить с цитированием
Ответ


Здесь присутствуют: 1 (пользователей: 0 , гостей: 1)
 

Ваши права в разделе
Вы не можете создавать новые темы
Вы не можете отвечать в темах
Вы не можете прикреплять вложения
Вы не можете редактировать свои сообщения

BB коды Вкл.
Смайлы Вкл.
[IMG] код Вкл.
HTML код Выкл.



Часовой пояс GMT +4, время: 19:12.


Работает на vBulletin® версия 3.8.4.
Copyright ©2000 - 2026, Jelsoft Enterprises Ltd.
Перевод: zCarot