PCCar.ru - Ваш автомобильный компьютер

Вернуться   PCCar.ru - Ваш автомобильный компьютер > MP3Car ТехИнфа > AndroidCar > Железо > Планшеты

Ответ
 
Опции темы Поиск в этой теме
Старый 30.06.2016, 09:17   #811
mixachev
Новый Пользователь
 
Регистрация: 25.03.2009
Регион: 02
Сообщений: 7
mixachev is on a distinguished road
По умолчанию

Ткните носом как сделать автовключение планшета при подаче питания на батарею. nexus 7 2013 lte android 6.01 сток.
mixachev вне форума   Ответить с цитированием
Старый 30.06.2016, 10:14   #812
Алексей L&M
Старший Пользователь
 
Регистрация: 23.03.2016
Возраст: 42
Регион: Казахстан
Сообщений: 246
Алексей L&M will become famous soon enough
По умолчанию

Цитата:
Сообщение от mixachev Посмотреть сообщение
...на батарею...
Правильнее сказать вместо батареи, либо на микроюсб.

На 2012 вот. Возможно на 2013 работает. Пусть кто-нибудь подтвердит.
__________________
Nexus 7 2012 3G + Nexus 7 2013 WiFi
Алексей L&M вне форума   Ответить с цитированием
Старый 30.06.2016, 10:30   #813
mr_nixon
Старший Пользователь
 
Регистрация: 28.02.2013
Город: Севастополь
Регион: 82
Машина: Mitsubishi
Сообщений: 222
mr_nixon is on a distinguished road
По умолчанию

Цитата:
Сообщение от mixachev Посмотреть сообщение
Ткните носом как сделать автовключение планшета при подаче питания на батарею. nexus 7 2013 lte android 6.01 сток.
Так Тимур поддерживает это, но я скажу по секрету, испытал всё, и пришёл к выводу- батарея в планшете установленом стационарна нафиг не нужна
mr_nixon вне форума   Ответить с цитированием
Старый 30.06.2016, 10:58   #814
mixachev
Новый Пользователь
 
Регистрация: 25.03.2009
Регион: 02
Сообщений: 7
mixachev is on a distinguished road
По умолчанию

Не правильно выразился. При появлении питания на разъем батареи. Самого акка там не будет. Планирую полностью обезточивать систему. И потом чтоб ручками не включать.
mixachev вне форума   Ответить с цитированием
Старый 30.06.2016, 12:10   #815
mr_nixon
Старший Пользователь
 
Регистрация: 28.02.2013
Город: Севастополь
Регион: 82
Машина: Mitsubishi
Сообщений: 222
mr_nixon is on a distinguished road
По умолчанию

Цитата:
Сообщение от mixachev Посмотреть сообщение
Не правильно выразился. При появлении питания на разъем батареи. Самого акка там не будет. Планирую полностью обезточивать систему. И потом чтоб ручками не включать.
Тогда используй то что делают все - это Датчик Хола выкидываешь трёх ногую штукень и на одну из ножек или +3 вольта или на землю, ноги разные, я выбрал +3в более стабильная работа
mr_nixon вне форума   Ответить с цитированием
Старый 30.06.2016, 13:15   #816
Denkos
Гуру
 
Регистрация: 21.01.2010
Город: Новосибирск
Регион: 54
Сообщений: 2,580
Denkos is a glorious beacon of lightDenkos is a glorious beacon of lightDenkos is a glorious beacon of lightDenkos is a glorious beacon of lightDenkos is a glorious beacon of lightDenkos is a glorious beacon of light
По умолчанию

Цитата:
Сообщение от mr_nixon Посмотреть сообщение
Т скажу по секрету, испытал всё, и пришёл к выводу- батарея в планшете установленом стационарна нафиг не нужна
Нужна, от многово геморроя освобождает, раньше тоже поддерживался иной теории...
Плюсов много...
Denkos вне форума   Ответить с цитированием
Старый 30.06.2016, 14:50   #817
mr_nixon
Старший Пользователь
 
Регистрация: 28.02.2013
Город: Севастополь
Регион: 82
Машина: Mitsubishi
Сообщений: 222
mr_nixon is on a distinguished road
По умолчанию

Цитата:
Сообщение от Denkos Посмотреть сообщение
Нужна, от многово геморроя освобождает, раньше тоже поддерживался иной теории...
Плюсов много...
Так давай тогда плюсы с батареей ? , от какого гемороя освобождает , от первого запуска???
mr_nixon вне форума   Ответить с цитированием
Старый 05.07.2016, 17:39   #818
shrimpplus
Новый Пользователь
 
Регистрация: 09.12.2014
Возраст: 33
Город: Краснодар
Регион: 23, 93
Машина: Lancer Cedia
Сообщений: 19
shrimpplus is on a distinguished road
По умолчанию

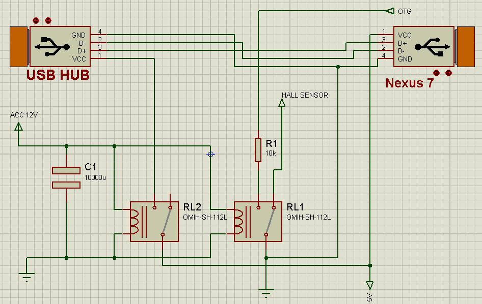
Пошарил по теме - человек писал про аналогичную проблему, но никто не ответил. Планшет подключен по схеме (см. скрин) и питается от NSD. Батарея присутствует и постоянно "заряжается" - то есть при отключении OTG пропадает зарядка и не появляется, пока не передернуть питание при отключенном OTG. Может все таки кто то сталкивался и решил эту проблему?
Миниатюры
Нажмите на изображение для увеличения
Название: Снимок экрана (8).png
Просмотров: 715
Размер:	16.0 Кб
ID:	44155  
shrimpplus вне форума   Ответить с цитированием
Старый 05.07.2016, 18:02   #819
sandr2010
Гуру
 
Регистрация: 13.11.2011
Возраст: 61
Город: Волгоград
Регион: 34
Машина: Mitsubishi RVR, Chery Tiggo
Сообщений: 1,780
sandr2010 is a jewel in the roughsandr2010 is a jewel in the roughsandr2010 is a jewel in the roughsandr2010 is a jewel in the rough
По умолчанию

shrimpplus , для себя : почему +5В рвете только на хаб,а не на планшет тоже?
sandr2010 вне форума   Ответить с цитированием
Старый 05.07.2016, 18:28   #820
Алексей L&M
Старший Пользователь
 
Регистрация: 23.03.2016
Возраст: 42
Регион: Казахстан
Сообщений: 246
Алексей L&M will become famous soon enough
По умолчанию

shrimpplus, где схему рисовали?

ps кстати, понравилась идея с реле 1, одновременно управляет и ОТГ и Холлом. А я использую 2 реле, пожалуй переделаю по вашей схеме. Только есть 2 вопроса:
1 - зачем резистр на ОТГ?
2 - для чего минус с хаба и планшета (GND) соединён с общим минусом?
__________________
Nexus 7 2012 3G + Nexus 7 2013 WiFi
Алексей L&M вне форума   Ответить с цитированием
Ответ


Здесь присутствуют: 27 (пользователей: 0 , гостей: 27)
 

Ваши права в разделе
Вы не можете создавать новые темы
Вы не можете отвечать в темах
Вы не можете прикреплять вложения
Вы не можете редактировать свои сообщения

BB коды Вкл.
Смайлы Вкл.
[IMG] код Вкл.
HTML код Выкл.



Часовой пояс GMT +4, время: 22:43.


Работает на vBulletin® версия 3.8.4.
Copyright ©2000 - 2025, Jelsoft Enterprises Ltd.
Перевод: zCarot