PCCar.ru - Ваш автомобильный компьютер

Вернуться   PCCar.ru - Ваш автомобильный компьютер > MP3Car ТехИнфа > Мониторы > Вопросы по прошивкам

Закрытая тема
 
Опции темы Поиск в этой теме
Старый 05.01.2015, 01:08   #1411
basurman
Super Moderator
 
Аватар для basurman
 
Регистрация: 19.07.2011
Возраст: 54
Город: Нижегородские болота
Регион: 52
Машина: пешкарус
Сообщений: 2,033
basurman has a reputation beyond reputebasurman has a reputation beyond reputebasurman has a reputation beyond reputebasurman has a reputation beyond reputebasurman has a reputation beyond reputebasurman has a reputation beyond reputebasurman has a reputation beyond reputebasurman has a reputation beyond reputebasurman has a reputation beyond repute
По умолчанию

Спасибо за информацию.
__________________
ВСЕ ДЛЯ АРДУИНО

Моя почта - mogirov971sobakamail.ru
basurman вне форума  
Старый 05.01.2015, 01:17   #1412
YraY
Старший Пользователь
 
Регистрация: 26.04.2008
Возраст: 45
Город: Энгельс-Саратов
Регион: 64
Машина: Santa Fe
Сообщений: 129
YraY is just really niceYraY is just really niceYraY is just really niceYraY is just really nice
По умолчанию

Цитата:
Сообщение от VintXP Посмотреть сообщение
Большое спасибо! Только похоже я изначально вопрос не правильно задал Я не особо силён в электронике, поэтому прошу объяснить что откуда отпаять, куда припаять, и как настроить. С картинками было бы вообще идеально
Берёшь плату контроллера, разворачиваешь разъёмами vga, hdmi и т.д. к себе, видишь в самом верху разъём 50 контактный разъём ттл, нумерация выводов слева на право, 1и2 это + подсветки, 3и4 это минус. Аккуратно рядом с разъёмом перерезаешь дорожки к этим выводам, и + и -, подпаиваешь к разъёму проводки и подключаешь соответственно к выводам внешнего драйвера.
В левом верхнем углу двухконтактный разъём, его отпаиваешь, вместо него впаиваешь резистор, мощностью 0,5-1вт, последовательно резистору включаешь амперметр и подбираешь сопротивление так чтобы ток был в районе 70ма, корректируешь по качеству изображения при необходимости.
Запитываешь внешний драйвер от чего захочешь, в твоём случае рассказывать как делать включение от сигнала монитора не актуально, все равно не сделаешь, как и автоматическую регулировку яркости.
YraY вне форума  
Старый 06.01.2015, 00:02   #1413
VintXP
Старший Пользователь
 
Регистрация: 05.08.2012
Город: Екатеринбург
Регион: 66, 96
Машина: Nissan Almera N16 LUX
Сообщений: 148
VintXP will become famous soon enough
По умолчанию

Очень спасибо! А драйвер, указанный тобой выше, подойдёт к HJ080IA-01E? Если да, то я буду срочно заказывать!
Цитата:
Сообщение от YraY Посмотреть сообщение
Запитываешь внешний драйвер от чего захочешь, в твоём случае рассказывать как делать включение от сигнала монитора не актуально, все равно не сделаешь, как и автоматическую регулировку яркости.
Запитывать внешний драйвер я буду там же где и контроллер, включение от сигнала монитора мне вроде не требуется. А если авторегулировка яркости понадобится, буду уже с этим вопросом отдельно разбираться.
VintXP вне форума  
Старый 06.01.2015, 13:52   #1414
YraY
Старший Пользователь
 
Регистрация: 26.04.2008
Возраст: 45
Город: Энгельс-Саратов
Регион: 64
Машина: Santa Fe
Сообщений: 129
YraY is just really niceYraY is just really niceYraY is just really niceYraY is just really nice
По умолчанию

Драйвер универсальный, подходит ко всему в диапазоне от 150 до 1500ма, вероятно этот ток охватывает все мелкие мониторы, вот смотри - ток подсветки твоей матрицы по спецификации лежит в диапазоне 198-242ма, ты можешь либо точно подобрать сопротивлением нужный тебе ток, либо просто поставить джампер в положение 300ма. Это конечно чуть больше спецификации но ничего страшного не произойдёт, изображение наоборот будет ярче. Моя вообще работает с превышением на 50% и всё отлично.
YraY вне форума  
Старый 07.01.2015, 00:45   #1415
VintXP
Старший Пользователь
 
Регистрация: 05.08.2012
Город: Екатеринбург
Регион: 66, 96
Машина: Nissan Almera N16 LUX
Сообщений: 148
VintXP will become famous soon enough
По умолчанию

Цитата:
Сообщение от YraY Посмотреть сообщение
Драйвер универсальный, подходит ко всему в диапазоне от 150 до 1500ма
ОК. А напряжение у него какое?
VintXP вне форума  
Старый 07.01.2015, 02:55   #1416
YraY
Старший Пользователь
 
Регистрация: 26.04.2008
Возраст: 45
Город: Энгельс-Саратов
Регион: 64
Машина: Santa Fe
Сообщений: 129
YraY is just really niceYraY is just really niceYraY is just really niceYraY is just really nice
По умолчанию

Странный вопрос - какая разница какое напряжение в устройстве стабилизации тока?
Сам вопрос не логичен, в спецификации на предыдущей странице все есть.
YraY вне форума  
Старый 07.01.2015, 13:28   #1417
VintXP
Старший Пользователь
 
Регистрация: 05.08.2012
Город: Екатеринбург
Регион: 66, 96
Машина: Nissan Almera N16 LUX
Сообщений: 148
VintXP will become famous soon enough
По умолчанию

Цитата:
Сообщение от YraY Посмотреть сообщение
Странный вопрос - какая разница какое напряжение в устройстве стабилизации тока?
Сам вопрос не логичен, в спецификации на предыдущей странице все есть.
Я дико извиняюсь, но я думал, что это устройство для питания диодов подсветки, а напряжение питания, как мне кажется, важный фактор. В спецификации на предыдущей странице указан только диапазон входных напряжений драйвера, выходных я там не обнаружил. Или мне нужно на вход драйвера подать напряжение, соответствующее характеристикам диодов подсветки матрицы (8,4-10,2В), тогда где мне такое взять?
Ещё раз простите за дилетантство.
VintXP вне форума  
Старый 07.01.2015, 15:07   #1418
Leobor
Старший Пользователь
 
Регистрация: 13.05.2014
Возраст: 60
Город: Воронеж
Регион: 36
Машина: Hyundai S-Fe I
Сообщений: 799
Leobor has a brilliant futureLeobor has a brilliant futureLeobor has a brilliant futureLeobor has a brilliant futureLeobor has a brilliant futureLeobor has a brilliant futureLeobor has a brilliant futureLeobor has a brilliant futureLeobor has a brilliant futureLeobor has a brilliant futureLeobor has a brilliant future
По умолчанию

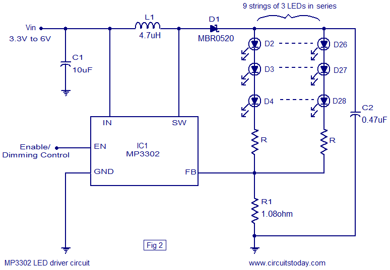
YraY, Вы отчасти неправы и вопрос VintXP имеет под собой смысл, особенно, когда речь идет о драйверах подсветки. Дело в том, что многое зависит от того, как организована гирлянда светодиодов в матрице. Усредненно один светодиод потребляет 20мА при падении на нем 3В. Часто в матрицах светодиоды соединены последовательно по 3 шт в группе, а группы включены параллельно. Т.о. подсветка работает при напряжении 9В, а в зависимости от того, сколько таких групп (считайте от диагонали), ток подсветки кратно увеличивается. Т.е. 18 светодиодов (7") потребляют 20*6=120 мА.
Драйверы подсветки по типу бывают Buck и Boost. Те, в которых, например, из 3,3В получается подсветка 9В - Boost, там где из 12В - Buck. Они имеют разную схемотехнику.
Классический Buck выглядит так
Нажмите на изображение для увеличения
Название: image_richdoc_big.jpg
Просмотров: 1315
Размер:	21.2 Кб
ID:	38041
Boost выглядит так
Нажмите на изображение для увеличения
Название: MP3302-LED-driver-IC-circuit.png
Просмотров: 1398
Размер:	24.4 Кб
ID:	38042
К чему я это говорю. Есть матрицы, в которых группы состоят из 6 или 8-9 светодиодов, т.е. рассчитаны на напряжение 18 или 24-27В. Такие довольно часто встречаются среди нетбуков. Так вот, как бы хорошо не стабилизировал ток buck драйвер, но подсветка такой матрицы от него, увы, даже не моргнет, потому, что понижающий драйвер не обеспечивает 18 или 24 В. Он способен из 12 сделать только 6-9В. А для таких матриц нужен boost драйвер.

Последний раз редактировалось Leobor; 07.01.2015 в 20:00.
Leobor вне форума  
Старый 08.01.2015, 04:03   #1419
Leobor
Старший Пользователь
 
Регистрация: 13.05.2014
Возраст: 60
Город: Воронеж
Регион: 36
Машина: Hyundai S-Fe I
Сообщений: 799
Leobor has a brilliant futureLeobor has a brilliant futureLeobor has a brilliant futureLeobor has a brilliant futureLeobor has a brilliant futureLeobor has a brilliant futureLeobor has a brilliant futureLeobor has a brilliant futureLeobor has a brilliant futureLeobor has a brilliant futureLeobor has a brilliant future
По умолчанию

Стабилизатор напряжения - вряд ли. Я где то тут писал по результатам экспериментов с разными матрицами этого драйвера. Напряжение меняется на разных матрицах, но не сильно, в пределах 0,8-1В, а вот подсветка пашет на всю (возможную?) яркость. Ток он скорее всего тоже стабилизирует. У меня есть схема (правда от руки, сам срисовывал). В цепи истока полевика резистор 1 Ом в землю уткнут - с него снимается ОС. Был бы стабилизатор по напряжению - вряд ли применили бы 1 Ом. Скорее тут что то компромиссное заложено между схемотехникой и возможностями драйвера (DF6113)...
Leobor вне форума  
Старый 08.01.2015, 23:06   #1420
Skiw
Старший Пользователь
 
Регистрация: 29.01.2010
Возраст: 56
Город: Самара
Регион: 63, 163
Машина: ВАЗ2111, ВАЗ11113
Сообщений: 101
Skiw is on a distinguished road
По умолчанию

Переделал матрицу LQ123K1LG03 на LED подсветку.
Подключил драйвер. Перепрошил контроллер прошивкой с авторегулировкой.
Вручную регулируется.
Включаю авторегулировку - не работает.
Проверяю изменение потенциала на 54й ноге - на изменение освещенности фототранзистора не реагирует.
Впаял вместо него переменник - тоже не реагирует.
Может быть 1K к +3,3 это много?
Или в прошивке Flash-220.bin для LQ123K1LG03 авторегулировка не включена?

PS. Проверил еще раз.
Изменение потенциала на 54 ноге - 3 милливольта.
Это ниачом. Надо фоторезистор ставить.
__________________

Последний раз редактировалось Skiw; 09.01.2015 в 00:55.
Skiw вне форума  
Закрытая тема


Здесь присутствуют: 1 (пользователей: 0 , гостей: 1)
 

Ваши права в разделе
Вы не можете создавать новые темы
Вы не можете отвечать в темах
Вы не можете прикреплять вложения
Вы не можете редактировать свои сообщения

BB коды Вкл.
Смайлы Вкл.
[IMG] код Вкл.
HTML код Выкл.



Часовой пояс GMT +4, время: 13:06.


Работает на vBulletin® версия 3.8.4.
Copyright ©2000 - 2026, Jelsoft Enterprises Ltd.
Перевод: zCarot