PCCar.ru - Ваш автомобильный компьютер

Вернуться   PCCar.ru - Ваш автомобильный компьютер > Всё Остальное > Проекты > Рабочий журнал

Ответ
 
Опции темы Поиск в этой теме
Старый 11.03.2014, 22:03   #1
il74
Старший Пользователь
 
Аватар для il74
 
Регистрация: 07.05.2009
Возраст: 51
Город: Стерлитамак
Регион: 02
Машина: Toyota Corolla 2007
Сообщений: 115
il74 is on a distinguished road
Smile Android в KIA CEED 2013

В октябре 2012 года поменял свою машинку на KIA CEED JD, вроде бы все что нужно есть, камера заднего вида, USB, hasndsfree и т.д., но нету навигации и не хватает просмотра видео.
Вот и решил не меняя ничего в машине (внешний сток), внедрить туда андроид и пойти по пути наименьшего сопротивления.
Приобрел Простой USB HID контроллер под Windows или Android 3-й версии, на руках уже есть вот такой вот "свисток"
Переходник HDMI-AV
Блок питания

Помогите решить проблему
Пробую подключить свисток ко входу камеры заднего вида, подключается, но изображение сильно мелкое не возможно юзать, пробую изменить DPI c 160 (стандартное) на 240 немного увеличиваются иконки и текст, но меняется рабочий стол, совсем исчезают кнопки навигации (назад, домой и т.д.)
Миниатюры
Нажмите на изображение для увеличения
Название: geekbuying-7cb6133f-5884-4201-af0a-912d7e55aea4.jpg
Просмотров: 1108
Размер:	24.7 Кб
ID:	35191   Нажмите на изображение для увеличения
Название: geekbuying-9aaf04e0-ddaf-429d-86ca-2f1de85ccc46.jpg
Просмотров: 1062
Размер:	22.7 Кб
ID:	35192   Нажмите на изображение для увеличения
Название: IMG_20140311_180345.jpg
Просмотров: 1145
Размер:	66.8 Кб
ID:	35194  
__________________
TOYOTA Corolla 2007 - ПРОДАН
KIA CEED
il74 вне форума   Ответить с цитированием
Старый 11.03.2014, 23:48   #2
s.m.
Гуру
 
Регистрация: 20.07.2009
Город: Минск
Регион: Беларусь
Сообщений: 1,543
s.m. is a splendid one to beholds.m. is a splendid one to beholds.m. is a splendid one to beholds.m. is a splendid one to beholds.m. is a splendid one to beholds.m. is a splendid one to beholds.m. is a splendid one to behold
По умолчанию

У меня такой же свисток, отличная вещь. Почему не попробовали напрямую подключить AV?
Он в этом свистке возле hdmi
Тогда будет 720 на 480 или 720 на 576 вместо 1280 на 720 по hdmi
Проблемы при смене dpi решаются заменой лаунчера на альтернативный, например apex.
С рабочим столом такое из- за того, что кто-то укуренный в гугле решил, что когда стоит 160 - это планшет, а больше 160 - уже телефон, где не нужны экранные кнопки, так как есть аппаратные.
А проблемы с прогами решаются с помощью xposed
__________________
Мой проект: Citroen Xsara Android CarPC
s.m. вне форума   Ответить с цитированием
Старый 12.03.2014, 09:23   #3
il74
Старший Пользователь
 
Аватар для il74
 
Регистрация: 07.05.2009
Возраст: 51
Город: Стерлитамак
Регион: 02
Машина: Toyota Corolla 2007
Сообщений: 115
il74 is on a distinguished road
По умолчанию

Цитата:
Сообщение от s.m. Посмотреть сообщение
У меня такой же свисток, отличная вещь. Почему не попробовали напрямую подключить AV?
Он в этом свистке возле hdmi
Тогда будет 720 на 480 или 720 на 576 вместо 1280 на 720 по hdmi
Проблемы при смене dpi решаются заменой лаунчера на альтернативный, например apex.
С рабочим столом такое из- за того, что кто-то укуренный в гугле решил, что когда стоит 160 - это планшет, а больше 160 - уже телефон, где не нужны экранные кнопки, так как есть аппаратные.
А проблемы с прогами решаются с помощью xposed
К сожалению у моего свистка нет AV выхода, хотя когда заказывал в описании он был, но пришел без него, там даже нет места для него, греется он просто зверски, буду ставить радиаторы, встроенная камера "отстой". Поставил 320 DPI и лаунчер APEX стало вообще хорошо, но никак не могу вернуть кнопки навигации, хотя наверное попробую обойтись без них. Спасибо за совет.
Еще один вопрос как лучше организовать переключение камеры заднего вида и свистка? У меня на уме только через реле, но понимаю что есть более изящные способы.
__________________
TOYOTA Corolla 2007 - ПРОДАН
KIA CEED
il74 вне форума   Ответить с цитированием
Старый 12.03.2014, 12:20   #4
s.m.
Гуру
 
Регистрация: 20.07.2009
Город: Минск
Регион: Беларусь
Сообщений: 1,543
s.m. is a splendid one to beholds.m. is a splendid one to beholds.m. is a splendid one to beholds.m. is a splendid one to beholds.m. is a splendid one to beholds.m. is a splendid one to beholds.m. is a splendid one to behold
По умолчанию

Цитата:
Сообщение от il74 Посмотреть сообщение
К сожалению у моего свистка нет AV выхода, хотя когда заказывал в описании он был, но пришел без него, там даже нет места для него, греется он просто зверски, буду ставить радиаторы, встроенная камера "отстой". Поставил 320 DPI и лаунчер APEX стало вообще хорошо, но никак не могу вернуть кнопки навигации, хотя наверное попробую обойтись без них. Спасибо за совет.
Еще один вопрос как лучше организовать переключение камеры заднего вида и свистка? У меня на уме только через реле, но понимаю что есть более изящные способы.
То, что греется - это фигня. В нем правильно организовано охлаждение на металлический корпус, поэтому никакой радиатор не нужен.
Можно камеру и через реле, но высокочастотное с низкой емкостью.
Ищите герконовые реле, обычно как круглый конденсатор выглядит, только 5 ног, а не 2. Подключаете обмотку через диод и резистор к фонарю заднего хода и все.
Диод обязательно чтобы подавить импульсные помехи.
Контакты переключают источник сигнала.
Кнопки навигации можно сделать с помощью button saviour
__________________
Мой проект: Citroen Xsara Android CarPC
s.m. вне форума   Ответить с цитированием
Старый 18.03.2014, 10:44   #5
il74
Старший Пользователь
 
Аватар для il74
 
Регистрация: 07.05.2009
Возраст: 51
Город: Стерлитамак
Регион: 02
Машина: Toyota Corolla 2007
Сообщений: 115
il74 is on a distinguished road
По умолчанию

Цитата:
Сообщение от s.m. Посмотреть сообщение
У меня такой же свисток, отличная вещь. Почему не попробовали напрямую подключить AV?
Он в этом свистке возле hdmi
Тогда будет 720 на 480 или 720 на 576 вместо 1280 на 720 по hdmi
Проблемы при смене dpi решаются заменой лаунчера на альтернативный, например apex.
С рабочим столом такое из- за того, что кто-то укуренный в гугле решил, что когда стоит 160 - это планшет, а больше 160 - уже телефон, где не нужны экранные кнопки, так как есть аппаратные.
А проблемы с прогами решаются с помощью xposed
Мне помогло только вот это, так что можно взять на заметку, при DPI320 свиток греется и начинает самовольно перегружаться.
__________________
TOYOTA Corolla 2007 - ПРОДАН
KIA CEED
il74 вне форума   Ответить с цитированием
Старый 18.03.2014, 16:22   #6
il74
Старший Пользователь
 
Аватар для il74
 
Регистрация: 07.05.2009
Возраст: 51
Город: Стерлитамак
Регион: 02
Машина: Toyota Corolla 2007
Сообщений: 115
il74 is on a distinguished road
По умолчанию

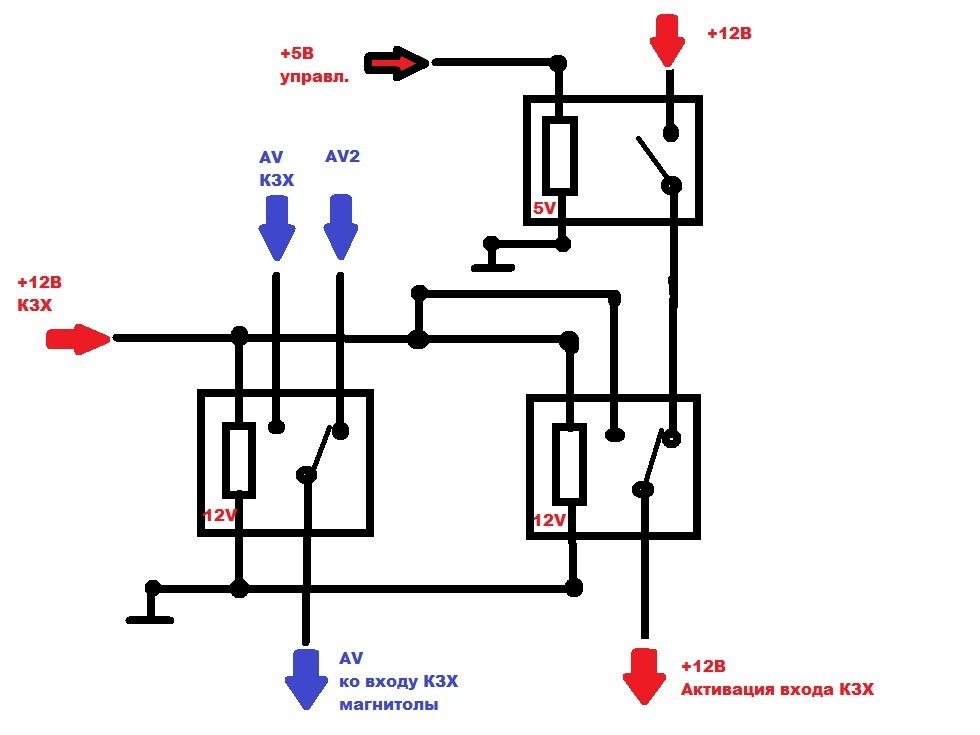
По критикуйте мою схему переключения сигналов между Камерой заднего хода (КЗХ) и видео со свиcтка (AV), очень хочу услышить от ГУРУ правильную "критику", элементная база и какие улучшения можно произвести (где поставить диоды и какие).
Миниатюры
Нажмите на изображение для увеличения
Название: схема коммутации AV.jpg
Просмотров: 1137
Размер:	74.3 Кб
ID:	35287  
__________________
TOYOTA Corolla 2007 - ПРОДАН
KIA CEED
il74 вне форума   Ответить с цитированием
Старый 18.03.2014, 18:36   #7
Chupa
Пользователь
 
Регистрация: 06.12.2013
Возраст: 36
Город: Одесса
Регион: Украина
Машина: Suzuki Grand Vitara
Сообщений: 68
Chupa is on a distinguished road
По умолчанию

А какие реле можно использовать для коммутации AV-сигналов?
Chupa вне форума   Ответить с цитированием
Старый 18.03.2014, 19:16   #8
жека 3
Гуру
 
Регистрация: 05.12.2010
Город: москва
Регион: 77, 97, 99, 177
Машина: логан санта фе
Сообщений: 1,160
жека 3 is just really niceжека 3 is just really niceжека 3 is just really niceжека 3 is just really niceжека 3 is just really nice
По умолчанию

Цитата:
Сообщение от il74 Посмотреть сообщение
По критикуйте мою схему переключения сигналов между Камерой заднего хода (КЗХ) и видео со свиcтка (AV), очень хочу услышить от ГУРУ правильную "критику", элементная база и какие улучшения можно произвести (где поставить диоды и какие).
Я использовал использовал всего одно реле.Сигнал с заднего фонаря поступил реле переключилось на камеру, на прямую идёт основной сигнал,реле обычное 5-ти контактное.
жека 3 вне форума   Ответить с цитированием
Старый 18.03.2014, 19:43   #9
il74
Старший Пользователь
 
Аватар для il74
 
Регистрация: 07.05.2009
Возраст: 51
Город: Стерлитамак
Регион: 02
Машина: Toyota Corolla 2007
Сообщений: 115
il74 is on a distinguished road
Smile

Цитата:
Сообщение от жека 3 Посмотреть сообщение
Я использовал использовал всего одно реле.Сигнал с заднего фонаря поступил реле переключилось на камеру, на прямую идёт основной сигнал,реле обычное 5-ти контактное.
Дело в том, что магнитола должна полностью сохранить свою функциональность, т.е. при работающей магнитоле (радио, хандсфри, USB музыка), через Простой USB HID контроллер под Windows или Android 3-й версии переключиться андроид свисток, а при включении камеры заднего хода, соответственно камера заднего вида. Одно реле никак не справится с этим.
__________________
TOYOTA Corolla 2007 - ПРОДАН
KIA CEED
il74 вне форума   Ответить с цитированием
Старый 18.03.2014, 20:07   #10
жека 3
Гуру
 
Регистрация: 05.12.2010
Город: москва
Регион: 77, 97, 99, 177
Машина: логан санта фе
Сообщений: 1,160
жека 3 is just really niceжека 3 is just really niceжека 3 is just really niceжека 3 is just really niceжека 3 is just really nice
По умолчанию

Сообразил, просто в моём мониторе можно несколько сигналов выбрать.
жека 3 вне форума   Ответить с цитированием
Ответ


Здесь присутствуют: 1 (пользователей: 0 , гостей: 1)
 

Ваши права в разделе
Вы не можете создавать новые темы
Вы не можете отвечать в темах
Вы не можете прикреплять вложения
Вы не можете редактировать свои сообщения

BB коды Вкл.
Смайлы Вкл.
[IMG] код Вкл.
HTML код Выкл.



Часовой пояс GMT +4, время: 08:51.


Работает на vBulletin® версия 3.8.4.
Copyright ©2000 - 2026, Jelsoft Enterprises Ltd.
Перевод: zCarot