PCCar.ru - Ваш автомобильный компьютер

Вернуться   PCCar.ru - Ваш автомобильный компьютер > Всё Остальное > Проекты > Рабочий журнал

Ответ
 
Опции темы Поиск в этой теме
Старый 17.02.2014, 17:55   #91
SuperLSD
Пользователь
 
Регистрация: 24.05.2013
Город: Пермь
Регион: 59
Машина: Skoda Octavia a5 fl
Сообщений: 57
SuperLSD is on a distinguished road
По умолчанию

Цитата:
Сообщение от cherkasoff Посмотреть сообщение
Порядок включения оборудования. Я читал в теме про нексус что надо подавать питание сначала на хаб, в который вставлено оборудование, и только после этого через некоторе время подавать питание на ОТГ. Чтобы к моменту просыпания планшета вся периферия уже была включена. А тут наверное получается что сабра не всегда успевает проинициализироваться.

Но это опять же догадки.
Ув. Rage2 снабдил меня умным БП, и почему-то только в морозы сабра и не хочет заводится
SuperLSD вне форума   Ответить с цитированием
Старый 17.02.2014, 18:00   #92
cherkasoff
Старший Пользователь
 
Регистрация: 12.01.2014
Возраст: 42
Город: Москва
Регион: 77, 97, 99, 177
Машина: Skoda Superb II
Сообщений: 473
cherkasoff is a glorious beacon of lightcherkasoff is a glorious beacon of lightcherkasoff is a glorious beacon of lightcherkasoff is a glorious beacon of lightcherkasoff is a glorious beacon of lightcherkasoff is a glorious beacon of light
По умолчанию

Цитата:
Сообщение от SuperLSD Посмотреть сообщение
Ув. Rage2 снабдил меня умным БП, и почему-то только в морозы сабра и не хочет заводится
У меня сабра заводилась в -18. Сильнее морозов она у меня не застала.
cherkasoff вне форума   Ответить с цитированием
Старый 19.02.2014, 22:31   #93
cherkasoff
Старший Пользователь
 
Регистрация: 12.01.2014
Возраст: 42
Город: Москва
Регион: 77, 97, 99, 177
Машина: Skoda Superb II
Сообщений: 473
cherkasoff is a glorious beacon of lightcherkasoff is a glorious beacon of lightcherkasoff is a glorious beacon of lightcherkasoff is a glorious beacon of lightcherkasoff is a glorious beacon of lightcherkasoff is a glorious beacon of light
По умолчанию

Не могу не написать об этом.
Почта России творит чудеса. Из Сингапура до Москвы за 10 дней? Пффф! Да легко!

Только не понятно почему иногда это занимает до трех месяцев ...
Миниатюры
Нажмите на изображение для увеличения
Название: fastest_post_ever.png
Просмотров: 1253
Размер:	20.5 Кб
ID:	34829  
cherkasoff вне форума   Ответить с цитированием
Старый 01.03.2014, 23:07   #94
cherkasoff
Старший Пользователь
 
Регистрация: 12.01.2014
Возраст: 42
Город: Москва
Регион: 77, 97, 99, 177
Машина: Skoda Superb II
Сообщений: 473
cherkasoff is a glorious beacon of lightcherkasoff is a glorious beacon of lightcherkasoff is a glorious beacon of lightcherkasoff is a glorious beacon of lightcherkasoff is a glorious beacon of lightcherkasoff is a glorious beacon of light
По умолчанию

А я на 4.4.2 переехал. Всё работает "из коробки" на прошивке Kangarom от автора ядра Kangaroo.
cherkasoff вне форума   Ответить с цитированием
Старый 02.03.2014, 14:15   #95
lti1
Старший Пользователь
 
Аватар для lti1
 
Регистрация: 17.01.2010
Возраст: 50
Город: Самара
Регион: 63, 163
Машина: Skoda Octavia A5 FL && Skoda Octavia Tour && ̶F̶F̶3̶
Сообщений: 457
lti1 has a reputation beyond reputelti1 has a reputation beyond reputelti1 has a reputation beyond reputelti1 has a reputation beyond reputelti1 has a reputation beyond reputelti1 has a reputation beyond reputelti1 has a reputation beyond reputelti1 has a reputation beyond reputelti1 has a reputation beyond repute
По умолчанию

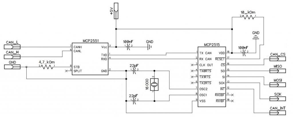
C разрешения создателя этой темы, размещаю схему и печатную плату самодельного "CAN-BUS Shield'а".
Преимущества от покупного:
1. Габаритные размеры платы всего 39х24 мм (удобно использовать с Pro Micro).
2. Не нужно ждать доставки от 3-х недель и больше, если заказывать с Ebay или Ali (я изготовил эту плату за один вечер, хотя с SMD работал в первый раз).
3. Цена, не более 200 рублей на детали.
4. Всегда приятнее что то сделать руками .

Кстати, я не знал что к электросети автомобиля нужно подключать только CAN_L и CAN_H, GND (землю) подключать не надо, работает без неё.

CAN-BUS Shield -> Ардуино
MOSI -> MOSI
MISO -> MISO
SCK -> SCK
CS -> к пину 10 ардуины
INT -> к пину 2 ардуины
GND -> GND
CAN-BUS Shield -> CAN-шина автомобиля
CANH -> CANH
CANL -> CANL
Миниатюры
Нажмите на изображение для увеличения
Название: P2180091_2.jpg
Просмотров: 1897
Размер:	78.2 Кб
ID:	34975   Нажмите на изображение для увеличения
Название: lti1.JPG
Просмотров: 1628
Размер:	227.7 Кб
ID:	34976   Нажмите на изображение для увеличения
Название: CAN-BUS адаптер схема.jpg
Просмотров: 5741
Размер:	38.5 Кб
ID:	34977  
Вложения
Тип файла: zip Печатка_lay.zip (7.5 Кб, 1208 просмотров)
lti1 вне форума   Ответить с цитированием
Старый 02.03.2014, 14:33   #96
toha-26
Пользователь
 
Регистрация: 07.11.2013
Возраст: 43
Регион: 26
Машина: ваз
Сообщений: 62
toha-26 is on a distinguished road
По умолчанию

[QUOTE=cherkasoff;289042]А я на 4.4.2 переехал. Всё работает "из коробки" на прошивке Kangarom от автора ядра Kangaroo.[/QUOTE
А можно ссылку на прошивку. Эта прошивка работает по принципу "Тимура"?
toha-26 вне форума   Ответить с цитированием
Старый 02.03.2014, 14:40   #97
cherkasoff
Старший Пользователь
 
Регистрация: 12.01.2014
Возраст: 42
Город: Москва
Регион: 77, 97, 99, 177
Машина: Skoda Superb II
Сообщений: 473
cherkasoff is a glorious beacon of lightcherkasoff is a glorious beacon of lightcherkasoff is a glorious beacon of lightcherkasoff is a glorious beacon of lightcherkasoff is a glorious beacon of lightcherkasoff is a glorious beacon of light
По умолчанию

[QUOTE=toha-26;289082]
Цитата:
Сообщение от cherkasoff Посмотреть сообщение
А я на 4.4.2 переехал. Всё работает "из коробки" на прошивке Kangarom от автора ядра Kangaroo.[/QUOTE
А можно ссылку на прошивку. Эта прошивка работает по принципу "Тимура"?
Прошивка на базе Purity ROM от создателя ядра Kang-aroo. Пропатчено всё что нужно, всё работает из коробки: http://forum.xda-developers.com/show...&postcount=527

В той же теме есть powereventmanager, с помощью которого дублируются все возможности прошивки от Тимура.
cherkasoff вне форума   Ответить с цитированием
Старый 02.03.2014, 14:48   #98
toha-26
Пользователь
 
Регистрация: 07.11.2013
Возраст: 43
Регион: 26
Машина: ваз
Сообщений: 62
toha-26 is on a distinguished road
По умолчанию

[QUOTE=cherkasoff;289085]
Цитата:
Сообщение от toha-26 Посмотреть сообщение

Прошивка на базе Purity ROM от создателя ядра Kang-aroo. Пропатчено всё что нужно, всё работает из коробки: http://forum.xda-developers.com/show...&postcount=527

В той же теме есть powereventmanager, с помощью которого дублируются все возможности прошивки от Тимура.
У меня версия Wi Fi. Я пробовал вчера такую http://forum.xda-developers.com/show....php?t=2660803 плюс установил поверменеджер. Сабре не зароботала и сон как на Тимуре при отключении питания тоже.

Последний раз редактировалось toha-26; 03.03.2014 в 17:59.
toha-26 вне форума   Ответить с цитированием
Старый 02.03.2014, 18:51   #99
cherkasoff
Старший Пользователь
 
Регистрация: 12.01.2014
Возраст: 42
Город: Москва
Регион: 77, 97, 99, 177
Машина: Skoda Superb II
Сообщений: 473
cherkasoff is a glorious beacon of lightcherkasoff is a glorious beacon of lightcherkasoff is a glorious beacon of lightcherkasoff is a glorious beacon of lightcherkasoff is a glorious beacon of lightcherkasoff is a glorious beacon of light
По умолчанию

Цитата:
Сообщение от toha-26 Посмотреть сообщение

У меня версия Wi Fi. Я пробовал вчера такую http://forum.xda-developers.com/show....php?t=2660803 плюс установил поверменеджер. Сабре не зароботала и сон как на Тимуре при отключении питания тоже, а флешка кстати не отваливается как на Тимуре у меня.
У меня и сабра работает, и сон.

Последний раз редактировалось cherkasoff; 03.03.2014 в 13:13.
cherkasoff вне форума   Ответить с цитированием
Старый 03.03.2014, 11:29   #100
Twod
Пользователь
 
Регистрация: 21.02.2009
Регион: 21
Машина: Audi A4 B5
Сообщений: 99
Twod is on a distinguished road
По умолчанию

Цитата:
Сообщение от cherkasoff Посмотреть сообщение
А я на 4.4.2 переехал. Всё работает "из коробки" на прошивке Kangarom от автора ядра Kangaroo.
http://pccar.ru/showpost.php?p=289288&postcount=3427

Последний раз редактировалось Twod; 04.03.2014 в 12:25.
Twod вне форума   Ответить с цитированием
Ответ

Метки
android, nexus 7, skoda, superb


Здесь присутствуют: 1 (пользователей: 0 , гостей: 1)
 

Ваши права в разделе
Вы не можете создавать новые темы
Вы не можете отвечать в темах
Вы не можете прикреплять вложения
Вы не можете редактировать свои сообщения

BB коды Вкл.
Смайлы Вкл.
[IMG] код Вкл.
HTML код Выкл.



Часовой пояс GMT +4, время: 23:22.


Работает на vBulletin® версия 3.8.4.
Copyright ©2000 - 2026, Jelsoft Enterprises Ltd.
Перевод: zCarot