PCCar.ru - Ваш автомобильный компьютер

Вернуться   PCCar.ru - Ваш автомобильный компьютер > MP3Car ТехИнфа > Беcпроводные коммуникации > Радио/ТВ

Ответ
 
Опции темы Поиск в этой теме
Старый 05.11.2013, 17:50   #1281
D@nger
Старший Пользователь
 
Регистрация: 14.07.2010
Возраст: 39
Город: Киров
Регион: 43
Машина: Audi a4
Сообщений: 243
D@nger is on a distinguished road
По умолчанию

дак она лежит в архиве с печаткой FMAvtoLPT.zip
D@nger вне форума   Ответить с цитированием
Старый 05.11.2013, 18:08   #1282
Alex-L
Moderator
 
Аватар для Alex-L
 
Регистрация: 23.03.2008
Возраст: 55
Город: Москва, Нагорная
Регион: 77, 97, 99, 177
Машина: Mitsubishi Lancer-X
Сообщений: 2,096
Alex-L is a splendid one to beholdAlex-L is a splendid one to beholdAlex-L is a splendid one to beholdAlex-L is a splendid one to beholdAlex-L is a splendid one to beholdAlex-L is a splendid one to beholdAlex-L is a splendid one to behold
По умолчанию

Афигеть!!! Скачал, проверил - у меня получается сегодняшний файлик из которого убрано все лишнее! Проверил все свои закачки на форум - файла с таким именем больше нет. Наверное я схожу с ума
Ладно...
Схема выглядит вот так:
Миниатюры
Нажмите на изображение для увеличения
Название: 1.jpg
Просмотров: 1132
Размер:	55.5 Кб
ID:	33420  
Alex-L вне форума   Ответить с цитированием
Старый 06.11.2013, 05:30   #1283
Винни_Пух
Пользователь
 
Регистрация: 15.10.2012
Возраст: 42
Город: Москва
Регион: 77, 97, 99, 177
Машина: Kia Optima
Сообщений: 55
Винни_Пух has a spectacular aura aboutВинни_Пух has a spectacular aura about
По умолчанию

Цитата:
Сообщение от Alex-L Посмотреть сообщение
Афигеть!!! Скачал, проверил - у меня получается сегодняшний файлик из которого убрано все лишнее! Проверил все свои закачки на форум - файла с таким именем больше нет. Наверное я схожу с ума
Ладно...
Схема выглядит вот так:
Я тоже собирал по этой схеме. Только номиналы деталей в обвязке транзистора другие, взял из родной магнитолы. Резисторы на выводы lm7001 6,7,9,10 не ставил.
И изменил управление питанием. Транзистор кажется тоже КТ814 поставил. Эмиттер на плюс питания, между базой и эмиттером резистор большого сопротивления, коллектор через обмотку микрореле на минус, параллельно обмотке реле диод в обратном включении. Реле размыкает цепь питания перед стабилизатором 78L09. После испытаний стабилизатор заменил на восьмивольтовый 78L08 так как микросхемы тюнера прилично грелись, после замены греться перестали.
Если нужно могу нарисовать схему с номиналами как я собирал и печатку под Соневский тюнер TUX-005 (печатка компактнее чем предложенные здесь).
Винни_Пух вне форума   Ответить с цитированием
Старый 06.11.2013, 10:54   #1284
D@nger
Старший Пользователь
 
Регистрация: 14.07.2010
Возраст: 39
Город: Киров
Регион: 43
Машина: Audi a4
Сообщений: 243
D@nger is on a distinguished road
По умолчанию

если можно печатку не отказался бы =)
D@nger вне форума   Ответить с цитированием
Старый 06.11.2013, 15:44   #1285
Винни_Пух
Пользователь
 
Регистрация: 15.10.2012
Возраст: 42
Город: Москва
Регион: 77, 97, 99, 177
Машина: Kia Optima
Сообщений: 55
Винни_Пух has a spectacular aura aboutВинни_Пух has a spectacular aura about
По умолчанию

Печатку рисовал в DipTrace версия 2,3,0,0 под свои габариты. В нижнем слое есть две перемычки по плюсовым дорожкам и обозначены габариты реле и дросселя по питанию (взял из магнитолы). В принципе правую часть с двумя никуда не соединенными дорожками можно убрать. Резисторы 10к от ножек 3,4,5 ЛМ7001 на массу не влезли, поэтому я их одел в термоусадку и припаял со стороны дорожек. Кстати, конденсатор С10 (см. печатку) нарисовал, а когда паял детали так и не понял зачем он :-) можно не ставить.

Выводы тюнера:
ANT-AM
ANT-FM
ANT-GND
LO/DX
VT
VCO
GND-VOC
+8V-FM
+8V-TU
+8V-AM
IFC-AM
AM-DET
SEEK
IF-AM
RCH-OUT
AUDIO-GND
LCH-OUT
S-METER
SD
IFC-FM
ST
FM-DET
Вложения
Тип файла: rar Схема радио.rar (7.5 Кб, 737 просмотров)
Винни_Пух вне форума   Ответить с цитированием
Старый 06.11.2013, 16:51   #1286
D@nger
Старший Пользователь
 
Регистрация: 14.07.2010
Возраст: 39
Город: Киров
Регион: 43
Машина: Audi a4
Сообщений: 243
D@nger is on a distinguished road
По умолчанию

спасибо, а не мог бы непосредственно на скриншоте нарисовать где что? а то запутался немного

а на счет с10, это для FM антенны, для АМ не надо его, а для фм надо) но его я прямо на плату тюнера припоял выдрав из магнитолы)
D@nger вне форума   Ответить с цитированием
Старый 06.11.2013, 19:43   #1287
Винни_Пух
Пользователь
 
Регистрация: 15.10.2012
Возраст: 42
Город: Москва
Регион: 77, 97, 99, 177
Машина: Kia Optima
Сообщений: 55
Винни_Пух has a spectacular aura aboutВинни_Пух has a spectacular aura about
По умолчанию

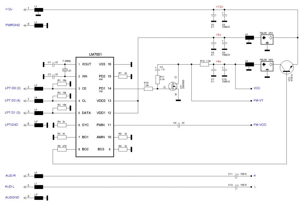
Нарисовал принципиальную схемку в sPlan 7.0.
Реле поставил чтобы полностью обесточивать тюнер и учел замечания по току, протекающему через вывод 8 LM7001.
Схема управляется программой, выложенной Alex-L несколько сообщений назад.
Миниатюры
Нажмите на изображение для увеличения
Название: Принципиальная схема радио.JPG
Просмотров: 1215
Размер:	77.5 Кб
ID:	33434  
Вложения
Тип файла: rar Принципиальная схема радио.rar (7.7 Кб, 661 просмотров)
Винни_Пух вне форума   Ответить с цитированием
Старый 09.11.2013, 12:15   #1288
Beliy
Старший Пользователь
 
Регистрация: 21.09.2009
Возраст: 37
Город: Воронеж
Регион: 36
Машина: ВАЗ-2111
Сообщений: 403
Beliy is on a distinguished road
По умолчанию

У меня возник вопрос, а как управлять через USB FT245bm? какой драйвер надо ставить?
Beliy вне форума   Ответить с цитированием
Старый 09.11.2013, 18:52   #1289
Beliy
Старший Пользователь
 
Регистрация: 21.09.2009
Возраст: 37
Город: Воронеж
Регион: 36
Машина: ВАЗ-2111
Сообщений: 403
Beliy is on a distinguished road
По умолчанию

Все заработало с программой FT Radio, только она тупит под 7-ой (((
Beliy вне форума   Ответить с цитированием
Старый 15.11.2013, 00:20   #1290
basurman
Super Moderator
 
Аватар для basurman
 
Регистрация: 19.07.2011
Возраст: 54
Город: Нижегородские болота
Регион: 52
Машина: пешкарус
Сообщений: 2,033
basurman has a reputation beyond reputebasurman has a reputation beyond reputebasurman has a reputation beyond reputebasurman has a reputation beyond reputebasurman has a reputation beyond reputebasurman has a reputation beyond reputebasurman has a reputation beyond reputebasurman has a reputation beyond reputebasurman has a reputation beyond repute
По умолчанию

Приехало HD Radio из звездно-полосатой, мучения с кривым самоделом должны закончиться. И у меня ничего не тупило на 7000, на7001 тормозило. Причину найти не смог. Собрал на 7000 все ок. Только все равно кривенько и в Икар никак. Бросил очередное утопическое радио, тем более, что совершенно случайно выиграл аукцион у америкоса. Не знаю у кого как, но мне обошелся приемник в 1тыр. Я на запчасти больше истратил, хотя потраченное время больше жалко.
__________________
ВСЕ ДЛЯ АРДУИНО

Моя почта - mogirov971sobakamail.ru
basurman вне форума   Ответить с цитированием
Ответ

Метки
радио, разработка


Здесь присутствуют: 1 (пользователей: 0 , гостей: 1)
 

Ваши права в разделе
Вы не можете создавать новые темы
Вы не можете отвечать в темах
Вы не можете прикреплять вложения
Вы не можете редактировать свои сообщения

BB коды Вкл.
Смайлы Вкл.
[IMG] код Вкл.
HTML код Выкл.



Часовой пояс GMT +4, время: 23:20.


Работает на vBulletin® версия 3.8.4.
Copyright ©2000 - 2026, Jelsoft Enterprises Ltd.
Перевод: zCarot