PCCar.ru - Ваш автомобильный компьютер

Вернуться   PCCar.ru - Ваш автомобильный компьютер > MP3Car ТехИнфа > Разработка программ > Программы управления > iCarDS

Ответ
 
Опции темы Поиск в этой теме
Старый 05.05.2013, 17:25   #421
M@troskin
Пользователь
 
Регистрация: 20.09.2011
Возраст: 54
Город: Туапсе
Регион: 23, 93
Машина: Красно-оранжевый Ford C-Max "Букашка"
Сообщений: 45
M@troskin is on a distinguished road
По умолчанию

опять проблема:
скетч зашился, icar arduino видит ( у меня orduino - это atmega 168 и мост Silabs CP2102), но вместо осмысленных нажатий кнопок - сыпятся кучами DUINO_EE с номерами, DUINO_AA... куда копать?

это все без подключенных кнопок, энкодеров и датчиков - голая дуина в USB-порту
Миниатюры
Нажмите на изображение для увеличения
Название: screeen1.jpg
Просмотров: 829
Размер:	161.9 Кб
ID:	31161  

Последний раз редактировалось M@troskin; 05.05.2013 в 18:16. Причина: скрин добавил
M@troskin вне форума   Ответить с цитированием
Старый 05.05.2013, 17:53   #422
Bersenev
Бывалый писикарщик
 
Аватар для Bersenev
 
Регистрация: 23.04.2009
Возраст: 55
Город: Ставрополь
Регион: 26
Машина: Opel Zafira 2007
Сообщений: 5,275
Bersenev has a brilliant futureBersenev has a brilliant futureBersenev has a brilliant futureBersenev has a brilliant futureBersenev has a brilliant futureBersenev has a brilliant futureBersenev has a brilliant futureBersenev has a brilliant futureBersenev has a brilliant futureBersenev has a brilliant futureBersenev has a brilliant future
По умолчанию

Цитата:
Сообщение от M@troskin Посмотреть сообщение
опять проблема:
скетч зашился, icar arduino видит ( у меня orduino - это atmega 168 и мост Silabs CP2102), но вместо осмысленных нажатий кнопок - сыпятся кучами DUINO_EE с номерами, DUINO_AA... куда копать?

Непонятно что используется, только резестивные кнопки или энкодеры тоже. DUINO_EE - это сообщение от энкодера, DUINO_AA - это сообщения от резестивных кнопок. Судя по кодам энкодеры подключены к 6-му и 7-му пину, а резестивные кнопки к 5-му. Если это не так, то надо в скетче задать правильные номера пинов. Часто бывает такое, допустим энкодер не используется, а скетч читает этот пин, в результате начинается всякая ерунда. Поэтому если что то не используется, то надо или отключить неиспользуемые вещи в скине ( как это сделать в шапке расписано) , или исключить это из скетча.

Данное устройство я не тестировал, поэтому как оно будет себя вести с данным скетчем я не знаю. Проверял на CarDuino Nano v.5 и v.7, на них схема и скетч из шапки работают без проблем. Возможно на твоём устройстве нужно подгонять скетч.
Bersenev вне форума   Ответить с цитированием
Старый 05.05.2013, 20:57   #423
OsDima
Старший Пользователь
 
Регистрация: 25.06.2011
Возраст: 56
Город: Красноярск
Регион: 24
Машина: Nissan Wingroad WFY-11 2003
Сообщений: 166
OsDima will become famous soon enough
По умолчанию

Цитата:
Сообщение от M@troskin Посмотреть сообщение
это все без подключенных кнопок, энкодеров и датчиков - голая дуина в USB-порту
Все сыпется потому что ничего не подключено, оключи в duino.ini что не подключено. У меня был подключен только энккодер и на его действия сыпались кнопки.
OsDima вне форума   Ответить с цитированием
Старый 05.05.2013, 23:59   #424
M@troskin
Пользователь
 
Регистрация: 20.09.2011
Возраст: 54
Город: Туапсе
Регион: 23, 93
Машина: Красно-оранжевый Ford C-Max "Букашка"
Сообщений: 45
M@troskin is on a distinguished road
По умолчанию

Цитата:
Сообщение от Bersenev Посмотреть сообщение
Непонятно что используется, только резестивные кнопки или энкодеры тоже. DUINO_EE - это сообщение от энкодера, DUINO_AA - это сообщения от резестивных кнопок. Судя по кодам энкодеры подключены к 6-му и 7-му пину, а резестивные кнопки к 5-му. Если это не так, то надо в скетче задать правильные номера пинов. Часто бывает такое, допустим энкодер не используется, а скетч читает этот пин, в результате начинается всякая ерунда.

Данное устройство я не тестировал, поэтому как оно будет себя вести с данным скетчем я не знаю. Проверял на CarDuino Nano v.5 и v.7, на них схема и скетч из шапки работают без проблем. Возможно на твоём устройстве нужно подгонять скетч.
Я собираюсь использовать И кнопки, И энкодер. Плата разведена, вытравлена, спаяна, но пока не подключена. Голая ардуино выдает весь этот букет ужасов
Подключения организованы в соответствии со схемой на 1-й странице (кстати, а нельзя схему покрупнее организовать? а то на моей плате пины расположены по-другому, а уверенности нет, плохо видно на Вашей схеме).
Цитата:
Сообщение от Bersenev Посмотреть сообщение
Поэтому если что то не используется, то надо или отключить неиспользуемые вещи в скине ( как это сделать в шапке расписано) , или исключить это из скетча.
О! Вспомнил! в каком месте скина ковырять?

кстати, интересный вопрос: обсуждались тут как-то различия фронтендов, и там упомянуто было про сложности с кучей переменных в родраннере (не осиливает). А нынче как оно в смысле упорядочения куч файлов в скинах? один Хамелеон содержит в себе порядка 4 тысяч файлов - может, стоило бы уже подумать в сторону неких объединенных архивов (типа текстур-паков и левел-паков в играх)? читать из одного последовательного файла системе в любом случае проще, чем найти нужный файл и прочесть из него данные, ИМХО.
M@troskin вне форума   Ответить с цитированием
Старый 06.05.2013, 00:26   #425
Bersenev
Бывалый писикарщик
 
Аватар для Bersenev
 
Регистрация: 23.04.2009
Возраст: 55
Город: Ставрополь
Регион: 26
Машина: Opel Zafira 2007
Сообщений: 5,275
Bersenev has a brilliant futureBersenev has a brilliant futureBersenev has a brilliant futureBersenev has a brilliant futureBersenev has a brilliant futureBersenev has a brilliant futureBersenev has a brilliant futureBersenev has a brilliant futureBersenev has a brilliant futureBersenev has a brilliant futureBersenev has a brilliant future
По умолчанию

Цитата:
Сообщение от M@troskin Посмотреть сообщение
Я собираюсь использовать И кнопки, И энкодер. Плата разведена, вытравлена, спаяна, но пока не подключена. Голая ардуино выдает весь этот букет ужасов
На голом ардуино это нормальная ситуация.

Цитата:
Сообщение от M@troskin Посмотреть сообщение
Подключения организованы в соответствии со схемой на 1-й странице (кстати, а нельзя схему покрупнее организовать? а то на моей плате пины расположены по-другому, а уверенности нет, плохо видно на Вашей схеме).
В папке скина должен быть файл "схема arduino.jpg"

Цитата:
Сообщение от M@troskin Посмотреть сообщение
О! Вспомнил! в каком месте скина ковырять?
В шапке этой темы всё написано

Цитата:
Сообщение от M@troskin Посмотреть сообщение
кстати, интересный вопрос: обсуждались тут как-то различия фронтендов, и там упомянуто было про сложности с кучей переменных в родраннере (не осиливает). А нынче как оно в смысле упорядочения куч файлов в скинах? один Хамелеон содержит в себе порядка 4 тысяч файлов - может, стоило бы уже подумать в сторону неких объединенных архивов (типа текстур-паков и левел-паков в играх)? читать из одного последовательного файла системе в любом случае проще, чем найти нужный файл и прочесть из него данные, ИМХО.
Количество файлов на скорость работы сильно не влияет, такое количество связано не столько со скином сколько с темами, а также с тем что в скине очень большое количество экранов настроек, которые используются редко.

А с переменными икар справляется без проблем, я не считал сколько их, но уже давно перевалило за 5тыс. По нашим расчётам даже если их будет порядка 100тыс, тормозов быть не должно, но до этого точно не дойдёт.
Bersenev вне форума   Ответить с цитированием
Старый 13.05.2013, 11:49   #426
M@troskin
Пользователь
 
Регистрация: 20.09.2011
Возраст: 54
Город: Туапсе
Регион: 23, 93
Машина: Красно-оранжевый Ford C-Max "Букашка"
Сообщений: 45
M@troskin is on a distinguished road
По умолчанию

Цитата:
Сообщение от Bersenev Посмотреть сообщение
Возможно на твоём устройстве нужно подгонять скетч.
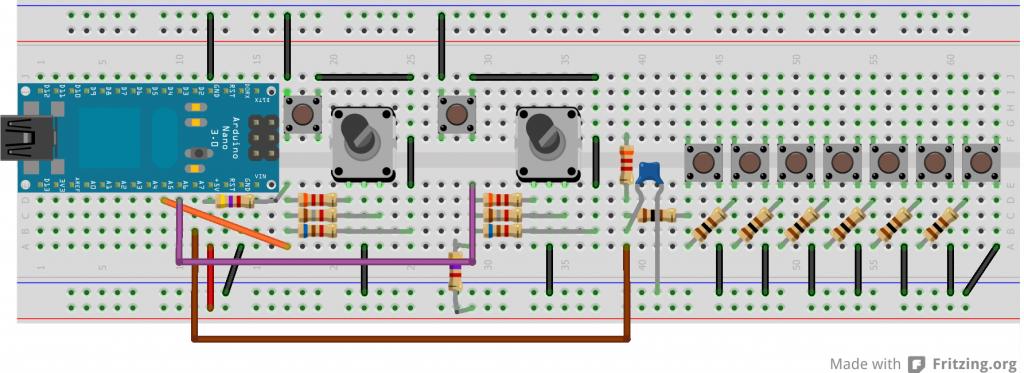
Перепроверил схему, пересобрал на макетке (вот скрин из fritzing, мож, чего не так подключил???) - все равно икар трещит, как будто по кнопкам мыши толпами носятся...
вопрос: в нашей радиолавке (единственной в городе) нет резисторов на 3,2 кОм, есть только на 3,3 кОм. Насколько критична такая замена в делителе для кнопок? мож, дело в нем?
Миниатюры
Нажмите на изображение для увеличения
Название: Untitled Sketch_bb.jpg
Просмотров: 614
Размер:	77.6 Кб
ID:	31212  
M@troskin вне форума   Ответить с цитированием
Старый 13.05.2013, 13:56   #427
OsDima
Старший Пользователь
 
Регистрация: 25.06.2011
Возраст: 56
Город: Красноярск
Регион: 24
Машина: Nissan Wingroad WFY-11 2003
Сообщений: 166
OsDima will become famous soon enough
По умолчанию

Цитата:
Сообщение от M@troskin Посмотреть сообщение
Перепроверил схему, пересобрал на макетке (вот скрин из fritzing, мож, чего не так подключил???) - все равно икар трещит, как будто по кнопкам мыши толпами носятся...
вопрос: в нашей радиолавке (единственной в городе) нет резисторов на 3,2 кОм, есть только на 3,3 кОм. Насколько критична такая замена в делителе для кнопок? мож, дело в нем?
Я сильно не гнался за точностью номиналов резисторов, у меня работает. Проверь у тебя нижние контакты питания соединены по всей длине, у меня нет (поделены на 3 части).
Но у меня другая проблема, Duino Nano у меня 3 версии
и поэтому у меня проблемы с распознованием USB соединения при загрузке системы и выходе из сна.
Последнее к чему я пришел - запитал USB порт от отдельного DC-DC преобразователя и он у меня включается раньше чем подается питание на CarPC. В 90% случаев запуск удачный.
Есть у меня сторонний преобразователь USB - COM (на CP2102) у него есть Rx, Tx, GND. Он распознается в 100% случаев подключения.
Продавец ардуньки говорит что он не будет работать с NANO с контактами D0 (Rx) и D1 (Tx),
говорит что нужен какой-то с 5-ю информационными контактами (Reset в их число не входит), либо перепрошить загрузчик на какой-то "Быстрый, точно не запомнил".
Если у кого есть опыт в данном вопросе, направте "жаждуюшего"
OsDima вне форума   Ответить с цитированием
Старый 13.05.2013, 14:44   #428
M@troskin
Пользователь
 
Регистрация: 20.09.2011
Возраст: 54
Город: Туапсе
Регион: 23, 93
Машина: Красно-оранжевый Ford C-Max "Букашка"
Сообщений: 45
M@troskin is on a distinguished road
По умолчанию

Цитата:
Сообщение от OsDima Посмотреть сообщение
Есть у меня сторонний преобразователь USB - COM (на CP2102) у него есть Rx, Tx, GND. Он распознается в 100% случаев подключения.
Продавец ардуньки говорит что он не будет работать с NANO с контактами D0 (Rx) и D1 (Tx),
говорит что нужен какой-то с 5-ю информационными контактами (Reset в их число не входит), либо перепрошить загрузчик на какой-то "Быстрый, точно не запомнил".
Если у кого есть опыт в данном вопросе, направте "жаждуюшего"
загрузчик быстрый - наверно, имеется в виду, компилированная прошивка (HEX) без бутлоадера ардуины - сразу грузится прошивка в контроллер, без ожидания бутлоадером сигнала ресет. экономия порядка 5 кбайт для прошивки, мгновенный старт. недостаток - ардуина превращается в голый МК с периферией.
а ср2102 у меня стоит в моей дуине, вместо ФТ232. только как с ней работать - не в курсе.
потыкал мультиметром в монтажку - у меня шины питания (нижние и верхние) поделены зазорами на половинки, а не на трети.
M@troskin вне форума   Ответить с цитированием
Старый 15.05.2013, 20:51   #429
OsDima
Старший Пользователь
 
Регистрация: 25.06.2011
Возраст: 56
Город: Красноярск
Регион: 24
Машина: Nissan Wingroad WFY-11 2003
Сообщений: 166
OsDima will become famous soon enough
По умолчанию

Цитата:
Сообщение от OsDima Посмотреть сообщение
Но у меня другая проблема, Duino Nano у меня 3 версии
и поэтому у меня проблемы с распознованием USB соединения при загрузке системы и выходе из сна.
Последнее к чему я пришел - запитал USB порт от отдельного DC-DC преобразователя и он у меня включается раньше чем подается питание на CarPC. В 90% случаев запуск удачный.
Есть у меня сторонний преобразователь USB - COM (на CP2102) у него есть Rx, Tx, GND. Он распознается в 100% случаев подключения.
Продавец ардуньки говорит что он не будет работать с NANO с контактами D0 (Rx) и D1 (Tx),
говорит что нужен какой-то с 5-ю информационными контактами (Reset в их число не входит), либо перепрошить загрузчик на какой-то "Быстрый, точно не запомнил".
Если у кого есть опыт в данном вопросе, направте "жаждуюшего"
Ответ нашел такой: Chip писал на другом форуме.
_______________________
У китайских плат Arduino Nano V3 есть ошибка в разводке, на форуме это не однократно обсуждалось
Нога "Test" контроллера FTDI висит в воздухе, а должна быть подтянута к земле

Капнул между 25 и 26 ногой FTDI, заработало как часики. (столько времени потерял в поисках истины)
_______________________
А это перенес из другой темы
____________________________
Когда придут наборы реле для Arduino (уже пришли и спаяны), я хотел-бы реализовать алгоритм закрытия дверей одним из реле по скорости от GPS. Подключить к центральному замку - не проблема. Как заставить срабатывать реле при увеличении скорости с небольшой задержкой при начале движения. Об открытии центрального замка немного позже.

Для этого необходимо подключить либо напряжение на АКБ через ардуино либо ACC от замка зажигания как у сигнализации. Контроль напряжения по аналогии как в реле контроля напряжения, я такой использую для ходовых огней.

Может быть не в ту тему пишу но нельзя ли пристроить в плагин iCarDuino чать схемы из этой темы http://compcar.ru/forum/showthread.p...ll=1#post49437?
Если Chip не будет против небольшого плагиата. По моему мнению: напряжение на АКБ, сигнал с топливного датчика, и уровень освещенности будет не лишним. А если из завязать с реде iCarDuino в совокупности с GPS и т.д. - будет вообще прекрасно.

Фото-датчик у меня остался от сумеречника Shteinel. Сопротивление его меняется в пределах от десятков МегаОм до единиц КилоОм.
Активное тестирование со своей стороны гарантирую (когда придут наборы реледля iCarDuino).

Хоть отдельная железка по уровню освещенности у меня есть и прекрасно работает. Интеграция данной функции в CarPC будет более идеальней.

На последок. Прикупил данную ленту. http://www.jewelfox.ru/lot.php?id=1090. Со своим скечем работает класно. Вопрос к знатокам: возможно - ли пристроить iCarDuino управление данной лентой (в зависимости от музыки, журнал "Радио" сразу вспоминается)?
OsDima вне форума   Ответить с цитированием
Старый 16.05.2013, 22:27   #430
Bersenev
Бывалый писикарщик
 
Аватар для Bersenev
 
Регистрация: 23.04.2009
Возраст: 55
Город: Ставрополь
Регион: 26
Машина: Opel Zafira 2007
Сообщений: 5,275
Bersenev has a brilliant futureBersenev has a brilliant futureBersenev has a brilliant futureBersenev has a brilliant futureBersenev has a brilliant futureBersenev has a brilliant futureBersenev has a brilliant futureBersenev has a brilliant futureBersenev has a brilliant futureBersenev has a brilliant futureBersenev has a brilliant future
По умолчанию

Теперь блок реле можно приобрести у меня.
В качестве конструктора 750р за блок, в собранном виде 1000р.
Обращаемся в личку

Bersenev вне форума   Ответить с цитированием
Ответ


Здесь присутствуют: 1 (пользователей: 0 , гостей: 1)
 

Ваши права в разделе
Вы не можете создавать новые темы
Вы не можете отвечать в темах
Вы не можете прикреплять вложения
Вы не можете редактировать свои сообщения

BB коды Вкл.
Смайлы Вкл.
[IMG] код Вкл.
HTML код Выкл.



Часовой пояс GMT +4, время: 02:20.


Работает на vBulletin® версия 3.8.4.
Copyright ©2000 - 2026, Jelsoft Enterprises Ltd.
Перевод: zCarot