PCCar.ru - Ваш автомобильный компьютер

Вернуться   PCCar.ru - Ваш автомобильный компьютер > MP3Car ТехИнфа > Блоки питания > Контроллеры управления питанием

Ответ
 
Опции темы Поиск в этой теме
Старый 29.04.2013, 13:42   #31
Bebebe
Пользователь
 
Регистрация: 03.12.2012
Возраст: 51
Регион: другой - для добавления сообщить ab
Машина: Citroen Xsara Picasso
Сообщений: 47
Bebebe is on a distinguished road
По умолчанию

Меня не так поняли, что 78L05ACF,что КРЕН5 - это параметрические стабилизаторы и на них будет падать порядка 7В, а рассеиваемая мощность будет зависеть от тока потребления. Я поставил импульсник на LM2596 и потребляемый ток(контроллер+2 светодиода светящихся на минимуме+преобразователь 12В в 19В) в режиме ожидания от 12В составляет всего лишь 20мА.
__________________
Intel Atom N455(from MSI U135DX), 2Gb DDR3, 80Gb HDD, 8.9 LCD(1024x600),GPS U-BLOX-5, Logitech C270, Windows 8 х86.
Bebebe вне форума   Ответить с цитированием
Старый 29.04.2013, 20:13   #32
xDriver
Старший Пользователь
 
Аватар для xDriver
 
Регистрация: 12.04.2007
Город: Москва
Регион: 77, 97, 99, 177
Машина: 2013 Hyundai IX35
Сообщений: 400
xDriver is on a distinguished road
По умолчанию

Цитата:
Сообщение от Albert.**** Посмотреть сообщение
На макетке работает.
Работает что ?
Светодиоды зажигаются ?
нагрузка какая, никакой ?
или вы намеренно не показываете нам полевики которые стоят на радиаторах размером с кастрюлю
Или Ваш IRF9310 в корпусе SO8 тянет комп и не чуть не греется ?
xDriver вне форума   Ответить с цитированием
Старый 29.04.2013, 20:41   #33
Albert.comp
Старший Пользователь
 
Аватар для Albert.comp
 
Регистрация: 27.12.2006
Возраст: 54
Город: Нижний Новгород
Регион: 52
Машина: Wolksvagen Jetta, Toyota Matrix
Сообщений: 495
Albert.comp has a spectacular aura aboutAlbert.comp has a spectacular aura about
По умолчанию

Ждите испытаний. Соблюдайте терпение. А полевик неплохой должен быть. Судя по даташиту, Rdson очень хорош. Power dispassion тоже на высоте. Будут испытания все расскажу.
__________________
ATOM525 GA-D525TUD, 160Gx2.5, моник 800х600 тач, GPS18USB, Питание I1-ATX собственная разработка + разобранная клава + контроллер управления + 2 усилка
Проект Matrix
Albert.comp вне форума   Ответить с цитированием
Старый 29.04.2013, 21:28   #34
Albert.comp
Старший Пользователь
 
Аватар для Albert.comp
 
Регистрация: 27.12.2006
Возраст: 54
Город: Нижний Новгород
Регион: 52
Машина: Wolksvagen Jetta, Toyota Matrix
Сообщений: 495
Albert.comp has a spectacular aura aboutAlbert.comp has a spectacular aura about
По умолчанию

Цитата:
Сообщение от Bebebe Посмотреть сообщение
Меня не так поняли, что 78L05ACF,что КРЕН5 - это параметрические стабилизаторы и на них будет падать порядка 7В, а рассеиваемая мощность будет зависеть от тока потребления. Я поставил импульсник на LM2596 и потребляемый ток(контроллер+2 светодиода светящихся на минимуме+преобразователь 12В в 19В) в режиме ожидания от 12В составляет всего лишь 20мА.
Проблема импульсного стабилизатора в том, что при малых токах потебления кпд у них менее 30% . PIC при 4мгц потребляет 1мА. Других потребителей я тут вроде не вижу. Вывод - применение импульсного стабилизатора не обосновано вследствие малой нагруженности последнего. Можно посчитать потери на обычной мини-кренке : 7в падение, 1мА потребление - итого 7х0,001= 0,007 Вт 7мВт.

А ваша LM2596 Сама только 20 мА потребляет.
Нажмите на изображение для увеличения
Название: кадр_5.jpg
Просмотров: 1484
Размер:	45.0 Кб
ID:	31125
__________________
ATOM525 GA-D525TUD, 160Gx2.5, моник 800х600 тач, GPS18USB, Питание I1-ATX собственная разработка + разобранная клава + контроллер управления + 2 усилка
Проект Matrix
Albert.comp вне форума   Ответить с цитированием
Старый 29.04.2013, 22:56   #35
Bebebe
Пользователь
 
Регистрация: 03.12.2012
Возраст: 51
Регион: другой - для добавления сообщить ab
Машина: Citroen Xsara Picasso
Сообщений: 47
Bebebe is on a distinguished road
По умолчанию

Согласен, при условии что питается только PIC КРЕНки вполне достаточно.
__________________
Intel Atom N455(from MSI U135DX), 2Gb DDR3, 80Gb HDD, 8.9 LCD(1024x600),GPS U-BLOX-5, Logitech C270, Windows 8 х86.
Bebebe вне форума   Ответить с цитированием
Старый 15.05.2013, 04:09   #36
Albert.comp
Старший Пользователь
 
Аватар для Albert.comp
 
Регистрация: 27.12.2006
Возраст: 54
Город: Нижний Новгород
Регион: 52
Машина: Wolksvagen Jetta, Toyota Matrix
Сообщений: 495
Albert.comp has a spectacular aura aboutAlbert.comp has a spectacular aura about
По умолчанию

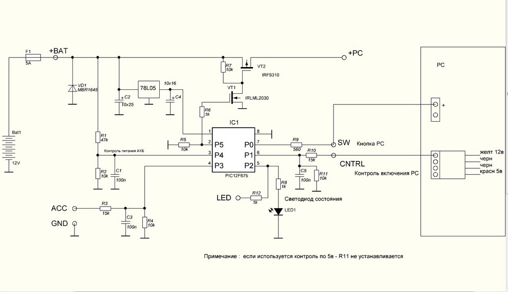
Плата
Нажмите на изображение для увеличения
Название: кадр_6.jpg
Просмотров: 2078
Размер:	225.7 Кб
ID:	31224

Схема
Нажмите на изображение для увеличения
Название: СХЕМА powcon4.jpg
Просмотров: 4973
Размер:	71.2 Кб
ID:	31225

Плата двусторонняя, в архиве в формате Sprint Layout 5. На второй стороне платы я установил защитный диод от переполюсовки (в случае переполюсовки сгорает предохранитель). Первую сторону печатаем на принтере - вторую кто как хочет. Можно покрасить, можно скотч наклеить - лишнее срезать (там всего 3 дорожки). Металлизацию переходов дома не сделаешь - просто впаиваем перемычки. Со стороны металлизации зенкуем контакты ACC, LED, SW, CNTRL - чтоб не замкнули на массу. Контакты + - разьема , желательно пропаять с двух сторон.
Как сделать плату, я описывал тут и тут

P.S. Плата и схема могут иметь неточности. Окончательная версия после испытаний.
Вложения
Тип файла: rar PowCon6.rar (89.9 Кб, 1020 просмотров)
__________________
ATOM525 GA-D525TUD, 160Gx2.5, моник 800х600 тач, GPS18USB, Питание I1-ATX собственная разработка + разобранная клава + контроллер управления + 2 усилка
Проект Matrix

Последний раз редактировалось Albert.comp; 26.06.2013 в 00:56. Причина: немного отредактирована печатка 25.06.2013
Albert.comp вне форума   Ответить с цитированием
Старый 15.05.2013, 21:54   #37
Hrom
Новый Пользователь
 
Регистрация: 28.04.2013
Возраст: 44
Регион: Беларусь
Сообщений: 16
Hrom is on a distinguished road
По умолчанию

Цитата:
Сообщение от Bebebe Посмотреть сообщение
Вот это уже успешно трудится. Возможно перед изобретением велосипеда стоит ознакомиться.
и у меня такой тредится
Hrom вне форума   Ответить с цитированием
Старый 16.05.2013, 12:59   #38
Bebebe
Пользователь
 
Регистрация: 03.12.2012
Возраст: 51
Регион: другой - для добавления сообщить ab
Машина: Citroen Xsara Picasso
Сообщений: 47
Bebebe is on a distinguished road
По умолчанию

А можно подробно описать алгоритм, заложенный в последней прошивке? Подумал, что может неплохо было бы ввести гистерезис по включению-отключению при снижении напряжения питания до порогового (например, отключать при U<10,5 В, а включать при U>11.5 В). Это помогло помогло бы при ситуации, когда используется второй аккум и комп остается включенным (регистрация на стоянке, например) - если аккум разрядится, то комп выключится, а не будет выключаться-включаться(т.к. после снятия нагрузки с аккума напряжение на нем подрастет).
__________________
Intel Atom N455(from MSI U135DX), 2Gb DDR3, 80Gb HDD, 8.9 LCD(1024x600),GPS U-BLOX-5, Logitech C270, Windows 8 х86.
Bebebe вне форума   Ответить с цитированием
Старый 17.05.2013, 01:18   #39
Albert.comp
Старший Пользователь
 
Аватар для Albert.comp
 
Регистрация: 27.12.2006
Возраст: 54
Город: Нижний Новгород
Регион: 52
Машина: Wolksvagen Jetta, Toyota Matrix
Сообщений: 495
Albert.comp has a spectacular aura aboutAlbert.comp has a spectacular aura about
По умолчанию

Да можно и гистерезис сделать. Ну или если так нужно автоматическое включение - можно задать порог напряжения зарядки например, если больше 13.5в -> включить комп. А так в этой прошивке - если сел аккум (напряжение 11.5 пока, можно 11 сделать), то через 5 минут сон (если разрешен), комп не жрет - аккум восстанавливается - мы приходим в машину и при повороте ключа запускаемся с нашего последнего сеанса. А с гистерезисом мне кажется трудно угадать - включится еще не по делу, когда это вообще не в тему например.
Да и вообще с такой мамкой, надбность во втором аккуме отпадает. Весь комп с монитором потребляет 12вт (габариты больше жрут )
__________________
ATOM525 GA-D525TUD, 160Gx2.5, моник 800х600 тач, GPS18USB, Питание I1-ATX собственная разработка + разобранная клава + контроллер управления + 2 усилка
Проект Matrix
Albert.comp вне форума   Ответить с цитированием
Старый 17.05.2013, 12:42   #40
Bebebe
Пользователь
 
Регистрация: 03.12.2012
Возраст: 51
Регион: другой - для добавления сообщить ab
Машина: Citroen Xsara Picasso
Сообщений: 47
Bebebe is on a distinguished road
По умолчанию

Я долго думал нужен ли второй аккум, и решил что нужен:
- нет необходимости в большой конденсаторе для звука - аккум рядом вместо него
- основной аккум всегда бодр и не страшно оставлять на день на стоянке с включенной регистрацией
- при заводке двигателя нет бросков в питании
Многие используют материнки от ноутбуков в качестве CarPC, поэтому я бы при разработке контроллера учитывал и такую область применения. Аккум у меня от бесперебойника на 17Ач и комп мой потребляет порядка 10-14 Вт в зависимости от нагрузки, что позволяет оставлять его включенным на день на стоянке.
Поэтому если возможно, то я бы сделал так - при разряде ниже 10.5 В выключать(засыпать) комп, а включать (будить) при 11.5-12 В. Просто если без гистерезиса, то может получиться так что напряжение упало до 10.5 В - команда на выключение - через минуту напряжение поднялось до 10.6 - команда на включение, и так по кругу.
__________________
Intel Atom N455(from MSI U135DX), 2Gb DDR3, 80Gb HDD, 8.9 LCD(1024x600),GPS U-BLOX-5, Logitech C270, Windows 8 х86.
Bebebe вне форума   Ответить с цитированием
Ответ


Здесь присутствуют: 1 (пользователей: 0 , гостей: 1)
 

Ваши права в разделе
Вы не можете создавать новые темы
Вы не можете отвечать в темах
Вы не можете прикреплять вложения
Вы не можете редактировать свои сообщения

BB коды Вкл.
Смайлы Вкл.
[IMG] код Вкл.
HTML код Выкл.



Часовой пояс GMT +4, время: 19:48.


Работает на vBulletin® версия 3.8.4.
Copyright ©2000 - 2026, Jelsoft Enterprises Ltd.
Перевод: zCarot