PCCar.ru - Ваш автомобильный компьютер

Вернуться   PCCar.ru - Ваш автомобильный компьютер > MP3Car ТехИнфа > Блоки питания > Контроллеры управления питанием

Ответ
 
Опции темы Поиск в этой теме
Старый 26.04.2013, 23:33   #21
zsedcd
Новый Пользователь
 
Регистрация: 26.02.2013
Регион: 79
Сообщений: 24
zsedcd is on a distinguished road
По умолчанию

2)через полевик до 10А (можно и больше)

я имею ввиду напрямую. Какое реле (упр. напряжение и ток упр. обмотки) можно подключить?
zsedcd вне форума   Ответить с цитированием
Старый 27.04.2013, 00:05   #22
Kamik
Новый Пользователь
 
Регистрация: 25.03.2013
Возраст: 49
Регион: другой - для добавления сообщить ab
Сообщений: 26
Kamik is on a distinguished road
По умолчанию

Цитата:
Сообщение от Albert.**** Посмотреть сообщение
Думаю с небольшими доработками мой алгоритм подойдет вам.

"1)Каким образом подается ACC на вход микросхемы? Напрямую?" Через делитель
1. зачем делитель? лучше оптрон взять, имхо
Kamik вне форума   Ответить с цитированием
Старый 27.04.2013, 03:37   #23
Albert.comp
Старший Пользователь
 
Аватар для Albert.comp
 
Регистрация: 27.12.2006
Возраст: 54
Город: Нижний Новгород
Регион: 52
Машина: Wolksvagen Jetta, Toyota Matrix
Сообщений: 495
Albert.comp has a spectacular aura aboutAlbert.comp has a spectacular aura about
По умолчанию

Цитата:
Сообщение от zsedcd Посмотреть сообщение
2)через полевик до 10А (можно и больше)

я имею ввиду напрямую. Какое реле (упр. напряжение и ток упр. обмотки) можно подключить?
Напрямую реле не подключишь. Через мелкий ключ 500-1000 мА можно. А зачем вообще реле - это ж прошлый век. Полевика вполне достаточно. Ну если не 30А коммутировать!
__________________
ATOM525 GA-D525TUD, 160Gx2.5, моник 800х600 тач, GPS18USB, Питание I1-ATX собственная разработка + разобранная клава + контроллер управления + 2 усилка
Проект Matrix
Albert.comp вне форума   Ответить с цитированием
Старый 27.04.2013, 03:41   #24
Albert.comp
Старший Пользователь
 
Аватар для Albert.comp
 
Регистрация: 27.12.2006
Возраст: 54
Город: Нижний Новгород
Регион: 52
Машина: Wolksvagen Jetta, Toyota Matrix
Сообщений: 495
Albert.comp has a spectacular aura aboutAlbert.comp has a spectacular aura about
По умолчанию

Цитата:
Сообщение от Kamik Посмотреть сообщение
1. зачем делитель? лучше оптрон взять, имхо
У меня в подписи ссылка на мой предыдущий проект источника питания. Там есть пример подключения ACC. Схема отработана. Усложнить всегда успеем.
__________________
ATOM525 GA-D525TUD, 160Gx2.5, моник 800х600 тач, GPS18USB, Питание I1-ATX собственная разработка + разобранная клава + контроллер управления + 2 усилка
Проект Matrix
Albert.comp вне форума   Ответить с цитированием
Старый 27.04.2013, 12:55   #25
Albert.comp
Старший Пользователь
 
Аватар для Albert.comp
 
Регистрация: 27.12.2006
Возраст: 54
Город: Нижний Новгород
Регион: 52
Машина: Wolksvagen Jetta, Toyota Matrix
Сообщений: 495
Albert.comp has a spectacular aura aboutAlbert.comp has a spectacular aura about
По умолчанию

Пробная версия прошивки. Еще сырая. Вход Gpio1 (контроль включения компа) - инверсный пока. Т.е. на компе появилось 5в - на GPIO1 нужно подать 0. Можно через ключ. Спящий режим 24 часа, если за это время машина не заводилась - полное отключение. При севшем АКБ (не ниже 9в) дается возможность включить комп на 5 минут. При превышении напряжения питания 19в - аварийное отключение (без кнопки, просто отрубаем питание) Неисправности по питанию индицирует светодиод. (все как в моем проекте M2-ATX своими руками, тело программы взял оттуда, алгоритм за 3 года почти отточен ) Нужно подобрать делитель АЦП, и правильно выставить напряжения. Плюс некоторые мелочи.
Вложения
Тип файла: rar прошивка контроллера питания 2_27.04.2013.rar (9.9 Кб, 946 просмотров)
__________________
ATOM525 GA-D525TUD, 160Gx2.5, моник 800х600 тач, GPS18USB, Питание I1-ATX собственная разработка + разобранная клава + контроллер управления + 2 усилка
Проект Matrix
Albert.comp вне форума   Ответить с цитированием
Старый 28.04.2013, 14:01   #26
snv1985
Новый Пользователь
 
Регистрация: 11.11.2012
Возраст: 40
Город: Казань
Регион: 16, 116
Машина: Киа Спектра
Сообщений: 1
snv1985 is on a distinguished road
По умолчанию

тут есть нечто подобное вашему....
http://pccar.ru/showpost.php?p=102347&postcount=29
snv1985 вне форума   Ответить с цитированием
Старый 28.04.2013, 17:14   #27
Albert.comp
Старший Пользователь
 
Аватар для Albert.comp
 
Регистрация: 27.12.2006
Возраст: 54
Город: Нижний Новгород
Регион: 52
Машина: Wolksvagen Jetta, Toyota Matrix
Сообщений: 495
Albert.comp has a spectacular aura aboutAlbert.comp has a spectacular aura about
По умолчанию

Да я видел. Это похоже с соседнего форума зеркало (compcar). Да хочется немного мозги просто размять. А потренероваться и не на чем. А вообще это более узкопрофильное устройство. В данном случае для плат DN2800MT и им подобным. C питанием от 8 до 19в. Диапазон напряжений шире, а низкое потребление энергии - позволяет применить недорогие силовые ключи для комутации. Плата будет 2х2см - поставить можно куда угодно. А при изготовлении 2DIN корпусов - каждый сантиметр на счету. Потом, если захочется что то модернизировать в программе - никого просить не придется. Жаль пока СИ не владею (учусь) - можно было б небольшую оболочку соорудить. Через COM или USB. Если есть желающие помудрить совместно - милости просим.
__________________
ATOM525 GA-D525TUD, 160Gx2.5, моник 800х600 тач, GPS18USB, Питание I1-ATX собственная разработка + разобранная клава + контроллер управления + 2 усилка
Проект Matrix
Albert.comp вне форума   Ответить с цитированием
Старый 29.04.2013, 04:11   #28
Albert.comp
Старший Пользователь
 
Аватар для Albert.comp
 
Регистрация: 27.12.2006
Возраст: 54
Город: Нижний Новгород
Регион: 52
Машина: Wolksvagen Jetta, Toyota Matrix
Сообщений: 495
Albert.comp has a spectacular aura aboutAlbert.comp has a spectacular aura about
По умолчанию

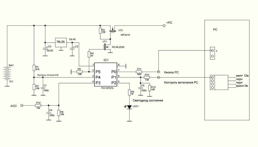
На макетке работает.
Нажмите на изображение для увеличения
Название: DSC_0257_новый размер.jpg
Просмотров: 1296
Размер:	214.7 Кб
ID:	31119



Схема выглядит как то так.

Нажмите на изображение для увеличения
Название: кадр_41.jpg
Просмотров: 1730
Размер:	59.1 Кб
ID:	31120


Немного доработана программа.


Скоро будет плата.
Вложения
Тип файла: rar прошивка 3 исправлена 29.04.2013.rar (10.2 Кб, 1609 просмотров)
__________________
ATOM525 GA-D525TUD, 160Gx2.5, моник 800х600 тач, GPS18USB, Питание I1-ATX собственная разработка + разобранная клава + контроллер управления + 2 усилка
Проект Matrix
Albert.comp вне форума   Ответить с цитированием
Старый 29.04.2013, 10:29   #29
Bebebe
Пользователь
 
Регистрация: 03.12.2012
Возраст: 51
Регион: другой - для добавления сообщить ab
Машина: Citroen Xsara Picasso
Сообщений: 47
Bebebe is on a distinguished road
По умолчанию

И какой смысл ставить полевики на управление, если схема питается через КРЕН5(которой уж больше 10 лет) и падение напряжения на которой совсем не способствует экономичности? Контроллировать включение компа лучше по наличию +5В - более универсальным будет контроллер и меньше деталей. Контроль напряжения батареи я бы делал в диапазоне 10-15 В.
__________________
Intel Atom N455(from MSI U135DX), 2Gb DDR3, 80Gb HDD, 8.9 LCD(1024x600),GPS U-BLOX-5, Logitech C270, Windows 8 х86.
Bebebe вне форума   Ответить с цитированием
Старый 29.04.2013, 10:38   #30
Albert.comp
Старший Пользователь
 
Аватар для Albert.comp
 
Регистрация: 27.12.2006
Возраст: 54
Город: Нижний Новгород
Регион: 52
Машина: Wolksvagen Jetta, Toyota Matrix
Сообщений: 495
Albert.comp has a spectacular aura aboutAlbert.comp has a spectacular aura about
По умолчанию

Извиняюсь опечатка вышла. Стоит 78L05ACF - потребление 3-5 мА. А полевики тут не для экономичности, я б даже сказал для эргономичности! А делитель по входу контроля напряжения лишним тоже не будет - это уменьшит возможные наводки, и позволит поставить гасящий конденсатор от импульсных помех. А 5 или 12 в контролировать - это не принципиально. Кто хочет рискнуть пиком - может туда рискнуть 5 в подать вообще без резисторов!
__________________
ATOM525 GA-D525TUD, 160Gx2.5, моник 800х600 тач, GPS18USB, Питание I1-ATX собственная разработка + разобранная клава + контроллер управления + 2 усилка
Проект Matrix
Albert.comp вне форума   Ответить с цитированием
Ответ


Здесь присутствуют: 1 (пользователей: 0 , гостей: 1)
 

Ваши права в разделе
Вы не можете создавать новые темы
Вы не можете отвечать в темах
Вы не можете прикреплять вложения
Вы не можете редактировать свои сообщения

BB коды Вкл.
Смайлы Вкл.
[IMG] код Вкл.
HTML код Выкл.



Часовой пояс GMT +4, время: 10:18.


Работает на vBulletin® версия 3.8.4.
Copyright ©2000 - 2026, Jelsoft Enterprises Ltd.
Перевод: zCarot