PCCar.ru - Ваш автомобильный компьютер

Вернуться   PCCar.ru - Ваш автомобильный компьютер > MP3Car ТехИнфа > Блоки питания > CAR-ATX p4 (SL PSU)

Ответ
 
Опции темы Поиск в этой теме
Старый 31.03.2007, 14:05   #121
NaKS
Новый Пользователь
 
Регистрация: 22.09.2006
Возраст: 46
Город: Алматы
Машина: 1997 Toyota Aristo 3.0Q, JZS147
Сообщений: 3
NaKS is on a distinguished road
По умолчанию

Бодрый марк
Спасибо, сейчас спущусь, поищу.

Вот только, откуда народ берет питание на комп? Напрямую от АКБ провода тянет?
NaKS вне форума   Ответить с цитированием
Старый 31.03.2007, 14:10   #122
Бодрый марк
Старший Пользователь
 
Аватар для Бодрый марк
 
Регистрация: 19.02.2007
Город: Новосибирск
Регион: 54
Машина: Jaguar XJ 3.0 SC AWD Premium Luxury
Сообщений: 111
Бодрый марк is on a distinguished road
По умолчанию

Цитата:
Сообщение от NaKS Посмотреть сообщение
Бодрый марк
Спасибо, сейчас спущусь, поищу.

Вот только, откуда народ берет питание на комп? Напрямую от АКБ провода тянет?
Самое идеальное - отдельный провод от АКБ, например, такой, каким усилки подключают (многожильный толстый) Сам так сделал
__________________
Wanderer at markx-club.ru
Бодрый марк вне форума   Ответить с цитированием
Старый 08.05.2007, 02:10   #123
Karim
Старший Пользователь
 
Регистрация: 02.12.2005
Возраст: 39
Город: Казань
Регион: 16, 116
Машина: Skoda Octavia tour
Сообщений: 296
Karim is on a distinguished road
По умолчанию

Хочу первым делом по благодарить Сергея Лебедева за его разработку.

Я собрал по Light схеме бп, прослужил верой и правдой около месяца, но потом вдруг начали парами сгорать транзисторы (irfz44n), (Выключаю компьютер все нормально, через некоторое время нажимаю кнопку включения, комп не запускается и чувствуется запах паленого…)

Три раза перепаивал, вроде работало дня по три – неделю и опять сгорали без видимой причины.

Опять сгорели транзисторы, поменял, теперь при попытке включения потребление резко начинает росит до 5-7А, вентиляторы молчат… БП не стартует…странно, что могло произойти

Ps я использовал кольцо по диаметру больше чем рекомендовано (диаметр наружный 42мм, сечение 12*8 мм)
Стоит предохранитель на 7,5А всегда целый сАбака

PSS
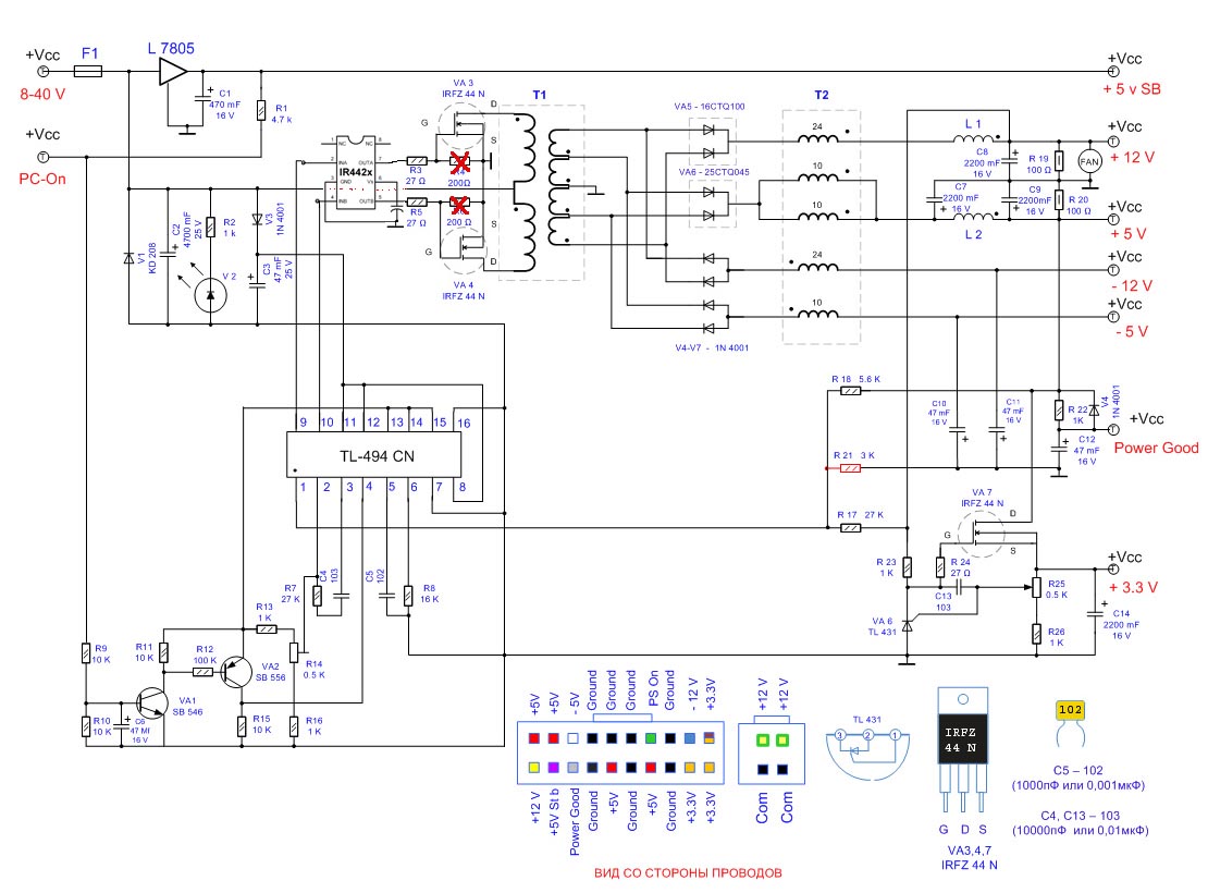
Решил добавить в схему драйвер управления транзисторами, правильно ли я его вставил?
Миниатюры
Нажмите на изображение для увеличения
Название: BPSLmod.jpg
Просмотров: 1764
Размер:	158.3 Кб
ID:	2652  
Karim вне форума   Ответить с цитированием
Старый 08.05.2007, 02:38   #124
Sergey_L
Старший Пользователь
 
Регистрация: 08.09.2005
Город: Москва
Регион: 77, 97, 99, 177
Машина: х2 ВАЗ-21053 (1993 вишня, 2002 океан)
Сообщений: 542
Sergey_L is on a distinguished road
По умолчанию

Karim
Все правильно поставил, только резюки на землю оставь и поменяй их на 1к0.
5-7А - это не ток
А причин выгорания полевиков может быть масса:
Тонкие входные провода
Использование кислотного флюса
Банальный непропай
Замыкание на радиатор
Подбит один канал TL494
!!! Межвитковое в трансе
Пробит один из диодов
Пробит какой-нибудь электролит на выходе
...
и т.д.
__________________
Когда есть желание, ищут возможность,
когда его нет - причину!


МОЙ ПРОЕКТ
Sergey_L вне форума   Ответить с цитированием
Старый 08.05.2007, 03:01   #125
Karim
Старший Пользователь
 
Регистрация: 02.12.2005
Возраст: 39
Город: Казань
Регион: 16, 116
Машина: Skoda Octavia tour
Сообщений: 296
Karim is on a distinguished road
По умолчанию

огромное спасибо Sergey_L за такую быструю консультацию
R3 и R5 на 1к0 , а R4 и R6 на перемычку заменить?


выходные провода от термалтейковского БП на 500вт
флюс инертный - канифоль
непропай... было но все проверено и дорожки толстые от припоя
с замыканием на радиатор встречался, но все нормально, проверено.
Подбит один канал TL494 как проверить
Межвитковое в трансе там все чисто мне ткажется
Пробит один из диодов как проверить
Karim вне форума   Ответить с цитированием
Старый 08.05.2007, 12:13   #126
Sergey_L
Старший Пользователь
 
Регистрация: 08.09.2005
Город: Москва
Регион: 77, 97, 99, 177
Машина: х2 ВАЗ-21053 (1993 вишня, 2002 океан)
Сообщений: 542
Sergey_L is on a distinguished road
По умолчанию

R3,R5 - 10-30ом, зачеркнутые - 1к0
провода ВХОДНЫЕ смотри, может плохой контакт
Цитата:
Подбит один канал TL494 как проверить
осцилом или поменять
Цитата:
Межвитковое в трансе там все чисто мне кажется
а грани кольца закруглил? визуально никак не проверишь
Цитата:
Пробит один из диодов как проверить
Хотя бы тестером, на пробой или обрыв
Ну и смотри сопли, может где закралась
__________________
Когда есть желание, ищут возможность,
когда его нет - причину!


МОЙ ПРОЕКТ
Sergey_L вне форума   Ответить с цитированием
Старый 08.05.2007, 12:48   #127
svon
Старший Пользователь
 
Регистрация: 13.03.2007
Возраст: 56
Город: Тель-Авив
Регион: Израиль
Машина: AUDI\A6\2005
Сообщений: 216
svon is on a distinguished road
По умолчанию

Было у меня такое-начинала сходить с ума TL с прогревом.Полечилось заменой
svon вне форума   Ответить с цитированием
Старый 11.05.2007, 02:42   #128
Karim
Старший Пользователь
 
Регистрация: 02.12.2005
Возраст: 39
Город: Казань
Регион: 16, 116
Машина: Skoda Octavia tour
Сообщений: 296
Karim is on a distinguished road
По умолчанию

TLка была целой , заменил на новую вставил в панельку
феритовое кольцо обмотано изолентой, острых кромок невидно, сам ферит электричество не пропускает...
буду искать дальше...
Karim вне форума   Ответить с цитированием
Старый 11.05.2007, 05:12   #129
Sergey_L
Старший Пользователь
 
Регистрация: 08.09.2005
Город: Москва
Регион: 77, 97, 99, 177
Машина: х2 ВАЗ-21053 (1993 вишня, 2002 океан)
Сообщений: 542
Sergey_L is on a distinguished road
По умолчанию

Собери второй с нуля из новых деталей и потом сопоставь оба.
__________________
Когда есть желание, ищут возможность,
когда его нет - причину!


МОЙ ПРОЕКТ
Sergey_L вне форума   Ответить с цитированием
Старый 29.05.2007, 01:28   #130
Karim
Старший Пользователь
 
Регистрация: 02.12.2005
Возраст: 39
Город: Казань
Регион: 16, 116
Машина: Skoda Octavia tour
Сообщений: 296
Karim is on a distinguished road
По умолчанию

вот уже приготовился травить плату под второй бп, все ни как не мог вырваться из дел, задался вопросом на сколько оправдано использование драйвера полевиков?
Karim вне форума   Ответить с цитированием
Ответ


Здесь присутствуют: 1 (пользователей: 0 , гостей: 1)
 

Ваши права в разделе
Вы не можете создавать новые темы
Вы не можете отвечать в темах
Вы не можете прикреплять вложения
Вы не можете редактировать свои сообщения

BB коды Вкл.
Смайлы Вкл.
[IMG] код Вкл.
HTML код Выкл.



Часовой пояс GMT +4, время: 03:26.


Работает на vBulletin® версия 3.8.4.
Copyright ©2000 - 2026, Jelsoft Enterprises Ltd.
Перевод: zCarot