PCCar.ru - Ваш автомобильный компьютер

Вернуться   PCCar.ru - Ваш автомобильный компьютер > MP3Car ТехИнфа > Блоки питания > CAR-ATX p4 (SL PSU)

Ответ
 
Опции темы Поиск в этой теме
Старый 04.04.2007, 04:13   #211
Sergey_L
Старший Пользователь
 
Регистрация: 08.09.2005
Город: Москва
Регион: 77, 97, 99, 177
Машина: х2 ВАЗ-21053 (1993 вишня, 2002 океан)
Сообщений: 542
Sergey_L is on a distinguished road
По умолчанию

han2001
Не забивай голову дурью, если БП запустился, то вешай на него комп, если есть сомнения, подключи какой-нибудь старый, ты все равно не сможешь имитировать нагрузками нормальный комп в работе.
А шотки скорее всего вылетел от перекоса, я сейчас ставлю по 12в-16CTQ100.

Не надо злоупотреблять снижением входного напряжения, входной ток возрастает пропорционально. Про верхнюю планку писал Димон, у него вроде было 18.3в, если не ошибаюсь.
__________________
Когда есть желание, ищут возможность,
когда его нет - причину!


МОЙ ПРОЕКТ
Sergey_L вне форума   Ответить с цитированием
Старый 20.04.2007, 18:13   #212
DenGess
Пользователь
 
Регистрация: 13.09.2006
Возраст: 48
Город: Нижневартовск
Регион: 86
Машина: 01\Lexus rx300
Сообщений: 56
DenGess is on a distinguished road
По умолчанию

Цитата:
Сообщение от han2001 Посмотреть сообщение
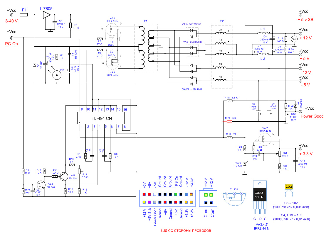
Тут неоднократно просили схему БП. Я думаю Сергей не будет против если я выложу. Схема сделана в Electronics Workbench v5.12 и некоторые елементы укзаны условными значками (например в качестве TL494 взял резисторную матрицу). Желающие могут откорретировать если найдут ошибки или заменят условные элементы. Если что прошу сильно не ругать.
немножко переделал - если что, так же прошу не бить
- в электронике я чайник.
p.s. может где ошибся прошу поправить

по указанию Сергея ниже поправил..
только если честно на счет R21 не догнал - ...так?
Миниатюры
Нажмите на изображение для увеличения
Название: BP SL.jpg
Просмотров: 8813
Размер:	235.5 Кб
ID:	2490  

Последний раз редактировалось DenGess; 22.04.2007 в 00:32.
DenGess вне форума   Ответить с цитированием
Старый 21.04.2007, 11:39   #213
Sergey_L
Старший Пользователь
 
Регистрация: 08.09.2005
Город: Москва
Регион: 77, 97, 99, 177
Машина: х2 ВАЗ-21053 (1993 вишня, 2002 океан)
Сообщений: 542
Sergey_L is on a distinguished road
По умолчанию

DenGess
ОГРОМНОЕ ЧЕЛОВЕЧЕСКОЕ СПАСИБО!

только поправь:
VA5-16CTQ100
VA6-25CTQ045
и переставь 3К(R21) с 1 ноги TL494 на землю.
средний вывод 1K(R14) перекинь на TL494(2).
__________________
Когда есть желание, ищут возможность,
когда его нет - причину!


МОЙ ПРОЕКТ
Sergey_L вне форума   Ответить с цитированием
Старый 21.04.2007, 12:51   #214
Menen
Старший Пользователь
 
Регистрация: 02.04.2007
Возраст: 45
Город: Череповец
Регион: 35
Машина: 2000\Opel\AstraЖ
Сообщений: 248
Menen is on a distinguished road
По умолчанию

Выложите пожалуйста рабочую печатку в формате Lay если есть у кого,а то из первого архива нехватает толку правильно распечатать...
Menen вне форума   Ответить с цитированием
Старый 21.04.2007, 16:12   #215
Sergey_L
Старший Пользователь
 
Регистрация: 08.09.2005
Город: Москва
Регион: 77, 97, 99, 177
Машина: х2 ВАЗ-21053 (1993 вишня, 2002 океан)
Сообщений: 542
Sergey_L is on a distinguished road
По умолчанию

Цитата:
Сообщение от Menen Посмотреть сообщение
Выложите пожалуйста рабочую печатку в формате Lay если есть у кого,а то из первого архива нехватает толку правильно распечатать...
Очень сомневаюсь, что персонально для тебя кто-нибудь будет ее перепахивать в Lay.
У всех получалось, а у тебя нет.
http://forum.pccar.ru/showpost.php?p=2291&postcount=32
__________________
Когда есть желание, ищут возможность,
когда его нет - причину!


МОЙ ПРОЕКТ

Последний раз редактировалось Sergey_L; 13.04.2008 в 23:53.
Sergey_L вне форума   Ответить с цитированием
Старый 22.04.2007, 19:48   #216
han2001
Старший Пользователь
 
Регистрация: 28.02.2007
Возраст: 45
Город: Раменское, Рязань
Регион: 62
Машина: 2006 Hyundai Tucson 2.0 4WD
Сообщений: 245
han2001 is on a distinguished road
По умолчанию

Молодец, а я думал, что больше никто не выложит.
Намного информативней и эстетичней чем у меня и сразу с ответами на многие вопросы в этой ветке.

> в электронике я чайник.

А здесь большинство чайников, в том числе и я, так что тебя бить некому, а что бы бить тебя достать еще надо
han2001 вне форума   Ответить с цитированием
Старый 22.04.2007, 21:36   #217
Menen
Старший Пользователь
 
Регистрация: 02.04.2007
Возраст: 45
Город: Череповец
Регион: 35
Машина: 2000\Opel\AstraЖ
Сообщений: 248
Menen is on a distinguished road
По умолчанию

Вроде разобрался... Пробую утюжить... Спасибо.... И спасибо за схему, ваще клевая... Надо её прикрепить топиком вверх темы и печатку тоже....
Menen вне форума   Ответить с цитированием
Старый 23.04.2007, 01:17   #218
xDriver
Старший Пользователь
 
Аватар для xDriver
 
Регистрация: 12.04.2007
Город: Москва
Регион: 77, 97, 99, 177
Машина: 2013 Hyundai IX35
Сообщений: 400
xDriver is on a distinguished road
По умолчанию

Все сделал, протравил, спаял (фотки выложу потом) запустил все закрутилось напруга поперла начал мерять
12в - 7.5
5в - 5.2
3.3 - 3.12

поключил старый сидюк все пришло в норму, далее думаю надо мамку воткнуть ....
и вот тут ВНИМАНИЕ МОЯ ОШИБКА !!!!
Я как первокласник и лох педальный забыл посмотреть что на на каналах -12в и -5в, б... но было поздно !!!!
мамка не запустилась, а потом и не запустилась со штатным блоком питания, ну да бог с ней так мне и нада идиоту.
Потом догодался померить и обнаружил отсутсвие -12в (дорожка в одном месте стравилась).
Востановил и померял напругу
-12в - 19 вольт
-5в - 11 вольт
вотсижу и не вкуриваю окуда ??? ведь на каналах 12 и 5 все в порядке.
Сергей может что подскажите ?
И еще отсутсвие -12 вольт разве могло спалить мамку ?

Да в конце концов доигрался с иксперементами теперь блок включается (запускаю принудительно замкнув зеленый на землю) и напруга прет дак дурная на канале 12в - 28 вольт вентилятор на радиаторе воет как сумашедший , на других не мерял боюсь долго держать - кондеры рванут, толи соплю где повесил, толи вылетело чего.

Пошел я спать пока еще чего не спалил !!! Завтра буду рабиратся
Да и что вероятнее всего вылетело если напруга так прет 494, 431, IRF44N или диоды шотки ??

Вдогонку....
Диоды я поставил вместо 1N4001 - 1N4007, может ли это быть причиной ? (мне кажется нет)

Последний раз редактировалось xDriver; 23.04.2007 в 02:42.
xDriver вне форума   Ответить с цитированием
Старый 23.04.2007, 03:27   #219
xDriver
Старший Пользователь
 
Аватар для xDriver
 
Регистрация: 12.04.2007
Город: Москва
Регион: 77, 97, 99, 177
Машина: 2013 Hyundai IX35
Сообщений: 400
xDriver is on a distinguished road
По умолчанию

Правильно ли я скоммутировал транс ???

на трансе ----------------- цифра на печатной плате
(первичка)
1 -----------------------------------> 1
1-1 ---------------------------------> 2
2 -----------------------------------> 3
2-2 ---------------------------------> 4
(вторичка)
3 -----------------------------------> 5
3-3 ---------------------------------> 6
4 -----------------------------------> 7
4-4 ---------------------------------> 8
5 -----------------------------------> 9
5-5 ---------------------------------> 10
6 -----------------------------------> 11
6-6 ---------------------------------> 12

мотал косой в 6 проводов
жилы кроме 3 и 6 по шесть витков
3 и 6 по восемь витков

спасибо кто откликницаааааа.
Миниатюры
Нажмите на изображение для увеличения
Название: 111.JPG
Просмотров: 3683
Размер:	36.9 Кб
ID:	2503  
xDriver вне форума   Ответить с цитированием
Старый 23.04.2007, 09:30   #220
Alex1972
Пользователь
 
Регистрация: 30.01.2007
Возраст: 53
Город: Жигулевск
Регион: 63, 163
Машина: 2006\ВАЗ\21124
Сообщений: 43
Alex1972 is on a distinguished road
По умолчанию

Цитата:
Сообщение от Sergey_L Посмотреть сообщение
Очень сомневаюсь, что персонально для тебя кто-нибудь будет ее перепахивать в Lay.
У всех получалось, а у тебя нет.
http://forum.pccar.ru/showpost.php?p=2291&postcount=33
Я переделывал в *.lay т.к. моя комплектуха еле влазила, вроде ошибок нет, собрал работает, номиналов на плате не указано, разобраться можно по рисунку платы Sergey_L.
Вложения
Тип файла: rar Плата БП12В.rar (15.7 Кб, 2052 просмотров)
Alex1972 вне форума   Ответить с цитированием
Ответ

Метки
блок питания


Здесь присутствуют: 1 (пользователей: 0 , гостей: 1)
 

Ваши права в разделе
Вы не можете создавать новые темы
Вы не можете отвечать в темах
Вы не можете прикреплять вложения
Вы не можете редактировать свои сообщения

BB коды Вкл.
Смайлы Вкл.
[IMG] код Вкл.
HTML код Выкл.



Часовой пояс GMT +4, время: 18:50.


Работает на vBulletin® версия 3.8.4.
Copyright ©2000 - 2026, Jelsoft Enterprises Ltd.
Перевод: zCarot