PCCar.ru - Ваш автомобильный компьютер

Вернуться   PCCar.ru - Ваш автомобильный компьютер > MP3Car ТехИнфа > Блоки питания > Разное

Ответ
 
Опции темы Поиск в этой теме
Старый 01.09.2012, 23:13   #1591
Epoxa
Новый Пользователь
 
Регистрация: 31.08.2012
Возраст: 36
Город: Краснодар
Регион: 23, 93
Машина: ВАЗ 2107
Сообщений: 6
Epoxa is on a distinguished road
По умолчанию

Сегодня немного затарился, вот что прикупил:

Потихоньку продвигаюсь, следующий этап это намотка транса.
Epoxa вне форума   Ответить с цитированием
Старый 16.12.2012, 21:29   #1592
vadim71
Новый Пользователь
 
Регистрация: 16.12.2012
Возраст: 54
Город: магнитогорск
Регион: 74
Машина: лифан брез
Сообщений: 25
vadim71 is on a distinguished road
По умолчанию

а что на этом все больше форум не работает а то пару вопросов есть кому можно задать а то 3 раза все перечитал и есть не которые вопросы. если не трудно конечно . извините за назойливость.
vadim71 вне форума   Ответить с цитированием
Старый 16.12.2012, 21:41   #1593
Vladget
Moderator
 
Регистрация: 04.04.2009
Возраст: 69
Город: Краснодар
Регион: 23, 93
Машина: HONDA CR-V-08
Сообщений: 3,129
Vladget is a splendid one to beholdVladget is a splendid one to beholdVladget is a splendid one to beholdVladget is a splendid one to beholdVladget is a splendid one to beholdVladget is a splendid one to beholdVladget is a splendid one to behold
По умолчанию

Цитата:
Сообщение от vadim71 Посмотреть сообщение
а что на этом все больше форум не работает а то пару вопросов есть кому можно задать а то 3 раза все перечитал и есть не которые вопросы. если не трудно конечно . извините за назойливость.
Так ты спрашивай? щас больше покупают новое, потом делают с нуля и только потом переделывают, вот и затихла эта ветка форума
__________________



Последний раз редактировалось Vladget; 16.12.2012 в 22:28.
Vladget вне форума   Ответить с цитированием
Старый 17.12.2012, 08:12   #1594
vadim71
Новый Пользователь
 
Регистрация: 16.12.2012
Возраст: 54
Город: магнитогорск
Регион: 74
Машина: лифан брез
Сообщений: 25
vadim71 is on a distinguished road
По умолчанию

у меня вопрос по по воду этой схемы когда подключаю то у меня везде одно напряжение 5.6в и где 12в и где 5в и где 3в и даже на земле тоже напряжение показывает. или лучше транс перемотать бп есть 200ват
старый там даже 3.3 в нету но зато транс большой и еще 250ват на tl494
там транс очень маленький так вот у транса 6 выводов 2 как я понял на12вольт и 2 спарены на 5вольт как мотать транс как я понял из этой ветки у меня 4 вывода а не 6 . схема почти такая же только на миналы диодов другие .
Миниатюры
Нажмите на изображение для увеличения
Название: 8247.png
Просмотров: 933
Размер:	3.5 Кб
ID:	29013   Нажмите на изображение для увеличения
Название: FA_5_2_v3-2_250W_PowerMaster.jpg
Просмотров: 1087
Размер:	113.2 Кб
ID:	29014  
vadim71 вне форума   Ответить с цитированием
Старый 17.12.2012, 10:11   #1595
Vladget
Moderator
 
Регистрация: 04.04.2009
Возраст: 69
Город: Краснодар
Регион: 23, 93
Машина: HONDA CR-V-08
Сообщений: 3,129
Vladget is a splendid one to beholdVladget is a splendid one to beholdVladget is a splendid one to beholdVladget is a splendid one to beholdVladget is a splendid one to beholdVladget is a splendid one to beholdVladget is a splendid one to behold
По умолчанию

Цитата:
Сообщение от vadim71 Посмотреть сообщение
у меня вопрос по по воду этой схемы когда подключаю то у меня везде одно напряжение 5.6в и где 12в и где 5в и где 3в и даже на земле тоже напряжение показывает. или лучше транс перемотать бп есть 200ват
старый там даже 3.3 в нету но зато транс большой и еще 250ват на tl494
там транс очень маленький так вот у транса 6 выводов 2 как я понял на12вольт и 2 спарены на 5вольт как мотать транс как я понял из этой ветки у меня 4 вывода а не 6 . схема почти такая же только на миналы диодов другие .
Да уж ты уж извини но как то сложно понять все это, ты как будто куда то торопился! " у меня везде одно напряжение 5.6в и где 12в и где 5в и где 3в и даже на земле тоже напряжение показывает" Это где на выходе что ли? относительно чего меряешь? особенно когда на земле??
непонятно ты что уже все переделал или только собираешься?
Транс надо перематывать, чаще что бы его не разбирать срезают верхнюю часть первички (как правило 19 витков) и прямо сверху мотают 3+3 витка (по момему так). и про 3,3 В их то всегда можно получить из 5В. Короче каша ничего не понятно
__________________


Vladget вне форума   Ответить с цитированием
Старый 17.12.2012, 10:45   #1596
vadim71
Новый Пользователь
 
Регистрация: 16.12.2012
Возраст: 54
Город: магнитогорск
Регион: 74
Машина: лифан брез
Сообщений: 25
vadim71 is on a distinguished road
По умолчанию

так теперь по порядку собрал схему которая выше первая подключил к блоку питания естественно выпаял 2 транзистора и конденсатор подключил и на выходах у меня одно напряжение 5.6в и где 12в и где 5в и где 3в и даже на земле мерил тестером землю брал от источника питания. на выход 12 в подключал вентиляторы
они не крутятся.
по по воду транса как ни странно но он у меня можно сказать сам разобрался смотал первичку 19 витков .пока на этом остоновился вопрос у меня 2 косы торчат что с ними делать . попробую фото сделать.
vadim71 вне форума   Ответить с цитированием
Старый 17.12.2012, 11:10   #1597
Vladget
Moderator
 
Регистрация: 04.04.2009
Возраст: 69
Город: Краснодар
Регион: 23, 93
Машина: HONDA CR-V-08
Сообщений: 3,129
Vladget is a splendid one to beholdVladget is a splendid one to beholdVladget is a splendid one to beholdVladget is a splendid one to beholdVladget is a splendid one to beholdVladget is a splendid one to beholdVladget is a splendid one to behold
По умолчанию

опять непонятен следующий момент если посмотреть на схему то земля твоего БП от которого питаешь эту схему и земля нового переделываемого БП это одно и тоже, ведь минус ты подключаешь к минусу и он сквозной, вот эта первая схема для меня как то нечитаема посмотри эту схему http://www.pccar.ru/showthread.php?p=86678#post86678 так вот до транса и до 494ой у тебя должно быть также как здесь полевики от 9,10 а 8 и 11 на массу, дежурку 5 В надо подать на систему включения, и на плате всю высоковольтную часть ты выпаял? какие полевики поставил?
__________________


Vladget вне форума   Ответить с цитированием
Старый 17.12.2012, 11:29   #1598
vadim71
Новый Пользователь
 
Регистрация: 16.12.2012
Возраст: 54
Город: магнитогорск
Регион: 74
Машина: лифан брез
Сообщений: 25
vadim71 is on a distinguished road
По умолчанию

вот фото транса
Миниатюры
Нажмите на изображение для увеличения
Название: 171212-1209[1].jpg
Просмотров: 887
Размер:	42.3 Кб
ID:	29015   Нажмите на изображение для увеличения
Название: 171212-1209(002)[1].jpg
Просмотров: 1089
Размер:	26.1 Кб
ID:	29016   Нажмите на изображение для увеличения
Название: 171212-1209(003)[1].jpg
Просмотров: 909
Размер:	28.7 Кб
ID:	29017   Нажмите на изображение для увеличения
Название: 171212-1208[1].jpg
Просмотров: 1123
Размер:	45.2 Кб
ID:	29018  
vadim71 вне форума   Ответить с цитированием
Старый 17.12.2012, 11:39   #1599
vadim71
Новый Пользователь
 
Регистрация: 16.12.2012
Возраст: 54
Город: магнитогорск
Регион: 74
Машина: лифан брез
Сообщений: 25
vadim71 is on a distinguished road
По умолчанию

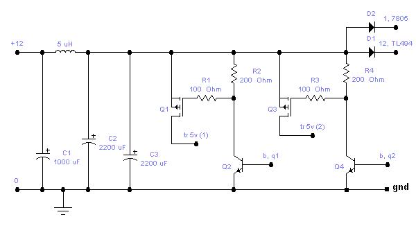
так всю силовую часть выпаял полевеки еще не купил транс мотать буду завтра на работе попробую еще бп принести благо на работе есть но идти надо если отпустят. я пока пробую вот эту схему присобачить вроде все просто но неработает.на поливиках ирф 4905 отдельная схема которая без перемотки транса
vadim71 вне форума   Ответить с цитированием
Старый 17.12.2012, 11:39   #1600
Vladget
Moderator
 
Регистрация: 04.04.2009
Возраст: 69
Город: Краснодар
Регион: 23, 93
Машина: HONDA CR-V-08
Сообщений: 3,129
Vladget is a splendid one to beholdVladget is a splendid one to beholdVladget is a splendid one to beholdVladget is a splendid one to beholdVladget is a splendid one to beholdVladget is a splendid one to beholdVladget is a splendid one to behold
По умолчанию

ну и что транс как транс, фотка так себе, ты его нормально разобрал а то по фотке вроде есть отколотый кусок или это обман?
__________________


Vladget вне форума   Ответить с цитированием
Ответ


Здесь присутствуют: 1 (пользователей: 0 , гостей: 1)
 

Ваши права в разделе
Вы не можете создавать новые темы
Вы не можете отвечать в темах
Вы не можете прикреплять вложения
Вы не можете редактировать свои сообщения

BB коды Вкл.
Смайлы Вкл.
[IMG] код Вкл.
HTML код Выкл.



Часовой пояс GMT +4, время: 12:57.


Работает на vBulletin® версия 3.8.4.
Copyright ©2000 - 2026, Jelsoft Enterprises Ltd.
Перевод: zCarot