PCCar.ru - Ваш автомобильный компьютер

Вернуться   PCCar.ru - Ваш автомобильный компьютер > MP3Car ТехИнфа > Блоки питания > Контроллеры управления питанием

Ответ
 
Опции темы Поиск в этой теме
Старый 09.02.2012, 21:17   #1
sterr
Новый Пользователь
 
Регистрация: 17.10.2009
Возраст: 51
Регион: Казахстан
Сообщений: 7
sterr is on a distinguished road
Question Контроллер питания

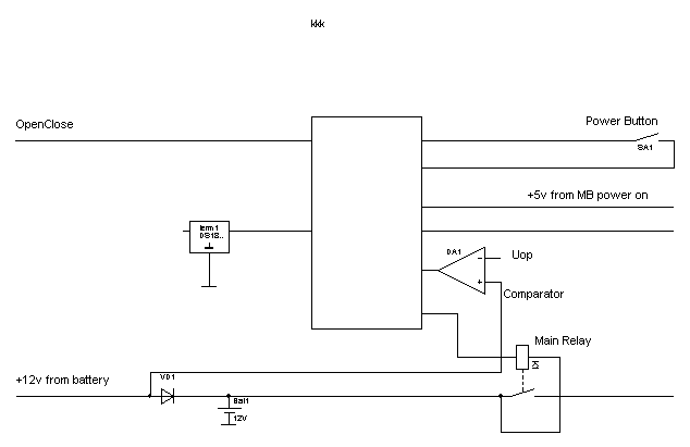
Думал собрать такой вот контроллер питания. Меня не устраивают существующие контроллеры потому-что они основаны на ключе, АСС и т.д.
У меня в данный момент стоит магнитола и она работает следующим образом - я открываю машину магнитола включается и продолжает играть с того места где остановилась. Меня напрягает нажимать кнопки (ну только если переключить трек или громкость). Просто я сажусь в машину - музыка играет, выхожу - перестает. Сейчас готовлю карпц и хочу сделать логику работы такую же. Открываю машину контроллер тыкает кнопку повер на компе и ждет включения БП, при этом чуя напряжение через компаратор. Если меньше, то не включается, а например пищит 3 раза. Комп включился, заиграл. Я закрываю машину контроллер тыкает на кнопку повер и переводит систему в спящий режим или выключения, в принципе неважно. При этом заданное время чует напругу на БП. Если в течении минуты БП не отрубился - рубит релюху. В зимнее время по датчику температуры чует холодно или тепло в компе чтобы запустить. Можно поставить второй датчик на монитор - ЖК не любит мороза и насиловать его не хочется.
К чему пишу - изобретать велосипед не хочется и может быть уже есть подобные готовые решения?
Миниатюры
Нажмите на изображение для увеличения
Название: bpcontrol.GIF
Просмотров: 1289
Размер:	2.9 Кб
ID:	25378  
sterr вне форума   Ответить с цитированием
Старый 09.02.2012, 21:24   #2
Gorynch
Старший Пользователь
 
Аватар для Gorynch
 
Регистрация: 22.04.2009
Возраст: 44
Город: Москва
Регион: 77, 97, 99, 177
Машина: 2005\Nissan\X-Trail
Сообщений: 775
Gorynch has a reputation beyond reputeGorynch has a reputation beyond reputeGorynch has a reputation beyond reputeGorynch has a reputation beyond reputeGorynch has a reputation beyond reputeGorynch has a reputation beyond reputeGorynch has a reputation beyond reputeGorynch has a reputation beyond repute
По умолчанию

Повесь на контакт БП вместо АСС свой сигнал открытия/закрытия машины
Остальные функции уже есть в умных БП
Gorynch вне форума   Ответить с цитированием
Старый 09.02.2012, 21:43   #3
sterr
Новый Пользователь
 
Регистрация: 17.10.2009
Возраст: 51
Регион: Казахстан
Сообщений: 7
sterr is on a distinguished road
По умолчанию

у меня не умный БП, а простой АТХ переделаный в 12в
sterr вне форума   Ответить с цитированием
Старый 09.02.2012, 22:04   #4
Gorynch
Старший Пользователь
 
Аватар для Gorynch
 
Регистрация: 22.04.2009
Возраст: 44
Город: Москва
Регион: 77, 97, 99, 177
Машина: 2005\Nissan\X-Trail
Сообщений: 775
Gorynch has a reputation beyond reputeGorynch has a reputation beyond reputeGorynch has a reputation beyond reputeGorynch has a reputation beyond reputeGorynch has a reputation beyond reputeGorynch has a reputation beyond reputeGorynch has a reputation beyond reputeGorynch has a reputation beyond repute
По умолчанию

Есть несколько типов готовых контроллнров для БП - поищи по форумам
Gorynch вне форума   Ответить с цитированием
Старый 23.02.2012, 23:30   #5
Vladi
Новый Пользователь
 
Регистрация: 13.02.2012
Возраст: 41
Город: SPB
Регион: 78, 98
Машина: Old Scool 2108
Сообщений: 13
Vladi is on a distinguished road
По умолчанию

Тоже заинтересован в теме. А ты бы не мог ссылки подбросить?)
Vladi вне форума   Ответить с цитированием
Старый 25.02.2012, 01:15   #6
SLYDER
Старший Пользователь
 
Аватар для SLYDER
 
Регистрация: 30.12.2009
Город: Краснодар
Регион: 23, 93
Машина: SUBARU FORESTER SF-5 99г, TOYOTA CHASER 95г 90
Сообщений: 67
SLYDER is on a distinguished road
По умолчанию

сделай включение асс от сигналки и все, могу кинуть платку в личку простого и надежного контроллера
__________________
Мой прошлый PCCaR, http://www.pccar.ru/showthread.php?t=11388
Мой новый PCCaR, http://www.compcar.ru/forum/showthread.php?t=8518
SLYDER вне форума   Ответить с цитированием
Старый 25.02.2012, 01:44   #7
Hamster
Больной. Диагноз "Car PC"
 
Аватар для Hamster
 
Регистрация: 01.09.2005
Возраст: 52
Город: Москва
Регион: 77, 97, 99, 177
Машина: 08\Acura\MDX •••• 07\Honda\Civic 4D
Сообщений: 4,379
Hamster is a splendid one to beholdHamster is a splendid one to beholdHamster is a splendid one to beholdHamster is a splendid one to beholdHamster is a splendid one to beholdHamster is a splendid one to beholdHamster is a splendid one to behold
По умолчанию

Цитата:
Сообщение от sterr Посмотреть сообщение
Меня напрягает нажимать кнопки (ну только если переключить трек или громкость). Просто я сажусь в машину - музыка играет, выхожу - перестает.
Я наверное глупый вопрос задам, но все же...
Ты когда в машину садишься - зачем это делаешь? Так, посидеть просто или все же включаешь зажигание и двигатель заводишь?
А еще говорят, чтобы машина ехала нужно на педальки нажимать и рулем крутить, не напрягает?

Вообщем бред....
__________________
Старый проект Honda Accord RHD
Теперь будет Acura MDX 2008 и Honda Civic 4D 2007 и Mitsubishi Outlander XL 2011
Hamster вне форума   Ответить с цитированием
Старый 25.02.2012, 01:50   #8
SLYDER
Старший Пользователь
 
Аватар для SLYDER
 
Регистрация: 30.12.2009
Город: Краснодар
Регион: 23, 93
Машина: SUBARU FORESTER SF-5 99г, TOYOTA CHASER 95г 90
Сообщений: 67
SLYDER is on a distinguished road
По умолчанию

"А еще говорят, чтобы машина ехала нужно на педальки нажимать и рулем крутить, не напрягает"
и так бывает
__________________
Мой прошлый PCCaR, http://www.pccar.ru/showthread.php?t=11388
Мой новый PCCaR, http://www.compcar.ru/forum/showthread.php?t=8518
SLYDER вне форума   Ответить с цитированием
Ответ


Здесь присутствуют: 1 (пользователей: 0 , гостей: 1)
 

Ваши права в разделе
Вы не можете создавать новые темы
Вы не можете отвечать в темах
Вы не можете прикреплять вложения
Вы не можете редактировать свои сообщения

BB коды Вкл.
Смайлы Вкл.
[IMG] код Вкл.
HTML код Выкл.



Часовой пояс GMT +4, время: 18:01.


Работает на vBulletin® версия 3.8.4.
Copyright ©2000 - 2026, Jelsoft Enterprises Ltd.
Перевод: zCarot