PCCar.ru - Ваш автомобильный компьютер

Вернуться   PCCar.ru - Ваш автомобильный компьютер > MP3Car ТехИнфа > Сделай сам

Ответ
 
Опции темы Поиск в этой теме
Старый 27.08.2009, 23:36   #21
mcf1
Guest
 
Сообщений: n/a
По умолчанию

а какой монитор? может у него есть функция автовключения?
  Ответить с цитированием
Старый 28.08.2009, 00:03   #22
Urvin
Старший Пользователь
 
Аватар для Urvin
 
Регистрация: 13.11.2008
Возраст: 38
Город: Москва
Регион: 77, 97, 99, 177
Машина: 2000\Basin\2111
Сообщений: 250
Urvin will become famous soon enough
По умолчанию

Советую покурить теорию по микросхемам NE555
Urvin вне форума   Ответить с цитированием
Старый 28.08.2009, 10:24   #23
Fikus
Пользователь
 
Аватар для Fikus
 
Регистрация: 30.09.2008
Возраст: 52
Город: Москва
Регион: 77, 97, 99, 177
Машина: 2003\Honda\ELEMENT
Сообщений: 50
Fikus will become famous soon enough
По умолчанию

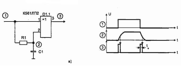
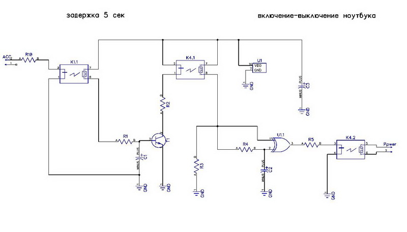
Когда у меня возникла точно такая задача а именно управление включением -выключением ноутбука используя его кнопку включения с задержкой - первая мысль была прикупить ''умный' контроллер для управления ноутом в машине (на сайте он обсуждался не раз) но как обычно все хотелось быстро и пришлось вспомнить то чему учили и сделать схему на дискретных элементах. схема достаточно простая в понимании состоит из 2-х частей :
первая - это схема задержки (на ~5 секунд в моем случае) на транзисторе
вторая - это формирователь импульсов на микросхеме.сначало использовались обычные слаботочные реле но схема почемуто работала не стабильно и габариты не нравились. после перехода на твердотельные - все начало работать нормально и вот уже полгода все работает в машине корректно.
Алгоритм работы схемы следующий:
после подачи ACC срабатывает схема задержки на транзисторе черз 5 секунд срабатывает реле 4.1 и напряжение подается на схему формирователя котоый на выходе формирует ипульс длительностью от подачи напряжения до зарядки конденсатора до уровня срабатывания второго выхода. этот импульс через реле 4.2 замыкает кнопку устройства Соответственно при снятии ACC схема формирует еще один импульс
который выключает устройство.
диаграмы работы формирователя на втором рисунке.
Миниатюры
Нажмите на изображение для увеличения
Название: Формирователь импульсов1.JPG
Просмотров: 3583
Размер:	12.0 Кб
ID:	12415   Нажмите на изображение для увеличения
Название: схема задержки on_off.jpg
Просмотров: 5052
Размер:	42.1 Кб
ID:	12416  
Fikus вне форума   Ответить с цитированием
Старый 20.06.2010, 00:58   #24
Burann
Новый Пользователь
 
Регистрация: 06.12.2009
Город: Zukovskiy
Регион: 77, 97, 99, 177
Сообщений: 1
Burann is on a distinguished road
По умолчанию

Добавлю, тут аналогичная дискуссия: http://forum.chrysler-dodge.ru/lofiv...hp/t87912.html
Burann вне форума   Ответить с цитированием
Старый 04.01.2012, 00:35   #25
ide16rus
Старший Пользователь
 
Аватар для ide16rus
 
Регистрация: 27.03.2011
Город: Казань
Регион: 16, 116
Машина: ОКА 1.1l MPI EURO-2
Сообщений: 222
ide16rus will become famous soon enoughide16rus will become famous soon enough
По умолчанию

Щас тоже озадачился этой темой, но у меня хуже задача - задержка нужна в минутах... минут на 5 примерно, желательно с регулировкой от 2 до 10 минут. Вот думаю на чём делать. Транзистор с конденсатором тут уже явно не прокатит
__________________
Проект: -=ОКАРПС=-
ide16rus вне форума   Ответить с цитированием
Старый 04.01.2012, 04:23   #26
autohirurg
Старший Пользователь
 
Аватар для autohirurg
 
Регистрация: 26.01.2011
Возраст: 43
Город: Ставрополь,Москва
Регион: другой - для добавления сообщить ab
Машина: TOYOTA chaser 3.0 twin turbo 4WD 400Нр.
Сообщений: 326
autohirurg is on a distinguished road
По умолчанию

NE555 и CD4017BE вам в помощь
Регулируемый таймер с щетчиком.
А схем в нете полно!
NE555 может подавать импульсы любой частоты, 4017 - это десятичный счетчик, может работать циклично если замок поставить а может остановится и включить на постоянку после отсчета.
http://www.alldatasheet.com/datashee.../CD4017BE.html
http://www.google.ru/search?sourceid...=UTF-8&q=NE555
__________________
autohirurg вне форума   Ответить с цитированием
Старый 21.01.2012, 18:43   #27
Akost
Пользователь
 
Аватар для Akost
 
Регистрация: 13.08.2011
Город: Пенза
Регион: 58
Машина: Honda Accord CL9
Сообщений: 51
Akost is on a distinguished road
По умолчанию

Готовые реле с задержкой, на заказ вроде на любое время делают.
http://www.12v.ru/site.xp/050056052124.html
Akost вне форума   Ответить с цитированием
Старый 21.01.2012, 18:48   #28
ide16rus
Старший Пользователь
 
Аватар для ide16rus
 
Регистрация: 27.03.2011
Город: Казань
Регион: 16, 116
Машина: ОКА 1.1l MPI EURO-2
Сообщений: 222
ide16rus will become famous soon enoughide16rus will become famous soon enough
По умолчанию

Так то оно так, но коли руки вставлены как надо, то можно и самому собрать. Вот мне как раз надо таймер задержки включения на время от 1 до 10 минут. Видимо, надо будет как раз на 4017 собрать, чтобы он выждав 10 мин включал мне нагрузку на постоянку (хочу, чтобы отопитель салона включался не через минуту, как делает сигналка, а через минут 5-10 после запуска двигателя).
__________________
Проект: -=ОКАРПС=-
ide16rus вне форума   Ответить с цитированием
Старый 05.09.2012, 01:51   #29
Mishany
Новый Пользователь
 
Регистрация: 05.09.2012
Возраст: 42
Город: Москва
Регион: 77, 97, 99, 177
Машина: Nissan
Сообщений: 1
Mishany is on a distinguished road
По умолчанию

Тоже ситуация заставила придумать сей девайс, для задержки включения усилителя. Перелопатил кучу материала в инете, но не смог найти нужного.
Критерии: размеры, потребление, четкое срабатывание, ток до 0,5 А
схема:

готовый вариант:

длительность можно регулировать конденсатором, делителем R1,R4, либо резистором R2, кому как больше нравиться. В данной схеме при 12В задержка ~3-4 сек. При необходимости конденсатор можно зашунтировать резистором 81-130кОм для более быстрого перехода в исходное состояние.
Четкое включение организовано за счет подключения эмитера VT1 к делителю, т.е. VT1 начнет откроется только когда напряжение на базе превысит напряжение на эмиторе.
Mishany вне форума   Ответить с цитированием
Старый 25.09.2012, 00:47   #30
Qwertyk
Новый Пользователь
 
Регистрация: 25.09.2012
Город: Qwertyk
Регион: 77, 97, 99, 177
Машина: Qwertyk
Сообщений: 2
Qwertyk is on a distinguished road
По умолчанию

Mishany, собрал все по вашей схеме. Работает супер. Включение правда через 10 сек, но мне не принципиально. Единственно в моей "деревне" не было BCX53-16, купил BCX53-10, но он очень грееться. Возможно ли заменить ее на какой нибудь аналог, например, на КТ814Б?
Qwertyk вне форума   Ответить с цитированием
Ответ


Здесь присутствуют: 1 (пользователей: 0 , гостей: 1)
 

Ваши права в разделе
Вы не можете создавать новые темы
Вы не можете отвечать в темах
Вы не можете прикреплять вложения
Вы не можете редактировать свои сообщения

BB коды Вкл.
Смайлы Вкл.
[IMG] код Вкл.
HTML код Выкл.



Часовой пояс GMT +4, время: 19:33.


Работает на vBulletin® версия 3.8.4.
Copyright ©2000 - 2026, Jelsoft Enterprises Ltd.
Перевод: zCarot