PCCar.ru - Ваш автомобильный компьютер

Вернуться   PCCar.ru - Ваш автомобильный компьютер > MP3Car ТехИнфа > Разработка устройств

Ответ
 
Опции темы Поиск в этой теме
Старый 04.12.2011, 19:10   #11
Hamster
Больной. Диагноз "Car PC"
 
Аватар для Hamster
 
Регистрация: 01.09.2005
Возраст: 52
Город: Москва
Регион: 77, 97, 99, 177
Машина: 08\Acura\MDX •••• 07\Honda\Civic 4D
Сообщений: 4,379
Hamster is a splendid one to beholdHamster is a splendid one to beholdHamster is a splendid one to beholdHamster is a splendid one to beholdHamster is a splendid one to beholdHamster is a splendid one to beholdHamster is a splendid one to behold
По умолчанию

Цитата:
Сообщение от Dj Aleks Посмотреть сообщение
а при выключении ACC?
второй NE555
__________________
Старый проект Honda Accord RHD
Теперь будет Acura MDX 2008 и Honda Civic 4D 2007 и Mitsubishi Outlander XL 2011
Hamster вне форума   Ответить с цитированием
Старый 04.12.2011, 20:53   #12
Dj Aleks
Старший Пользователь
 
Аватар для Dj Aleks
 
Регистрация: 13.05.2010
Возраст: 41
Город: Воронеж
Регион: 36
Машина: Jetta 6
Сообщений: 899
Dj Aleks is infamous around these parts
По умолчанию

))))) Аффтар, вообщем закупайся))))
__________________
Мой проект http://pccar.ru/showthread.php?t=18618

Поспешишь, AIRBAG распушишь...

Dj Aleks вне форума   Ответить с цитированием
Старый 04.12.2011, 22:03   #13
доктор шовхаузен
Новый Пользователь
 
Аватар для доктор шовхаузен
 
Регистрация: 09.04.2011
Возраст: 53
Город: челябинск
Регион: 74
Машина: мерс
Сообщений: 12
доктор шовхаузен is on a distinguished road
По умолчанию

Цитата:
Сообщение от Dj Aleks Посмотреть сообщение
вот такая вот схемка...
м да , похоже я рванул на себя не посильную задачу . или накрепко застрял в 90-х . чтото вобще ничего не понятно . раньше всё проще было , сопротивления , конденсаторы , теристоры , транзисторы , с параметрами в омах , микрофарадах и марками ...
а можно к моему рисунку , внутри , дорисовать что куда идёт ???
или я бред несу ?
доктор шовхаузен вне форума   Ответить с цитированием
Старый 04.12.2011, 22:04   #14
Dj Aleks
Старший Пользователь
 
Аватар для Dj Aleks
 
Регистрация: 13.05.2010
Возраст: 41
Город: Воронеж
Регион: 36
Машина: Jetta 6
Сообщений: 899
Dj Aleks is infamous around these parts
По умолчанию

в моей схеме я написал input вход... ну а с реле берешь уже кнопки...
__________________
Мой проект http://pccar.ru/showthread.php?t=18618

Поспешишь, AIRBAG распушишь...

Dj Aleks вне форума   Ответить с цитированием
Старый 04.12.2011, 22:06   #15
Dj Aleks
Старший Пользователь
 
Аватар для Dj Aleks
 
Регистрация: 13.05.2010
Возраст: 41
Город: Воронеж
Регион: 36
Машина: Jetta 6
Сообщений: 899
Dj Aleks is infamous around these parts
По умолчанию

со схемой hamster не ко мне.... для меня NE555 старый век))))
__________________
Мой проект http://pccar.ru/showthread.php?t=18618

Поспешишь, AIRBAG распушишь...

Dj Aleks вне форума   Ответить с цитированием
Старый 04.12.2011, 22:28   #16
доктор шовхаузен
Новый Пользователь
 
Аватар для доктор шовхаузен
 
Регистрация: 09.04.2011
Возраст: 53
Город: челябинск
Регион: 74
Машина: мерс
Сообщений: 12
доктор шовхаузен is on a distinguished road
По умолчанию

Цитата:
Сообщение от Dj Aleks Посмотреть сообщение
со схемой hamster не ко мне.... для меня NE555 старый век))))
спасибо , но я реально не понимаю что к чему .
доктор шовхаузен вне форума   Ответить с цитированием
Старый 04.12.2011, 22:32   #17
Dj Aleks
Старший Пользователь
 
Аватар для Dj Aleks
 
Регистрация: 13.05.2010
Возраст: 41
Город: Воронеж
Регион: 36
Машина: Jetta 6
Сообщений: 899
Dj Aleks is infamous around these parts
По умолчанию

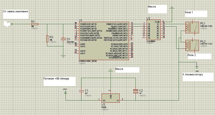
вот схема переделанная
Миниатюры
Нажмите на изображение для увеличения
Название: Безымянный.JPG
Просмотров: 795
Размер:	98.7 Кб
ID:	24660  
__________________
Мой проект http://pccar.ru/showthread.php?t=18618

Поспешишь, AIRBAG распушишь...

Dj Aleks вне форума   Ответить с цитированием
Старый 04.12.2011, 22:42   #18
доктор шовхаузен
Новый Пользователь
 
Аватар для доктор шовхаузен
 
Регистрация: 09.04.2011
Возраст: 53
Город: челябинск
Регион: 74
Машина: мерс
Сообщений: 12
доктор шовхаузен is on a distinguished road
По умолчанию

Цитата:
Сообщение от Dj Aleks Посмотреть сообщение
вот схема переделанная
спасибо , тайм аут до завтра , брательнику млачшому покажу . может он что расшифрует
доктор шовхаузен вне форума   Ответить с цитированием
Старый 05.12.2011, 00:12   #19
Dj Aleks
Старший Пользователь
 
Аватар для Dj Aleks
 
Регистрация: 13.05.2010
Возраст: 41
Город: Воронеж
Регион: 36
Машина: Jetta 6
Сообщений: 899
Dj Aleks is infamous around these parts
По умолчанию

да вроде все понятно разрисовал))) если что пиши...
__________________
Мой проект http://pccar.ru/showthread.php?t=18618

Поспешишь, AIRBAG распушишь...

Dj Aleks вне форума   Ответить с цитированием
Старый 09.12.2011, 10:23   #20
доктор шовхаузен
Новый Пользователь
 
Аватар для доктор шовхаузен
 
Регистрация: 09.04.2011
Возраст: 53
Город: челябинск
Регион: 74
Машина: мерс
Сообщений: 12
доктор шовхаузен is on a distinguished road
По умолчанию

реле 1 и реле 2 будут управляться минусом , замыкать будут ту самую кнопку на навигаторе :
на сколько секунд ?
нижняя часть схемы U3 нужна чтобы получить +5 вольт для питания микросхемы U1 .
+5 вольт подаются на 18-ю ногу U1 ???
после выключения зажигания , после срабатывания релюхи , схема будет потреблять ток ?
зарание извиняюсь , если вопросы слишком примитивные
доктор шовхаузен вне форума   Ответить с цитированием
Ответ


Здесь присутствуют: 1 (пользователей: 0 , гостей: 1)
 

Ваши права в разделе
Вы не можете создавать новые темы
Вы не можете отвечать в темах
Вы не можете прикреплять вложения
Вы не можете редактировать свои сообщения

BB коды Вкл.
Смайлы Вкл.
[IMG] код Вкл.
HTML код Выкл.



Часовой пояс GMT +4, время: 18:01.


Работает на vBulletin® версия 3.8.4.
Copyright ©2000 - 2026, Jelsoft Enterprises Ltd.
Перевод: zCarot