PCCar.ru - Ваш автомобильный компьютер

Вернуться   PCCar.ru - Ваш автомобильный компьютер > MP3Car ТехИнфа > Разработка устройств

Ответ
 
Опции темы Поиск в этой теме
Старый 06.12.2011, 19:19   #51
Hamster
Больной. Диагноз "Car PC"
 
Аватар для Hamster
 
Регистрация: 01.09.2005
Возраст: 52
Город: Москва
Регион: 77, 97, 99, 177
Машина: 08\Acura\MDX •••• 07\Honda\Civic 4D
Сообщений: 4,379
Hamster is a splendid one to beholdHamster is a splendid one to beholdHamster is a splendid one to beholdHamster is a splendid one to beholdHamster is a splendid one to beholdHamster is a splendid one to beholdHamster is a splendid one to behold
По умолчанию

Цитата:
Сообщение от Dj Aleks Посмотреть сообщение
почему вы не задумываетесь о том что у вас СЕЙЧАС СТОИТ... те же транзисторы, резюки... в чем разница? АААА в том что я делаю колхоз, а заводы норм машины... спуститесь с небес!!! работал в ниссане, ситроене, рено!!! Насмотрелись, хватит! Далеко от автоваза не ушли!!!!!
Да ладно
Будь ты хоть гением-программером-схемотехником, но тягаться с корпорациями, которые своими деньгами отвечают за безопастность своих машин ты никогда не сможешь, это факт.

Другое дело, что данная задача гораздо проще, чем к примеру реализация полного управления работой ДВС, поэтому накосячить тут вероятность сильно меньше
__________________
Старый проект Honda Accord RHD
Теперь будет Acura MDX 2008 и Honda Civic 4D 2007 и Mitsubishi Outlander XL 2011
Hamster вне форума   Ответить с цитированием
Старый 06.12.2011, 19:24   #52
Dj Aleks
Старший Пользователь
 
Аватар для Dj Aleks
 
Регистрация: 13.05.2010
Возраст: 41
Город: Воронеж
Регион: 36
Машина: Jetta 6
Сообщений: 899
Dj Aleks is infamous around these parts
По умолчанию

Цитата:
Сообщение от Hamster Посмотреть сообщение
Да ладно
Будь ты хоть гением-программером-схемотехником, но тягаться с корпорациями, которые своими деньгами отвечают за безопастность своих машин ты никогда не сможешь, это факт.

Другое дело, что данная задача гораздо проще, чем к примеру реализация полного управления работой ДВС, поэтому накосячить тут вероятность сильно меньше
ну насчет отвечают своими деньгами, громко сказано! разбился да и х** с тобой как говорится... сам не досмотрел... Насчет накосячить, про что и говорю... речь идет не об создании ЭБУ, даже если я был бы нефигенным прогером как ты сказал, я не настолько отморожен чтобы полностью отдать управление машиной контроллеру... И выше сказано было, процитирую... что заглохнет на обгоне или что то еще... скажу так! если ты дурак (сказано в общем, а не кому то) и обгоняешь машину когда до встречки миллиметры... то тебя не спасет ничего... надо водить по уму! Я вот езжу, где надо полихачить, там выпендрюсь, где не стоит, там.... пока тьфу тьфу тьфу. водить надо с умом, а не понтаваться и делать глупости.
__________________
Мой проект http://pccar.ru/showthread.php?t=18618

Поспешишь, AIRBAG распушишь...

Dj Aleks вне форума   Ответить с цитированием
Старый 07.12.2011, 00:04   #53
Alex-L
Moderator
 
Аватар для Alex-L
 
Регистрация: 23.03.2008
Возраст: 54
Город: Москва, Нагорная
Регион: 77, 97, 99, 177
Машина: Mitsubishi Lancer-X
Сообщений: 2,096
Alex-L is a splendid one to beholdAlex-L is a splendid one to beholdAlex-L is a splendid one to beholdAlex-L is a splendid one to beholdAlex-L is a splendid one to beholdAlex-L is a splendid one to beholdAlex-L is a splendid one to behold
По умолчанию

Цитата:
"...если поставить стабилитрон, то напряжение не будет меняться? Т.к. оно будет им стабилизировано на номинал его."
Именно так. Ты сказал "для проверки напряжения" - т.е. или оно есть, или его нет. Для измерения напряжения стабилитрон не годится - делитель юзай.

По тахометру ничего не скажу - нет ни опыта, ни знаний.

Цитата:
"...масштаб переделок, влияющий на безопасность..."
Ну это смотря как делать. В моем представлении, девайс подключается параллельно/вместо замка зажигания - т.е. реле. Никаких проводов - только печатные платы с толщиной фольги от 70мкм. Если есть элементарные понятия о силовой электронике - надежность будет пожалуй даже повыше чем у замка зажигания, ибо реле брать герметичные. Защититься от глюков контроллера/прошивки - решаемо.... схемотехнически - возможно использовать поляризованные реле. Хотя контроллеры достаточно надежны - мой PowerControl в различных вариациях (v.2.0 на самом деле 2222х.з.скока) ездит со мной уже года два - полет нормальный - только алгоритм доводил)

Паралельно стабилитрону резисторы действительно не нужны (кури "параметрический стабилизатор")

"...Все входы на диодах? наврятли... вход атмеги 5В а подаваться будет до 14))))..."
Я тебе вчера сказал: 2ком к +12, 1ком на землю, среднюю точку на контроллер - и подавай чё хочешь. В разумных пределах конечно.
Alex-L вне форума   Ответить с цитированием
Старый 07.12.2011, 00:13   #54
Dj Aleks
Старший Пользователь
 
Аватар для Dj Aleks
 
Регистрация: 13.05.2010
Возраст: 41
Город: Воронеж
Регион: 36
Машина: Jetta 6
Сообщений: 899
Dj Aleks is infamous around these parts
По умолчанию

Цитата:
Сообщение от Alex-L Посмотреть сообщение
Именно так. Ты сказал "для проверки напряжения" - т.е. или оно есть, или его нет. Для измерения напряжения стабилитрон не годится - делитель юзай.

По тахометру ничего не скажу - нет ни опыта, ни знаний.

ты меня правильно понял... я про измерение напряжения говорил

Ну это смотря как делать. В моем представлении, девайс подключается параллельно/вместо замка зажигания - т.е. реле. Никаких проводов - только печатные платы с толщиной фольги от 70мкм. Если есть элементарные понятия о силовой электронике - надежность будет пожалуй даже повыше чем у замка зажигания, ибо реле брать герметичные. Защититься от глюков контроллера/прошивки - решаемо.... схемотехнически - возможно использовать поляризованные реле. Хотя контроллеры достаточно надежны - мой PowerControl в различных вариациях (v.2.0 на самом деле 2222х.з.скока) ездит со мной уже года два - полет нормальный - только алгоритм доводил)

о чем и речь...

Паралельно стабилитрону резисторы действительно не нужны (кури "параметрический стабилизатор")

понял

"...Все входы на диодах? наврятли... вход атмеги 5В а подаваться будет до 14))))..."
Я тебе вчера сказал: 2ком к +12, 1ком на землю, среднюю точку на контроллер - и подавай чё хочешь. В разумных пределах конечно.
Это админ написал что все входы на диодах...
__________________
Мой проект http://pccar.ru/showthread.php?t=18618

Поспешишь, AIRBAG распушишь...

Dj Aleks вне форума   Ответить с цитированием
Старый 07.12.2011, 01:14   #55
awtoap
Гуру
 
Аватар для awtoap
 
Регистрация: 19.09.2009
Возраст: 47
Город: Мелитополь
Регион: Украина
Сообщений: 2,022
awtoap is a splendid one to beholdawtoap is a splendid one to beholdawtoap is a splendid one to beholdawtoap is a splendid one to beholdawtoap is a splendid one to beholdawtoap is a splendid one to beholdawtoap is a splendid one to behold
По умолчанию

В проце на каждом порту есть защитные диоды с допустимым макс током в 1ма. Из этого и считаем номинал реза на входе. Рез на землю обязателен, дабы порт не болтался в воздухе и не ловил наводки, которые могут привезти к зависону. Стаб на вход можете поставить для большей защиты, но я ставлю диодную сборку типа BAV99 одним концом на +5В, др. на землю, а средний к порту. Я ставлю такие номиналы: рез 47ком на входе, на землю 10к и кондер на землю в 0,1мкф (в куче с входным резом образует ФВЧ тобиш фильтр высоких частот).
Если нужно мерять напругу, то тоже самое, что и выше (только без стабилитрона по входу) и подбираем делитель 1:10, можем тогда при опорном напряжении в 5В для АЦП мерять до 50В и упростить математику для прошивки (математика будет целочисленная). На практике может потребоваться подбор для правильных показаний. Обычно делаю рез на землю в виде много оборотного подстроечника.
awtoap вне форума   Ответить с цитированием
Старый 07.12.2011, 01:19   #56
Alex-L
Moderator
 
Аватар для Alex-L
 
Регистрация: 23.03.2008
Возраст: 54
Город: Москва, Нагорная
Регион: 77, 97, 99, 177
Машина: Mitsubishi Lancer-X
Сообщений: 2,096
Alex-L is a splendid one to beholdAlex-L is a splendid one to beholdAlex-L is a splendid one to beholdAlex-L is a splendid one to beholdAlex-L is a splendid one to beholdAlex-L is a splendid one to beholdAlex-L is a splendid one to behold
По умолчанию

Цитата:
"...и кондер на землю в 0,1мкф (в куче с входным резом образует ФВЧ тобиш фильтр высоких частот)..."
+пицот!

Цитата:
"...подбираем делитель 1:10, можем тогда при опорном напряжении в 5В для АЦП мерять до 50В и упростить математику для прошивки (математика будет целочисленная)..."
При разработке PowerControl (PIC18) с 1:10 были проблемы. Щас точно не помню - но что-то как-то некорректно он напряжение обрабатывал. Возможно связано именно с программированием (программированием занимался другой человек - я в этом ни бельмеса )
Alex-L вне форума   Ответить с цитированием
Старый 07.12.2011, 01:23   #57
Dj Aleks
Старший Пользователь
 
Аватар для Dj Aleks
 
Регистрация: 13.05.2010
Возраст: 41
Город: Воронеж
Регион: 36
Машина: Jetta 6
Сообщений: 899
Dj Aleks is infamous around these parts
По умолчанию

хм, что то вы тут на выражались... ничего не понял... пока нервно в сторонке покурю)))
__________________
Мой проект http://pccar.ru/showthread.php?t=18618

Поспешишь, AIRBAG распушишь...

Dj Aleks вне форума   Ответить с цитированием
Старый 07.12.2011, 01:55   #58
Alex-L
Moderator
 
Аватар для Alex-L
 
Регистрация: 23.03.2008
Возраст: 54
Город: Москва, Нагорная
Регион: 77, 97, 99, 177
Машина: Mitsubishi Lancer-X
Сообщений: 2,096
Alex-L is a splendid one to beholdAlex-L is a splendid one to beholdAlex-L is a splendid one to beholdAlex-L is a splendid one to beholdAlex-L is a splendid one to beholdAlex-L is a splendid one to beholdAlex-L is a splendid one to behold
По умолчанию

А чего не понял то?
Цитата:
"...Рез на землю обязателен, дабы порт не болтался в воздухе и не ловил наводки, которые могут привезти к зависону..."
Вспоминаем К155 - все неиспользуемые выводы - через 1ком на землю. Основы цифровой техники.

Цитата:
"...кондер на землю в 0,1мкф (в куче с входным резом образует ФВЧ тобиш фильтр высоких частот)...)
В делителе, паралельно "нижнему" резистору - керамику 0.1мкф на землю.
Помехоустойчивость, однако...

Соотношения, 1:10, например: курим про "резистивный делитель"
Alex-L вне форума   Ответить с цитированием
Старый 07.12.2011, 02:05   #59
Dj Aleks
Старший Пользователь
 
Аватар для Dj Aleks
 
Регистрация: 13.05.2010
Возраст: 41
Город: Воронеж
Регион: 36
Машина: Jetta 6
Сообщений: 899
Dj Aleks is infamous around these parts
По умолчанию

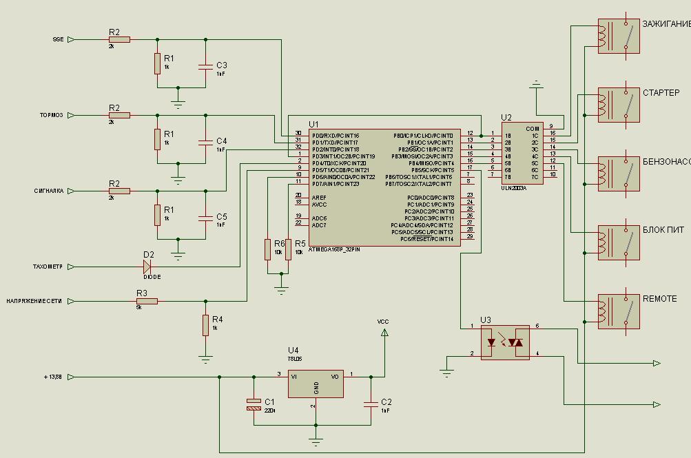
так?
Миниатюры
Нажмите на изображение для увеличения
Название: SSE.JPG
Просмотров: 652
Размер:	69.0 Кб
ID:	24704  
__________________
Мой проект http://pccar.ru/showthread.php?t=18618

Поспешишь, AIRBAG распушишь...

Dj Aleks вне форума   Ответить с цитированием
Старый 07.12.2011, 02:31   #60
Alex-L
Moderator
 
Аватар для Alex-L
 
Регистрация: 23.03.2008
Возраст: 54
Город: Москва, Нагорная
Регион: 77, 97, 99, 177
Машина: Mitsubishi Lancer-X
Сообщений: 2,096
Alex-L is a splendid one to beholdAlex-L is a splendid one to beholdAlex-L is a splendid one to beholdAlex-L is a splendid one to beholdAlex-L is a splendid one to beholdAlex-L is a splendid one to beholdAlex-L is a splendid one to behold
По умолчанию

Да вроде так.
Admin просил диод с тахометра перевернуть... не знаю - раз Admin просил - надо перевернуть наверное...
Напряжение сети - почему 5ком - ставь тоже 2
Надо мне покурить что за зверь такой ULN2003A
Как будешь разруливать +13.8в - схема всегда под напряжением будет? Или это только для протеуса?

да! еще релюхи на АСС не хватает. Не парься ты пока с компом - мой тебе совет - реализуй сначала безупречный, ну или стремящийся к этому, SSE; а потом уже будешь думать как комп туда прикрутить.
И, правда, надо подумать, может поляризованые реле использовать. Система всеш-таки жизненно важная - ну мало ли глюканет контроллер... хотя и с поляризоваными проблеиы могут быть
Alex-L вне форума   Ответить с цитированием
Ответ


Здесь присутствуют: 1 (пользователей: 0 , гостей: 1)
 

Ваши права в разделе
Вы не можете создавать новые темы
Вы не можете отвечать в темах
Вы не можете прикреплять вложения
Вы не можете редактировать свои сообщения

BB коды Вкл.
Смайлы Вкл.
[IMG] код Вкл.
HTML код Выкл.



Часовой пояс GMT +4, время: 16:46.


Работает на vBulletin® версия 3.8.4.
Copyright ©2000 - 2026, Jelsoft Enterprises Ltd.
Перевод: zCarot