PCCar.ru - Ваш автомобильный компьютер

Вернуться   PCCar.ru - Ваш автомобильный компьютер > MP3Car ТехИнфа > Блоки питания > Разное

Ответ
 
Опции темы Поиск в этой теме
Старый 12.10.2011, 15:57   #471
fmy1
Старший Пользователь
 
Регистрация: 01.06.2006
Возраст: 65
Город: СПб
Машина: 1/2
Сообщений: 242
fmy1 is on a distinguished road
По умолчанию

А какие габариты?
fmy1 вне форума   Ответить с цитированием
Старый 12.10.2011, 16:11   #472
flymouse
Старший Пользователь
 
Регистрация: 27.03.2011
Регион: 78, 98
Сообщений: 98
flymouse will become famous soon enoughflymouse will become famous soon enough
По умолчанию

Габариты корпуса, под который он сделан: 72х50х28 мм - BOX-G026. Высота платы по самому высокому конденсатору 20мм.

Добавил описания.

Логический модуль пока находится в разработке, и ожидается к появлению примерно через месяц.
Пока что можно его использовать например с устройством PowerControl 2.0.

Последний раз редактировалось admin; 01.04.2013 в 13:53.
flymouse вне форума   Ответить с цитированием
Старый 25.10.2011, 15:26   #473
Beezzz
Старший Пользователь
 
Регистрация: 13.08.2011
Регион: 46
Машина: Kia Spectra + Hyundai Solaris
Сообщений: 133
Beezzz is on a distinguished road
По умолчанию

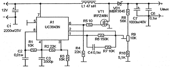
здравствуйте,хочу собрать блок питания по схеме во вложении. Знания у меня достаточно начальные поэтому плату рисовал "от балды" в спринтлейаут. Просьба хорошо разбирающихся людей проверить мою плату(вложения) на ошибки, или возможно есть уже готовые у кого под эту схему, был бы очень благодарен...
Миниатюры
Нажмите на изображение для увеличения
Название: notebook-power-sypply-in-car.gif
Просмотров: 1292
Размер:	17.3 Кб
ID:	24144  
Вложения
Тип файла: rar pwr.rar (11.1 Кб, 685 просмотров)
Beezzz вне форума   Ответить с цитированием
Старый 25.10.2011, 20:47   #474
change
Старший Пользователь
 
Аватар для change
 
Регистрация: 09.06.2009
Возраст: 59
Город: Моск.обл
Регион: 50, 90, 150
Машина: HONDA CR-V 1998г
Сообщений: 436
change is on a distinguished road
По умолчанию

печать не рабочая.
очень длинные проводники обратной связи.
общий провод разведён не правильно.
__________________

интересное
change вне форума   Ответить с цитированием
Старый 23.11.2011, 09:46   #475
Himik
Новый Пользователь
 
Регистрация: 27.03.2011
Возраст: 37
Город: Петрозаводск
Регион: 10
Машина: 21053, 21033
Сообщений: 20
Himik is on a distinguished road
По умолчанию

А не подскажите, имеется htps'ка с внешним БП 12v 5a.
В жигулях от 10,3 до 14,7.
Дак вот нужно использовать Step-up -> Step-down,
или можно воспользоваться линейным регулятором на 12v, схема которого приводилась где-то в середине темы?

И еще вопросики:
На схеме полевик, точно n-канальный?
И с какой стороны подключение к бортовой сети машины? Слева?
Просто с паяльником дружу, но знание на троечку школьной программы.
R5 - это подстроечник на 470Ом?
Himik вне форума   Ответить с цитированием
Старый 23.11.2011, 10:15   #476
change
Старший Пользователь
 
Аватар для change
 
Регистрация: 09.06.2009
Возраст: 59
Город: Моск.обл
Регион: 50, 90, 150
Машина: HONDA CR-V 1998г
Сообщений: 436
change is on a distinguished road
По умолчанию

на все свои вопросы,ответил сам правильно.
__________________

интересное
change вне форума   Ответить с цитированием
Старый 23.11.2011, 10:41   #477
Himik
Новый Пользователь
 
Регистрация: 27.03.2011
Возраст: 37
Город: Петрозаводск
Регион: 10
Машина: 21053, 21033
Сообщений: 20
Himik is on a distinguished road
По умолчанию

Пасибо,
А у меня полевик irfz44(46/48)n есть, они ,я так понимаю немного по мощнее, нужно будет резисторы тех же номиналов оставлять?
И сильно ли полевик греется?
Himik вне форума   Ответить с цитированием
Старый 23.11.2011, 11:24   #478
change
Старший Пользователь
 
Аватар для change
 
Регистрация: 09.06.2009
Возраст: 59
Город: Моск.обл
Регион: 50, 90, 150
Машина: HONDA CR-V 1998г
Сообщений: 436
change is on a distinguished road
По умолчанию

полевики пойдут.
сопротивления те же.
нагрев будет зависеть от тока нагрузки и падения на нём напряжения.
где ты взял эту схему,на ней похоже много ошибок,будет ли она работать?
__________________

интересное
change вне форума   Ответить с цитированием
Старый 23.11.2011, 11:50   #479
Himik
Новый Пользователь
 
Регистрация: 27.03.2011
Возраст: 37
Город: Петрозаводск
Регион: 10
Машина: 21053, 21033
Сообщений: 20
Himik is on a distinguished road
По умолчанию

98 пост, этой темы.
А для меня только остается ее собрать и тестировать на лампочках с акумом =)
Himik вне форума   Ответить с цитированием
Старый 23.11.2011, 12:08   #480
change
Старший Пользователь
 
Аватар для change
 
Регистрация: 09.06.2009
Возраст: 59
Город: Моск.обл
Регион: 50, 90, 150
Машина: HONDA CR-V 1998г
Сообщений: 436
change is on a distinguished road
По умолчанию

как включены R1 и R2,может ваще ничего не быть.
и сопротивление R1 очень большое.
__________________

интересное
change вне форума   Ответить с цитированием
Ответ


Здесь присутствуют: 1 (пользователей: 0 , гостей: 1)
 

Ваши права в разделе
Вы не можете создавать новые темы
Вы не можете отвечать в темах
Вы не можете прикреплять вложения
Вы не можете редактировать свои сообщения

BB коды Вкл.
Смайлы Вкл.
[IMG] код Вкл.
HTML код Выкл.



Часовой пояс GMT +4, время: 19:53.


Работает на vBulletin® версия 3.8.4.
Copyright ©2000 - 2026, Jelsoft Enterprises Ltd.
Перевод: zCarot