PCCar.ru - Ваш автомобильный компьютер

Вернуться   PCCar.ru - Ваш автомобильный компьютер > MP3Car ТехИнфа > Блоки питания > Разное

Ответ
 
Опции темы Поиск в этой теме
Старый 15.10.2010, 22:53   #241
propsan
Новый Пользователь
 
Регистрация: 15.12.2009
Город: Тула
Регион: 71
Машина: opel astra-h 2007
Сообщений: 11
propsan is on a distinguished road
По умолчанию

Выкладываю схему для ЛУТ.
Может кому пригодится)
Вложения
Тип файла: zip maindBPeeepccar.lay.zip (21.2 Кб, 745 просмотров)
propsan вне форума   Ответить с цитированием
Старый 17.10.2010, 01:08   #242
smark2005
Пользователь
 
Аватар для smark2005
 
Регистрация: 23.10.2006
Возраст: 45
Город: Нижегородская обл.
Регион: 52
Машина: ВАЗ 21140
Сообщений: 56
smark2005 is on a distinguished road
По умолчанию Гальваническая развязка

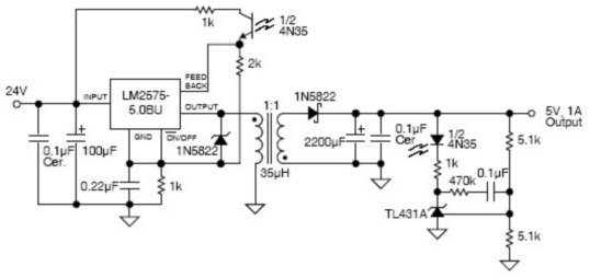
Вопрос наподобии я уже задавал в другой ветке, но тут наткнулся на некоторые ссыли. Сделал я бп для eeepc с повышалкой понижалкой, все отлично работает, но помехи достали жуть. Вся проводка приведена в норму и все равно на грани слышимости есть звук от гены и от жеского диска. Попробовал MAG-GL - все помехи ушли, но так как требование к качеству звука высокие я от него отказался. И так картинки, ссылки и вопросы.
1. Можно ли на LM 2576 ADJ сделать гальваническую развязку?
2. Отвечаю сам себе. Исходя из ниже приведенной схемы я думаю можно попробовать. http://www.pccar.ru/attachment.php?a...1&d=1287259461
3. Ссылка на саму инфу (там почти в самом низу страници этот рисунок) - http://www.eltech.spb.ru/micrel_analog.html?id=18
4. Как сделать трансформатор (из чего, сколько витков, какой провод, а лучше готовый где вынуть)
5. Я думаю многим будет интересна эта тема.
Миниатюры
Нажмите на изображение для увеличения
Название: mic_switch_iz2_12.zoom101.jpg
Просмотров: 1511
Размер:	19.2 Кб
ID:	18710  
smark2005 вне форума   Ответить с цитированием
Старый 19.10.2010, 18:16   #243
smark2005
Пользователь
 
Аватар для smark2005
 
Регистрация: 23.10.2006
Возраст: 45
Город: Нижегородская обл.
Регион: 52
Машина: ВАЗ 21140
Сообщений: 56
smark2005 is on a distinguished road
По умолчанию

Ауууууу! F1.
smark2005 вне форума   Ответить с цитированием
Старый 28.01.2011, 08:12   #244
Xoma
Новый Пользователь
 
Регистрация: 14.01.2011
Возраст: 38
Регион: Украина
Машина: Lancer 9
Сообщений: 25
Xoma is on a distinguished road
По умолчанию

Цитата:
Сообщение от smark2005 Посмотреть сообщение
Ауууууу! F1.
Трансформатор можно попробовать сделать на кольце с атх бп, они там в качестве дросселей.
Xoma вне форума   Ответить с цитированием
Старый 28.01.2011, 21:11   #245
change
Старший Пользователь
 
Аватар для change
 
Регистрация: 09.06.2009
Возраст: 59
Город: Моск.обл
Регион: 50, 90, 150
Машина: HONDA CR-V 1998г
Сообщений: 436
change is on a distinguished road
По умолчанию

Цитата:
Сообщение от smark2005 Посмотреть сообщение
Вопрос наподобии я уже задавал в другой ветке, но тут наткнулся на некоторые ссыли. Сделал я бп для eeepc с повышалкой понижалкой, все отлично работает, но помехи достали жуть. Вся проводка приведена в норму и все равно на грани слышимости есть звук от гены и от жеского диска. Попробовал MAG-GL - все помехи ушли, но так как требование к качеству звука высокие я от него отказался. И так картинки, ссылки и вопросы.
1. Можно ли на LM 2576 ADJ сделать гальваническую развязку?
2. Отвечаю сам себе. Исходя из ниже приведенной схемы я думаю можно попробовать. http://www.pccar.ru/attachment.php?a...1&d=1287259461
3. Ссылка на саму инфу (там почти в самом низу страници этот рисунок) - http://www.eltech.spb.ru/micrel_analog.html?id=18
4. Как сделать трансформатор (из чего, сколько витков, какой провод, а лучше готовый где вынуть)
5. Я думаю многим будет интересна эта тема.
исходя из схемы ,получается что мотаеш вторую обмотку на кольцо (дроссель),тем же проводом,столько же витков и изолируеш все земли
__________________

интересное
change вне форума   Ответить с цитированием
Старый 30.01.2011, 02:24   #246
smark2005
Пользователь
 
Аватар для smark2005
 
Регистрация: 23.10.2006
Возраст: 45
Город: Нижегородская обл.
Регион: 52
Машина: ВАЗ 21140
Сообщений: 56
smark2005 is on a distinguished road
По умолчанию

Цитата:
Сообщение от change Посмотреть сообщение
исходя из схемы ,получается что мотаеш вторую обмотку на кольцо (дроссель),тем же проводом,столько же витков и изолируеш все земли
Спасибо, что ответили, но я уже собрал бп на базе 494 микросхемы с гальваникой.
smark2005 вне форума   Ответить с цитированием
Старый 12.02.2011, 23:42   #247
mozgik
Новый Пользователь
 
Регистрация: 30.03.2010
Возраст: 41
Регион: 14
Сообщений: 3
mozgik is on a distinguished road
По умолчанию

Цитата:
Сообщение от smark2005 Посмотреть сообщение
Спасибо, что ответили, но я уже собрал бп на базе 494 микросхемы с гальваникой.
схему или ссылку не дадите ? тоже мучаюсь с помехами на eeepc и TDA7560
mozgik вне форума   Ответить с цитированием
Старый 19.02.2011, 00:53   #248
smark2005
Пользователь
 
Аватар для smark2005
 
Регистрация: 23.10.2006
Возраст: 45
Город: Нижегородская обл.
Регион: 52
Машина: ВАЗ 21140
Сообщений: 56
smark2005 is on a distinguished road
По умолчанию

Сори за задержку, очень редко последнее время захожу на форум (рабочие дела достали) Ссылка: http://forum.pccar.ru/showthread.php?t=10277&page=19
smark2005 вне форума   Ответить с цитированием
Старый 07.04.2011, 22:20   #249
siecker
Новый Пользователь
 
Регистрация: 29.10.2010
Возраст: 37
Город: Тольятти
Регион: 63, 163
Машина: avensis
Сообщений: 10
siecker is on a distinguished road
По умолчанию

Собрал БП, ЛМ2576, выходной ток слишком мал не более 1А при питании 14В 5А
Как заставить эту какашку выжимать 3а ?

Последний раз редактировалось siecker; 07.04.2011 в 23:06.
siecker вне форума   Ответить с цитированием
Старый 09.04.2011, 10:59   #250
smark2005
Пользователь
 
Аватар для smark2005
 
Регистрация: 23.10.2006
Возраст: 45
Город: Нижегородская обл.
Регион: 52
Машина: ВАЗ 21140
Сообщений: 56
smark2005 is on a distinguished road
По умолчанию

На сколько я помню, ток сильно зависит от катушки индуктивности. Тоесть либо частота катушки не та, либо сечение провода мало. Копай в эту сторону.
smark2005 вне форума   Ответить с цитированием
Ответ


Здесь присутствуют: 1 (пользователей: 0 , гостей: 1)
 

Ваши права в разделе
Вы не можете создавать новые темы
Вы не можете отвечать в темах
Вы не можете прикреплять вложения
Вы не можете редактировать свои сообщения

BB коды Вкл.
Смайлы Вкл.
[IMG] код Вкл.
HTML код Выкл.



Часовой пояс GMT +4, время: 13:17.


Работает на vBulletin® версия 3.8.4.
Copyright ©2000 - 2026, Jelsoft Enterprises Ltd.
Перевод: zCarot