PCCar.ru - Ваш автомобильный компьютер

Вернуться   PCCar.ru - Ваш автомобильный компьютер > MP3Car ТехИнфа > Блоки питания > CAR-ATX p4 (SL PSU)

Ответ
 
Опции темы Поиск в этой теме
Старый 09.11.2010, 21:30   #1391
smark2005
Пользователь
 
Аватар для smark2005
 
Регистрация: 23.10.2006
Возраст: 45
Город: Нижегородская обл.
Регион: 52
Машина: ВАЗ 21140
Сообщений: 56
smark2005 is on a distinguished road
По умолчанию

Цитата:
Сообщение от Vladget Посмотреть сообщение
На какой стадии сей процесс схема откуда?
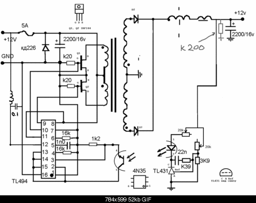
В процессе запайки деталей. Схема из соседней ветки "DC-DC 12в. 5-10А". Только сделал количество витков для 10,2 вольта, плюс добавил на канал 5 вольт через LM2576/5. Схема господина Hmelik. Печатку наполовину тоже у него содрал и подравил для себя. Просьба заценить и поругать если что.
Миниатюры
Нажмите на изображение для увеличения
Название: Нов 1.jpg
Просмотров: 853
Размер:	140.3 Кб
ID:	18996   Нажмите на изображение для увеличения
Название: 156040252.gif
Просмотров: 2057
Размер:	24.4 Кб
ID:	18998  
Вложения
Тип файла: rar БП нов.rar (580.7 Кб, 1030 просмотров)
smark2005 вне форума   Ответить с цитированием
Старый 09.11.2010, 21:51   #1392
Vladget
Moderator
 
Регистрация: 04.04.2009
Возраст: 69
Город: Краснодар
Регион: 23, 93
Машина: HONDA CR-V-08
Сообщений: 3,129
Vladget is a splendid one to beholdVladget is a splendid one to beholdVladget is a splendid one to beholdVladget is a splendid one to beholdVladget is a splendid one to beholdVladget is a splendid one to beholdVladget is a splendid one to behold
По умолчанию

Цитата:
Сообщение от smark2005 Посмотреть сообщение
В процессе запайки деталей. Схема из соседней ветки "DC-DC 12в. 5-10А". Только сделал количество витков для 10,2 вольта, плюс добавил на канал 5 вольт через LM2576/5. Схема господина Hmelik. Печатку наполовину тоже у него содрал и подравил для себя. Просьба заценить и поругать если что.
Схема до боли знакомая и у меня есть собранная только для питания "матери" стандарта АТ ( когда то давно хотел собрать в машину МРЗ проигрыватель , но из за отсутствия в то время мониторов идея заглохла) она очень старая и на этой схеме видны подтирания во вторичке я как раз ее тебе и хотел рекомендовать.
Vladget вне форума   Ответить с цитированием
Старый 09.11.2010, 22:02   #1393
smark2005
Пользователь
 
Аватар для smark2005
 
Регистрация: 23.10.2006
Возраст: 45
Город: Нижегородская обл.
Регион: 52
Машина: ВАЗ 21140
Сообщений: 56
smark2005 is on a distinguished road
По умолчанию

Цитата:
Сообщение от Vladget Посмотреть сообщение
Схема до боли знакомая и у меня есть собранная только для питания "матери" стандарта АТ ( когда то давно хотел собрать в машину МРЗ проигрыватель , но из за отсутствия в то время мониторов идея заглохла) она очень старая и на этой схеме видны подтирания во вторичке я как раз ее тебе и хотел рекомендовать.
А по печатке, что скажете? И еще вопрос по поводу LM2576-5, она тоже ШИМ. Не будет ли наводок друг на друга?
smark2005 вне форума   Ответить с цитированием
Старый 09.11.2010, 22:12   #1394
Vladget
Moderator
 
Регистрация: 04.04.2009
Возраст: 69
Город: Краснодар
Регион: 23, 93
Машина: HONDA CR-V-08
Сообщений: 3,129
Vladget is a splendid one to beholdVladget is a splendid one to beholdVladget is a splendid one to beholdVladget is a splendid one to beholdVladget is a splendid one to beholdVladget is a splendid one to beholdVladget is a splendid one to behold
По умолчанию

Цитата:
Сообщение от smark2005 Посмотреть сообщение
А по печатке, что скажете? И еще вопрос по поводу LM2576-5, она тоже ШИМ. Не будет ли наводок друг на друга?
ну по печатке это сложно это надо проверять а эти не будут мешать друг другу это разные вещи но даже если три 494 ставить а есть и такя схема БП для компа где то на форуме то и они не мешают друг другу.
Я не сильно разбираюсь в теории но по моему на схеме один из дросселей лишний. например мне не понятно зачем (какую роль ) выполняет дроссель первый на схеме ( В оригинале это групповой дроссель), или зачем тогда второй
Vladget вне форума   Ответить с цитированием
Старый 09.11.2010, 22:27   #1395
smark2005
Пользователь
 
Аватар для smark2005
 
Регистрация: 23.10.2006
Возраст: 45
Город: Нижегородская обл.
Регион: 52
Машина: ВАЗ 21140
Сообщений: 56
smark2005 is on a distinguished road
По умолчанию

Цитата:
Сообщение от Vladget Посмотреть сообщение
ну по печатке это сложно это надо проверять а эти не будут мешать друг другу это разные вещи но даже если три 494 ставить а есть и такя схема БП для компа где то на форуме то и они не мешают друг другу.
Я не сильно разбираюсь в теории но по моему на схеме один из дросселей лишний. например мне не понятно зачем (какую роль ) выполняет дроссель первый на схеме ( В оригинале это групповой дроссель), или зачем тогда второй
На схеме их два, один группой, а второй на 12в. Решил не парится и поставил оба, т.к. тоже не сильно разбираюсь. Можа и лишний.
smark2005 вне форума   Ответить с цитированием
Старый 09.11.2010, 22:55   #1396
Vladget
Moderator
 
Регистрация: 04.04.2009
Возраст: 69
Город: Краснодар
Регион: 23, 93
Машина: HONDA CR-V-08
Сообщений: 3,129
Vladget is a splendid one to beholdVladget is a splendid one to beholdVladget is a splendid one to beholdVladget is a splendid one to beholdVladget is a splendid one to beholdVladget is a splendid one to beholdVladget is a splendid one to behold
По умолчанию

Цитата:
Сообщение от smark2005 Посмотреть сообщение
На схеме их два, один группой, а второй на 12в. Решил не парится и поставил оба, т.к. тоже не сильно разбираюсь. Можа и лишний.
да точно лишний
Vladget вне форума   Ответить с цитированием
Старый 09.11.2010, 23:16   #1397
smark2005
Пользователь
 
Аватар для smark2005
 
Регистрация: 23.10.2006
Возраст: 45
Город: Нижегородская обл.
Регион: 52
Машина: ВАЗ 21140
Сообщений: 56
smark2005 is on a distinguished road
По умолчанию

Цитата:
Сообщение от Vladget Посмотреть сообщение
да точно лишний
А лишний то который групповой или на 12В?
smark2005 вне форума   Ответить с цитированием
Старый 10.11.2010, 09:26   #1398
Vladget
Moderator
 
Регистрация: 04.04.2009
Возраст: 69
Город: Краснодар
Регион: 23, 93
Машина: HONDA CR-V-08
Сообщений: 3,129
Vladget is a splendid one to beholdVladget is a splendid one to beholdVladget is a splendid one to beholdVladget is a splendid one to beholdVladget is a splendid one to beholdVladget is a splendid one to beholdVladget is a splendid one to behold
По умолчанию

Цитата:
Сообщение от smark2005 Посмотреть сообщение
А лишний то который групповой или на 12В?
Да уже по названию "групповой" а чего же там группового если только одно напряжение!
А вот оригинальная схема http://carmp3.narod.ru/carmp3/photo/schem12.gif
И вообще эти обсуждения не для этого форума!! либо перейдем в аську либо давай по теме а то тема об одном а мы тут обсуждаем чуть чуть другое

Последний раз редактировалось Vladget; 10.11.2010 в 10:56.
Vladget вне форума   Ответить с цитированием
Старый 13.11.2010, 22:05   #1399
Vladget
Moderator
 
Регистрация: 04.04.2009
Возраст: 69
Город: Краснодар
Регион: 23, 93
Машина: HONDA CR-V-08
Сообщений: 3,129
Vladget is a splendid one to beholdVladget is a splendid one to beholdVladget is a splendid one to beholdVladget is a splendid one to beholdVladget is a splendid one to beholdVladget is a splendid one to beholdVladget is a splendid one to behold
По умолчанию

Вот нашел как мне кажется удобная прога для расчета потребляемой мощности (подбора БП по мощности) БП компа http://www.casemods.ru/services/rasc...a_pitania.html

Последний раз редактировалось Vladget; 29.11.2010 в 23:03.
Vladget вне форума   Ответить с цитированием
Старый 23.11.2010, 17:50   #1400
Dimastiy
Пользователь
 
Регистрация: 21.09.2010
Город: Рубцовск
Регион: 22
Машина: corona premio 1996 1.8
Сообщений: 30
Dimastiy is on a distinguished road
По умолчанию

Недавно собрал БП лебедева, конечно не без помощи хороших людей, выражаю огромную благодарность vladget Без его помощи не быть мне счастливым обладателем БП Огромное спасибо за совет не делать печатку с первого поста (я с ней 2а месяца боролся а потом собрал другую за 2а дня и о чудо с первого раза запустилась и работает до сих пор)
Dimastiy вне форума   Ответить с цитированием
Ответ

Метки
блок питания


Здесь присутствуют: 1 (пользователей: 0 , гостей: 1)
 

Ваши права в разделе
Вы не можете создавать новые темы
Вы не можете отвечать в темах
Вы не можете прикреплять вложения
Вы не можете редактировать свои сообщения

BB коды Вкл.
Смайлы Вкл.
[IMG] код Вкл.
HTML код Выкл.



Часовой пояс GMT +4, время: 03:12.


Работает на vBulletin® версия 3.8.4.
Copyright ©2000 - 2026, Jelsoft Enterprises Ltd.
Перевод: zCarot