PCCar.ru - Ваш автомобильный компьютер

Вернуться   PCCar.ru - Ваш автомобильный компьютер > MP3Car ТехИнфа > Сделай сам

Ответ
 
Опции темы Поиск в этой теме
Старый 31.08.2010, 12:24   #1
Greywolf
Новый Пользователь
 
Регистрация: 31.08.2010
Возраст: 41
Город: Хабаровск
Регион: 27
Машина: Ведро
Сообщений: 1
Greywolf is on a distinguished road
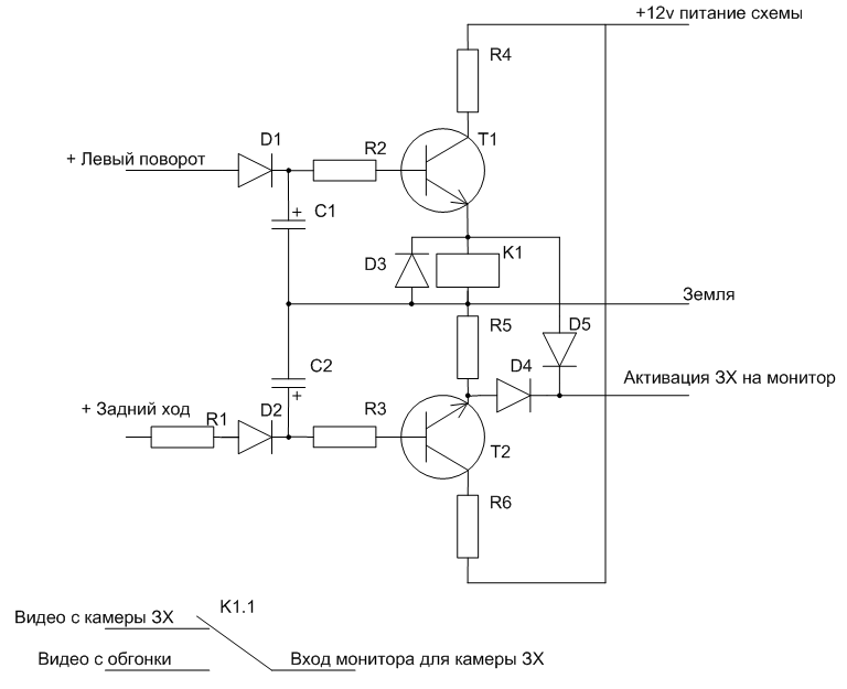
По умолчанию Селектор для камер ЗХ/Обгон

Долго курил форум но так ничего и не нашел (может просто искать не умею )...
Задачи такие... организовывать задержку при переключении передач, переключаться на обгонку при включении левого поворотника и оставаться там примерно 3-5 сек...
В общем набросал схемку... Осталось разобраться с номиналами...
Так как познания в электронике у мя не очень, хочется конструктивной критики... может где вообще есть недочеты отчего это не будет работоспособно... Ну и может подсказки по номиналам
Жаль не умею ПИКи программить...
Миниатюры
Нажмите на изображение для увеличения
Название: Селектор.gif
Просмотров: 1053
Размер:	17.0 Кб
ID:	18142  
Greywolf вне форума   Ответить с цитированием
Старый 31.08.2010, 18:41   #2
LNShadow
Новый Пользователь
 
Регистрация: 11.06.2008
Возраст: 39
Город: Раменское
Регион: 77, 97, 99, 177
Машина: Celica ST202
Сообщений: 5
LNShadow is on a distinguished road
По умолчанию

Бери ардуинку и на нем монстрячь что угодно. Идея с переключениями камер - супер. А вот реализацию цифровую однозначно делать. Конечно, многие скажут что это как из пушки по воробьям, но универсальный и простой подход не может быть сделан в стиле минимализма.
LNShadow вне форума   Ответить с цитированием
Старый 25.09.2010, 17:53   #3
Closer_to_sky
Новый Пользователь
 
Регистрация: 12.12.2009
Возраст: 42
Регион: 24
Сообщений: 29
Closer_to_sky has a spectacular aura aboutCloser_to_sky has a spectacular aura aboutCloser_to_sky has a spectacular aura about
По умолчанию

Мне схема понравилась.
Увы пока не нашёл подходящую камеру на обгон, иначе бы уже воплотил в жизнь.
LNShadow - У меня комп не всегда запущен и не всегда даже стоит на машине, а вот камера заднего ходу нужна всегда, потому хочется чего то автономного.
Closer_to_sky вне форума   Ответить с цитированием
Старый 25.09.2010, 18:07   #4
Hamster
Больной. Диагноз "Car PC"
 
Аватар для Hamster
 
Регистрация: 01.09.2005
Возраст: 52
Город: Москва
Регион: 77, 97, 99, 177
Машина: 08\Acura\MDX •••• 07\Honda\Civic 4D
Сообщений: 4,379
Hamster is a splendid one to beholdHamster is a splendid one to beholdHamster is a splendid one to beholdHamster is a splendid one to beholdHamster is a splendid one to beholdHamster is a splendid one to beholdHamster is a splendid one to behold
По умолчанию

Цитата:
Сообщение от Closer_to_sky Посмотреть сообщение
LNShadow - У меня комп не всегда запущен и не всегда даже стоит на машине, а вот камера заднего ходу нужна всегда, потому хочется чего то автономного.
Ну, ардуина и без компа работать будет, не проблема. Комп нужен будет только для программирования ардуины.
__________________
Старый проект Honda Accord RHD
Теперь будет Acura MDX 2008 и Honda Civic 4D 2007 и Mitsubishi Outlander XL 2011
Hamster вне форума   Ответить с цитированием
Старый 26.09.2010, 15:40   #5
Мастер
Старший Пользователь
 
Аватар для Мастер
 
Регистрация: 24.10.2007
Возраст: 41
Город: Tallinn
Регион: ***эстония***
Машина: 03\Nissan\X-trail
Сообщений: 298
Мастер is on a distinguished road
По умолчанию

Уверен насчет полярности входов?
У меня, например, задний на всех машинах управляется землёй.
И делать такие автоматы лучше всё таки на микроконтроллере с возможностью перепрошивки - часто оказывается позже, что не хватает функций или хочется перенести на другую машину, а там другая полярность входов.
У меня так было в одной самоделке - сделал универсальную плату, подключил к фонарю заднего хода, а хозяин машины потом купил себе автомат и решил переставить. Пришлось вводить задержку в 1,5 секунды, чтобы не срабатывала на кратковременные мигания заднего - решилось сменой прошивки за 10 минут. Если бы была простая логика, пришлось бы паять.
Мастер вне форума   Ответить с цитированием
Ответ


Здесь присутствуют: 1 (пользователей: 0 , гостей: 1)
 

Ваши права в разделе
Вы не можете создавать новые темы
Вы не можете отвечать в темах
Вы не можете прикреплять вложения
Вы не можете редактировать свои сообщения

BB коды Вкл.
Смайлы Вкл.
[IMG] код Вкл.
HTML код Выкл.



Часовой пояс GMT +4, время: 23:05.


Работает на vBulletin® версия 3.8.4.
Copyright ©2000 - 2026, Jelsoft Enterprises Ltd.
Перевод: zCarot