PCCar.ru - Ваш автомобильный компьютер

Вернуться   PCCar.ru - Ваш автомобильный компьютер > MP3Car ТехИнфа > Блоки питания > Разное

Ответ
 
Опции темы Поиск в этой теме
Старый 19.04.2010, 17:19   #201
Virtual
Гуру
 
Регистрация: 07.11.2009
Возраст: 50
Регион: 02
Машина: Hyundai Accent :)
Сообщений: 1,361
Virtual has a spectacular aura aboutVirtual has a spectacular aura about
По умолчанию

questioner схема нормально работать не будет! ибо нарушены эллементарные основы.
Цитата:
Как мне объясняли биполярники открываются током, в отсутствии которого они закрыты..
и тем кто тебе эт о обьяснял и тебе повторит вродь школьный курс физики, в части теории p-n перехода. и транзисторов в частности.
+ вспомнить про напр. самоиндукции обмоток реле.
__________________
Accent + Mystery MMT-8120S+ежик700_2Gssd_798МГц проц
Virtual вне форума   Ответить с цитированием
Старый 19.04.2010, 17:21   #202
Virtual
Гуру
 
Регистрация: 07.11.2009
Возраст: 50
Регион: 02
Машина: Hyundai Accent :)
Сообщений: 1,361
Virtual has a spectacular aura aboutVirtual has a spectacular aura about
По умолчанию

taximan в теории будет, правильность обвязки не проверял, но нафиг тебе двуполярные 19в для ноута то?
__________________
Accent + Mystery MMT-8120S+ежик700_2Gssd_798МГц проц
Virtual вне форума   Ответить с цитированием
Старый 19.04.2010, 20:46   #203
Vic58
Старший Пользователь
 
Регистрация: 21.10.2009
Регион: 61
Сообщений: 603
Vic58 is on a distinguished road
По умолчанию

Цитата:
Сообщение от taximan Посмотреть сообщение

люди добрые поскажите а это будет работать на tl494
Если уж делать на tl494 с трансформатором, то стоит сделать обратную связь на оптопаре, получить полную гальваническую развязку питания компьютреа и не знать что такое наводки и помехи от компа и от автомобиля.
Vic58 вне форума   Ответить с цитированием
Старый 19.04.2010, 23:05   #204
questioner
Старший Пользователь
 
Регистрация: 18.03.2009
Возраст: 43
Регион: 56
Машина: Toyota Corolla 120
Сообщений: 170
questioner is on a distinguished road
По умолчанию

Цитата:
схема нормально работать не будет! ибо нарушены эллементарные основы.
Я именно поэтому её здесь и выложил, чтобы посоветоваться со знающими людьми, ибо пока некода проходить занова школьный курс физики.
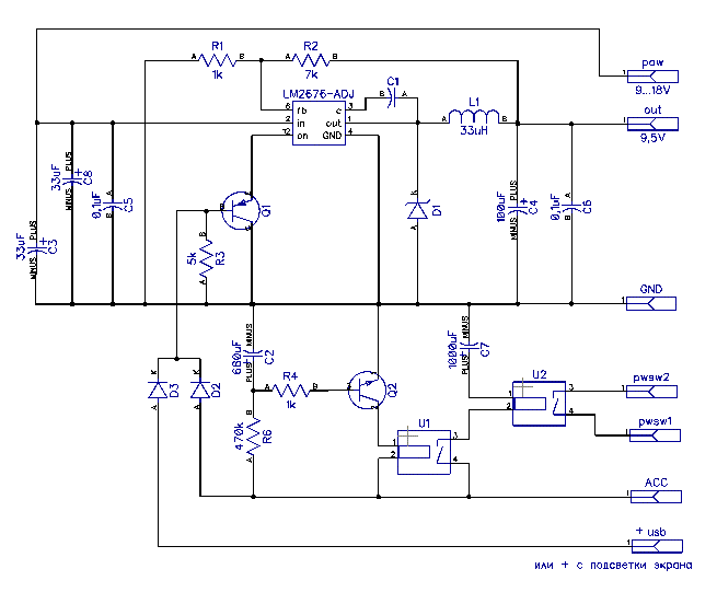
И всётаки кое-что получилось - последний вариант схемы работает стабильно. Сделал печатку, спаял, проверил - всё как положено. От геркона крышки решил отказаться, всё прекрасно управляется кнопкой.
При подаче + с АСС запускается БП и через 3 секунды кратковременно замыкаются pwsw1 и pwsw2, припаянные к кнопке power ноута. При выключении АСС БП остаётся включенным пока работает комп, кнопка жмётся повторно (так и не понял почему, выявил экспериментально, видимо из-за самоиндукции в катушках реле), завершается работа системы, отключается БП.
несколько пояснений по схеме:
Т.к. +5В usb на моем ёжике есть даже когда он выключен, пришлось брать удерживающее напряжение с подсветки экрана (больше не знаю откуда брать )
Две релюхи подключены ступеньчато, т.к. транзистор Q2 открывается слишком плавно.
Миниатюры
Нажмите на изображение для увеличения
Название: Рабочая схема.gif
Просмотров: 833
Размер:	10.7 Кб
ID:	16508  
__________________
Мой первый проект
questioner вне форума   Ответить с цитированием
Старый 19.04.2010, 23:13   #205
Vic58
Старший Пользователь
 
Регистрация: 21.10.2009
Регион: 61
Сообщений: 603
Vic58 is on a distinguished road
По умолчанию

Цитата:
Сообщение от questioner Посмотреть сообщение
Т.к. +5В на моем ёжике есть даже когда он выключен,
Не помню какой у вас еж, если ЕееРС 701, смотрите в моем проекте там показана точка с которой снимается 5В, которые отключаются в режиме ожидания и тем более выключения (возле модуля WiFi). Я этим пользуюсь.

Касательно замечания Виртуала по поводу самоиндукции обмоток, это он имел ввиду, что нужно зашунтировать обмотки реле, от выброса ЭДС обратной полярности, диодами.
Vic58 вне форума   Ответить с цитированием
Старый 19.04.2010, 23:16   #206
questioner
Старший Пользователь
 
Регистрация: 18.03.2009
Возраст: 43
Регион: 56
Машина: Toyota Corolla 120
Сообщений: 170
questioner is on a distinguished road
По умолчанию

Vic58, спасибо! Да у меня 701-й.
ПС если кому-нибудь нужна печатка - выложу
__________________
Мой первый проект
questioner вне форума   Ответить с цитированием
Старый 22.04.2010, 15:48   #207
taximan
Пользователь
 
Аватар для taximan
 
Регистрация: 06.11.2007
Город: МИНСК
Регион: Беларусь
Машина: FIAT BRAVO 1.6I 103
Сообщений: 99
taximan is on a distinguished road
По умолчанию

Цитата:
Сообщение от questioner Посмотреть сообщение
Vic58, спасибо! Да у меня 701-й.
ПС если кому-нибудь нужна печатка - выложу
а в моём случии поможет (для питании нота)
конечно выкинь
а то попытался через конвектор 12-220 полнаю ерунда топлива польше напалю.
5 мин и сигнализ что слаб акб-авто
__________________

интересное
taximan вне форума   Ответить с цитированием
Старый 22.04.2010, 19:49   #208
questioner
Старший Пользователь
 
Регистрация: 18.03.2009
Возраст: 43
Регион: 56
Машина: Toyota Corolla 120
Сообщений: 170
questioner is on a distinguished road
По умолчанию

taximan,
какое на твоём ноуте напряжение питания и максимальный ток? Моя схема - понижающая и на ток не более 3А.
__________________
Мой первый проект
questioner вне форума   Ответить с цитированием
Старый 23.04.2010, 02:11   #209
Saer
Пользователь
 
Аватар для Saer
 
Регистрация: 17.02.2007
Возраст: 37
Город: Луганск
Регион: Украина
Машина: 2107
Сообщений: 65
Saer will become famous soon enoughSaer will become famous soon enough
По умолчанию

простой DC-DC сейчас собрал и проверил... ноут стартует от 10 вольт от БП (ноут без матрицы и аккума) проработав 15 мин на небольшом радиаторе диоды и полевик холодные, дроссель тоже холодный. мотал 3х0.75мм витков 30-35, хз, точно не считал. ток потребления периодически до 3А... КПД довольно высокий вышел, сам не ожидал... в делителе на 5 ногу подстроечников не ставил, поставил 10кОм и 4,3Ком напряжение на выходе 19,4... датчик тока на 6 ногу нашел резистор на 0,33 кажется Ома (полоски две рыжих серебряная и золотая) схема простая как угол дома,
Миниатюры
Нажмите на изображение для увеличения
Название: Invertor.jpg
Просмотров: 1610
Размер:	43.1 Кб
ID:	16577  
Вложения
Тип файла: rar Invertor.rar (8.0 Кб, 1564 просмотров)

Последний раз редактировалось Saer; 23.04.2010 в 02:15. Причина: вложил печатку
Saer вне форума   Ответить с цитированием
Старый 23.04.2010, 08:15   #210
Virtual
Гуру
 
Регистрация: 07.11.2009
Возраст: 50
Регион: 02
Машина: Hyundai Accent :)
Сообщений: 1,361
Virtual has a spectacular aura aboutVirtual has a spectacular aura about
По умолчанию

Saer
Цитата:
КПД довольно высокий вышел, сам не ожидал...
логично, схема стандартная, одно! не забудь керамику по входу и выходу, и на входе может понадобиться LC фильтр
__________________
Accent + Mystery MMT-8120S+ежик700_2Gssd_798МГц проц
Virtual вне форума   Ответить с цитированием
Ответ


Здесь присутствуют: 1 (пользователей: 0 , гостей: 1)
 

Ваши права в разделе
Вы не можете создавать новые темы
Вы не можете отвечать в темах
Вы не можете прикреплять вложения
Вы не можете редактировать свои сообщения

BB коды Вкл.
Смайлы Вкл.
[IMG] код Вкл.
HTML код Выкл.



Часовой пояс GMT +4, время: 02:11.


Работает на vBulletin® версия 3.8.4.
Copyright ©2000 - 2026, Jelsoft Enterprises Ltd.
Перевод: zCarot