PCCar.ru - Ваш автомобильный компьютер

Вернуться   PCCar.ru - Ваш автомобильный компьютер > MP3Car ТехИнфа > Общение с машиной

Ответ
 
Опции темы Поиск в этой теме
Старый 22.01.2010, 16:18   #961
MiD_E34
Бывалый писикарщик
 
Аватар для MiD_E34
 
Регистрация: 06.09.2007
Город: Питер
Регион: 78, 98
Машина: Тойота РАВ4, ХА50, 2021.
Сообщений: 3,085
MiD_E34 is a splendid one to beholdMiD_E34 is a splendid one to beholdMiD_E34 is a splendid one to beholdMiD_E34 is a splendid one to beholdMiD_E34 is a splendid one to beholdMiD_E34 is a splendid one to behold
По умолчанию

да видели - это более ранняя разработка. Там автор сдела адаптер и свой софт под него. Я пытался с ним связаться очень давно, но неуспешно. Из-за того, как я понял, что автор умер. Сейчас кто-то возродил этот проект
__________________
Андроид ГУ.
Проект2:http://www.pccar.ru/showthread.php?t=17597
MiD_E34 вне форума   Ответить с цитированием
Старый 22.01.2010, 16:30   #962
-=N&N=-
Пользователь
 
Регистрация: 27.07.2009
Город: МО
Регион: 50, 90, 150
Машина: LX470, 2003, USA
Сообщений: 53
-=N&N=- is on a distinguished road
По умолчанию

Цитата:
Сообщение от MiD_E34 Посмотреть сообщение
да видели - это более ранняя разработка. Там автор сдела адаптер и свой софт под него. Я пытался с ним связаться очень давно, но неуспешно. Из-за того, как я понял, что автор умер. Сейчас кто-то возродил этот проект
Да, там свежая новость от 28.11.2009, где пишут, что автор проекта умер. Но сейчас вроде как начали возрождать. Попробую связаться.
-=N&N=- вне форума   Ответить с цитированием
Старый 22.01.2010, 17:09   #963
VVS_24
Пользователь
 
Регистрация: 25.09.2009
Возраст: 52
Регион: 24
Машина: 2001 Toyota Ipsum S
Сообщений: 61
VVS_24 is on a distinguished road
По умолчанию

Цитата:
Сообщение от dmitry217097 Посмотреть сообщение
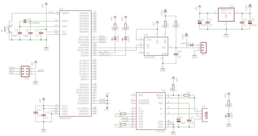
VVS 24, а ты не мог бы выложить или скинуть мне свой даташит. У тебя там примеры включения есть?
Вот дока и мой вариант адаптера.
Миниатюры
Нажмите на изображение для увеличения
Название: 1.jpg
Просмотров: 1175
Размер:	46.6 Кб
ID:	14576  
Вложения
Тип файла: rar MC33290.rar (164.9 Кб, 1166 просмотров)
VVS_24 вне форума   Ответить с цитированием
Старый 26.01.2010, 15:08   #964
Andrew@
Новый Пользователь
 
Регистрация: 08.06.2009
Регион: 22
Сообщений: 27
Andrew@ is on a distinguished road
По умолчанию

Цитата:
Сообщение от MiD_E34 Посмотреть сообщение
да видели - это более ранняя разработка. Там автор сдела адаптер и свой софт под него. Я пытался с ним связаться очень давно, но неуспешно. Из-за того, как я понял, что автор умер. Сейчас кто-то возродил этот проект
Интересно, кто-нить уже успел опробовать предлагаемого зверя в плане возможностей?
Andrew@ вне форума   Ответить с цитированием
Старый 26.01.2010, 17:49   #965
-=N&N=-
Пользователь
 
Регистрация: 27.07.2009
Город: МО
Регион: 50, 90, 150
Машина: LX470, 2003, USA
Сообщений: 53
-=N&N=- is on a distinguished road
По умолчанию

Цитата:
Сообщение от Andrew@ Посмотреть сообщение
Интересно, кто-нить уже успел опробовать предлагаемого зверя в плане возможностей?
Я списывался с разработчиками, они говорят, что адаптер может все, что на сайте заявлено. Дали мне майл одного клиента, которому его недавно отправили. Он от меня недалеко живет, хочу с ним списаться да проехать проверить на своей машине, как и что. Разработчики сами из Новосиба, люди адекватные, думаю, тем, кто из тех краев, не откажут в такой же просьбе приехать и проверить.
-=N&N=- вне форума   Ответить с цитированием
Старый 27.01.2010, 09:52   #966
klop-2
Старший Пользователь
 
Аватар для klop-2
 
Регистрация: 15.10.2008
Возраст: 58
Город: Старый Оскол
Регион: 31
Машина: TOYOTA COROLLA SPACIO NZE-121, 1nz-fe, 2002г.в..
Сообщений: 223
klop-2 will become famous soon enough
По умолчанию

Может кому то интересно будет:
Data Stream Toyota (на некоторые движки),
http://www.autodata.ru/efisakh/a_data_toyota.htm
klop-2 вне форума   Ответить с цитированием
Старый 29.01.2010, 22:18   #967
Sysanoo
Новый Пользователь
 
Регистрация: 18.01.2010
Возраст: 48
Город: Новосиб
Регион: 54
Машина: Маяк 11
Сообщений: 23
Sysanoo is on a distinguished road
По умолчанию

отчет со сканера Х431
Вложения
Тип файла: pdf Mark II-1GZ-1999.pdf (141.3 Кб, 1156 просмотров)
Sysanoo вне форума   Ответить с цитированием
Старый 02.02.2010, 15:04   #968
DieAleX
Новый Пользователь
 
Регистрация: 02.02.2010
Возраст: 42
Город: Spb
Регион: 78, 98
Машина: Toyota Caldina ST246 GT-FOUR
Сообщений: 4
DieAleX is on a distinguished road
По умолчанию

а где можно посмотреть полный список того, что необходимо закупить?

только по схеме адаптер_usb.pdf?
DieAleX вне форума   Ответить с цитированием
Старый 02.02.2010, 17:27   #969
MiD_E34
Бывалый писикарщик
 
Аватар для MiD_E34
 
Регистрация: 06.09.2007
Город: Питер
Регион: 78, 98
Машина: Тойота РАВ4, ХА50, 2021.
Сообщений: 3,085
MiD_E34 is a splendid one to beholdMiD_E34 is a splendid one to beholdMiD_E34 is a splendid one to beholdMiD_E34 is a splendid one to beholdMiD_E34 is a splendid one to beholdMiD_E34 is a splendid one to behold
По умолчанию

так не так много деталей - посмотри по схеме. Если ты в Питере, то рекомендую Микронику. У них нормальный ценник, только этот контролер и юсб-чип - на заказ. Около недели будут везти. Заказ по телефону принимают. Остальное можно к ним прийти и закупить. В Чип не иди - ценник на рассыпуху - в 10 раз(!!!) выше, а на контролеры - в 2 с лишним раза выше. Сам разъем - на Планерной, 20. Через инет - 150 руб, так зайти купить - 190р
__________________
Андроид ГУ.
Проект2:http://www.pccar.ru/showthread.php?t=17597
MiD_E34 вне форума   Ответить с цитированием
Старый 02.02.2010, 17:41   #970
westfalia
Новый Пользователь
 
Регистрация: 16.09.2009
Регион: 77, 97, 99, 177
Сообщений: 8
westfalia is on a distinguished road
По умолчанию

ищу специалиста по теме
westfalia вне форума   Ответить с цитированием
Ответ

Метки
obd ii, toyota


Здесь присутствуют: 1 (пользователей: 0 , гостей: 1)
 

Ваши права в разделе
Вы не можете создавать новые темы
Вы не можете отвечать в темах
Вы не можете прикреплять вложения
Вы не можете редактировать свои сообщения

BB коды Вкл.
Смайлы Вкл.
[IMG] код Вкл.
HTML код Выкл.



Часовой пояс GMT +4, время: 08:44.


Работает на vBulletin® версия 3.8.4.
Copyright ©2000 - 2026, Jelsoft Enterprises Ltd.
Перевод: zCarot