PCCar.ru - Ваш автомобильный компьютер

Вернуться   PCCar.ru - Ваш автомобильный компьютер > MP3Car ТехИнфа > Блоки питания > CAR-ATX p4 (SL PSU)

Ответ
 
Опции темы Поиск в этой теме
Старый 18.11.2009, 11:09   #851
Vladget
Moderator
 
Регистрация: 04.04.2009
Возраст: 69
Город: Краснодар
Регион: 23, 93
Машина: HONDA CR-V-08
Сообщений: 3,129
Vladget is a splendid one to beholdVladget is a splendid one to beholdVladget is a splendid one to beholdVladget is a splendid one to beholdVladget is a splendid one to beholdVladget is a splendid one to beholdVladget is a splendid one to behold
По умолчанию

Цитата:
Сообщение от Efim Посмотреть сообщение
а какие сопротивления применял, или дополнительные транзисторы вместо драйвера, если можно то схемку выложите. очень надо.
вот практически готовая схема http://cxem.net/pitanie/5-78.php
Vladget вне форума   Ответить с цитированием
Старый 18.11.2009, 11:22   #852
Vladget
Moderator
 
Регистрация: 04.04.2009
Возраст: 69
Город: Краснодар
Регион: 23, 93
Машина: HONDA CR-V-08
Сообщений: 3,129
Vladget is a splendid one to beholdVladget is a splendid one to beholdVladget is a splendid one to beholdVladget is a splendid one to beholdVladget is a splendid one to beholdVladget is a splendid one to beholdVladget is a splendid one to behold
По умолчанию

а вот вообще я так думаю по мощи будет ого ого только трансформатор надо переделать (более мощнее) http://interlavka.narod.ru/nabor/nabpreobra04.htm. Вот еще которая по моему и есть один в один берешь и делаешь надо два ставь два надо четыре ставь 4 http://www.vegalab.ru/index.php?opti...=184&Itemid=52 я думаю хватит тебе тут есть все теперь только голову включи
Vladget вне форума   Ответить с цитированием
Старый 18.11.2009, 11:42   #853
Dr.Seldom
Пользователь
 
Аватар для Dr.Seldom
 
Регистрация: 06.11.2009
Возраст: 56
Город: Минск
Регион: Беларусь
Машина: Lancia
Сообщений: 40
Dr.Seldom is on a distinguished road
По умолчанию

разобрался с перегревом стабилизатора 7805....
стыдно сказать.... но.....
вощем забыл я про конденсатор..... который рядом с ним в схеме.... совсем забыл .... ндяяя..... склероз.....
вчера подцепил мать.... все зевелось
пора искать подходящий корпус
Всем ОГРОМНОЕ спасибо за помощь и терпение
__________________
Lancia Lybra + сенсорный экран+комп - БП = Lancia Lybra без компа
Dr.Seldom вне форума   Ответить с цитированием
Старый 18.11.2009, 16:22   #854
Dr.Seldom
Пользователь
 
Аватар для Dr.Seldom
 
Регистрация: 06.11.2009
Возраст: 56
Город: Минск
Регион: Беларусь
Машина: Lancia
Сообщений: 40
Dr.Seldom is on a distinguished road
По умолчанию

вопрос:
какие изолирующие прокладки между транзистром и радиатором использовать?
есть варианты:
- слюда
- силиконовые вроде, те что в компутерных БП

пасту кпт-8 мазать на радиатор или изолятор обмазывать со всех сторон?
__________________
Lancia Lybra + сенсорный экран+комп - БП = Lancia Lybra без компа
Dr.Seldom вне форума   Ответить с цитированием
Старый 18.11.2009, 19:02   #855
Sergey_L
Старший Пользователь
 
Регистрация: 08.09.2005
Город: Москва
Регион: 77, 97, 99, 177
Машина: х2 ВАЗ-21053 (1993 вишня, 2002 океан)
Сообщений: 542
Sergey_L is on a distinguished road
По умолчанию

Цитата:
Сообщение от Dr.Seldom Посмотреть сообщение
вопрос:
какие изолирующие прокладки между транзистром и радиатором использовать?
есть варианты:
- слюда
- силиконовые вроде, те что в компутерных БП

пасту кпт-8 мазать на радиатор или изолятор обмазывать со всех сторон?
хоть слюда, хоть силиконовые, вроде тех, что в компутерных БП
и обязательно ставить втулки на винтики, чтоб не коротили, а паста там не обязательна, но на любителя ...
__________________
Когда есть желание, ищут возможность,
когда его нет - причину!


МОЙ ПРОЕКТ
Sergey_L вне форума   Ответить с цитированием
Старый 18.11.2009, 22:24   #856
sanchez
Пользователь
 
Регистрация: 04.11.2009
Возраст: 43
Регион: 63, 163
Сообщений: 48
sanchez is on a distinguished road
По умолчанию

Цитата:
Сообщение от Efim Посмотреть сообщение
а какие сопротивления применял, или дополнительные транзисторы вместо драйвера, если можно то схемку выложите. очень надо.
от выводов 9 и 10 поставил 24 ом и каждый мосфет на затвор 10 ом вместо 22 ом а вместо 200 ом 100 .
детальки использовал для поверхностного монтажа
sanchez вне форума   Ответить с цитированием
Старый 21.11.2009, 19:28   #857
anmar1
Новый Пользователь
 
Регистрация: 01.07.2009
Возраст: 46
Регион: 18
Машина: 2110
Сообщений: 26
anmar1 is on a distinguished road
По умолчанию

Так все-таки на монтажке из 1 поста показано расположение транзисторов 3904 и 3906 или 546 и 556?
anmar1 вне форума   Ответить с цитированием
Старый 21.11.2009, 21:59   #858
Dr.Seldom
Пользователь
 
Аватар для Dr.Seldom
 
Регистрация: 06.11.2009
Возраст: 56
Город: Минск
Регион: Беларусь
Машина: Lancia
Сообщений: 40
Dr.Seldom is on a distinguished road
По умолчанию

Цитата:
Сообщение от anmar1 Посмотреть сообщение
Так все-таки на монтажке из 1 поста показано расположение транзисторов 3904 и 3906 или 546 и 556?
3904 и 3906
__________________
Lancia Lybra + сенсорный экран+комп - БП = Lancia Lybra без компа
Dr.Seldom вне форума   Ответить с цитированием
Старый 21.11.2009, 22:00   #859
sanchez
Пользователь
 
Регистрация: 04.11.2009
Возраст: 43
Регион: 63, 163
Сообщений: 48
sanchez is on a distinguished road
По умолчанию

привет всем
столкнулся с проблемой при запуске двигателя экран компа 1 раз моргнет и комп зависает начал лазить с тестером в бп выяснелось что при просадке напряжения на 11 и 12 ноге тл494 (здесь и далее нумерация по схеме с 1 ого поста) 10.32 вольта она прекращает работу
весь день возился и только под вечер пришла мысля
дальше внимательно
1 емкость с3 увеличиваем хотябы до 470 мкрофарад можно и больше но у меня на плате больше не влезло
2 шунтируем ее керамикой(просто паралельно подпаиваем керамический кондер
на 0.1 микрофарада или маркировка если по вражьи 104
3 берем диод такой же как и v3 1н 4001 или аналогичный тупо по схеме включаем его палочкой к выводам 11 и 12 тл 494 а треугольничком к верхнему (по схеме ) выводу R 19 вот и весь апгрейд
ПС ни призапуске двигателя ни при разгазовке движка никаких сбоев работает на 5+
ППС еще раз огромное СПС разработчику за етот бп
Изображения
 
sanchez вне форума   Ответить с цитированием
Старый 21.11.2009, 22:09   #860
sanchez
Пользователь
 
Регистрация: 04.11.2009
Возраст: 43
Регион: 63, 163
Сообщений: 48
sanchez is on a distinguished road
По умолчанию

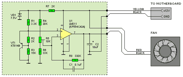
и ешче надибал вот схемку для плавной регулировки частоты вращения вентилятора от температуры
Миниатюры
Нажмите на изображение для увеличения
Название: sch1.gif
Просмотров: 1374
Размер:	13.8 Кб
ID:	13952  
sanchez вне форума   Ответить с цитированием
Ответ

Метки
блок питания


Здесь присутствуют: 1 (пользователей: 0 , гостей: 1)
 

Ваши права в разделе
Вы не можете создавать новые темы
Вы не можете отвечать в темах
Вы не можете прикреплять вложения
Вы не можете редактировать свои сообщения

BB коды Вкл.
Смайлы Вкл.
[IMG] код Вкл.
HTML код Выкл.



Часовой пояс GMT +4, время: 08:01.


Работает на vBulletin® версия 3.8.4.
Copyright ©2000 - 2026, Jelsoft Enterprises Ltd.
Перевод: zCarot