PCCar.ru - Ваш автомобильный компьютер

Вернуться   PCCar.ru - Ваш автомобильный компьютер > MP3Car ТехИнфа > Блоки питания > Разное

Ответ
 
Опции темы Поиск в этой теме
Старый 27.09.2009, 21:40   #661
change
Старший Пользователь
 
Аватар для change
 
Регистрация: 09.06.2009
Возраст: 59
Город: Моск.обл
Регион: 50, 90, 150
Машина: HONDA CR-V 1998г
Сообщений: 436
change is on a distinguished road
По умолчанию

Цитата:
Сообщение от максиматор Посмотреть сообщение
так,подскажите плиз какой блок проще всего переделывается под наши нужды?(под кар пс т.е)
2.и модельки если не сложно
3.собрал о вышеописанной схеме,подключил к DELUX 350 W,на она на КА 7500,светик на"нашей" платке горит ,547 греются а дальше ничего ХЭЛП ПИПЛ
4. и еще громадная просьба,задам наверное тупой вопрос,НО,нужно собрать максимально быстро БП ватт 150 за глаза вообще,ну ессно дешево БП,за одним исключением имеются обмщие значния(т.е по инструкции соберу) додумывать есть оч маленькая база,заранее громадное спасибо
547 греться ваще не должны
силовые полевики не правильно включил или не той проводимости поставил
__________________

интересное
change вне форума   Ответить с цитированием
Старый 27.09.2009, 21:46   #662
максиматор
Пользователь
 
Регистрация: 08.10.2008
Возраст: 38
Регион: 77, 97, 99, 177
Машина: 2111
Сообщений: 48
максиматор can only hope to improve
По умолчанию

Цитата:
Сообщение от change Посмотреть сообщение
547 греться ваще не должны
силовые полевики не правильно включил или не той проводимости поставил
все по схеме( я думаю неправильно подвелся к БП,а по 4 части вопроса?какой вариант мне лучше взять? м б новый сваять с 0?вобщем жду своета опытных людей
максиматор вне форума   Ответить с цитированием
Старый 27.09.2009, 22:03   #663
Alexsandr72
Новый Пользователь
 
Регистрация: 20.09.2009
Возраст: 35
Город: Tuymen
Регион: 72
Машина: Volga
Сообщений: 16
Alexsandr72 is on a distinguished road
По умолчанию

Опытный народ Радиолюбители и мастера. Объясните Начинающему студенту что и куда мне вести. Фото питания я выкладывал раньше, удалил высокую часть и наткнувшись на тему что заместо ir4426 можно использовать два ir2110 так как эти есть в наличии а тех что 26е нету. Кому не трудно распишите и нарисуйте что и как.
Alexsandr72 вне форума   Ответить с цитированием
Старый 27.09.2009, 22:05   #664
change
Старший Пользователь
 
Аватар для change
 
Регистрация: 09.06.2009
Возраст: 59
Город: Моск.обл
Регион: 50, 90, 150
Машина: HONDA CR-V 1998г
Сообщений: 436
change is on a distinguished road
По умолчанию

Цитата:
Сообщение от максиматор Посмотреть сообщение
все по схеме( я думаю неправильно подвелся к БП,а по 4 части вопроса?какой вариант мне лучше взять? м б новый сваять с 0?вобщем жду своета опытных людей
делай как здесь
http://www.pccar.ru/showthread.php?t=8575
__________________

интересное
change вне форума   Ответить с цитированием
Старый 27.09.2009, 22:20   #665
change
Старший Пользователь
 
Аватар для change
 
Регистрация: 09.06.2009
Возраст: 59
Город: Моск.обл
Регион: 50, 90, 150
Машина: HONDA CR-V 1998г
Сообщений: 436
change is on a distinguished road
По умолчанию

Цитата:
Сообщение от Alexsandr72 Посмотреть сообщение
Опытный народ Радиолюбители и мастера. Объясните Начинающему студенту что и куда мне вести. Фото питания я выкладывал раньше, удалил высокую часть и наткнувшись на тему что заместо ir4426 можно использовать два ir2110 так как эти есть в наличии а тех что 26е нету. Кому не трудно распишите и нарисуйте что и как.
на предыдущей странице всё написано,только иметь ввиду что - ir2110 управляется -1,а ir4426 управляется -0
__________________

интересное
change вне форума   Ответить с цитированием
Старый 28.09.2009, 00:16   #666
gorrec41
Пользователь
 
Аватар для gorrec41
 
Регистрация: 20.09.2009
Город: киров
Регион: 43
Машина: vw jetta
Сообщений: 28
gorrec41 is on a distinguished road
По умолчанию

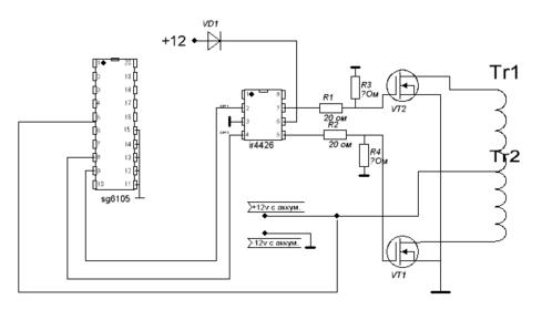
проверьте правильно ли я нарисовал если что поправте (блок ин вин)
Миниатюры
Нажмите на изображение для увеличения
Название: QQQ.jpg
Просмотров: 3584
Размер:	12.2 Кб
ID:	13107  
gorrec41 вне форума   Ответить с цитированием
Старый 28.09.2009, 11:29   #667
gep2005
Пользователь
 
Регистрация: 09.09.2009
Регион: 42
Машина: ВАЗ-21074 2007
Сообщений: 32
gep2005 is on a distinguished road
По умолчанию

Цитата:
Сообщение от Alexsandr72 Посмотреть сообщение
Опытный народ Радиолюбител и мастера. Объясните Начинающему студенту что и куда мне вести. Фото питания я выкладывал раньше, удалил высокую часть и наткнувшись на тему что заместо ir4426 можно использовать два ir2110 так как эти есть в наличии а тех что 26е нету. Кому не трудно распишите и нарисуйте что и как.
два не обязательно. Достаточно одного. ищи мой пост где я подробно расписал ножки 2110 как соединять. Судя по тому что у тебя блок на sg6105 можно напрямую. для того чтоб все не сжеч подключай так:
+12 на крен дежурки и на драйвер отдельно, а +12 на средний вывод перемотанного транса отдельно и через 12вольтовую автомобильную лампочку. Тогда если какая проблема с ключами, то лампа ярко засветится. Например если я ошибаюсь что к этому шиму 2110 можно напрямую, то как только подаш 12 и еще блок не включиш, лампа загорится.
С другими Шимами возможно входы 2110 не напрямую к выходам шима а через инвентор на к155ЛА3 например или к561лн2 можно.
Если ЛА3, то 1 и 2 вместе к одному выходу шима, 3-й ко входу 2110, 4 и 5 вместе на второй выход ШИМа, а 6-й на второй вход 2110, 7 - земля, 14 - пять вольт после кренки. (даташит на ла3)
лн2 еще проще 1 - на 1-й выход ШИМа, 2 - на 1-й вход 2110
3- 2-й выход шима, 4 - 2-й вход 2110.
7 - земля 14 - +5 после кренки.
gep2005 вне форума   Ответить с цитированием
Старый 28.09.2009, 12:46   #668
ALABAMA
Пользователь
 
Регистрация: 30.07.2009
Возраст: 52
Город: Красногорск
Регион: 50, 90, 150
Сообщений: 60
ALABAMA is on a distinguished road
По умолчанию

Цитата:
Сообщение от gorrec41 Посмотреть сообщение
проверьте правильно ли я нарисовал если что поправте (блок ин вин)
Я подключал так же вот только с дров на ключи резюки не ставил и ООР повесил на землю хотя не увере что с землёй всё корректно. А +5 с крена в ту точку где стоит мощный диод дежурки и 20й ногой шима а ёмкости и дросель оставь и резюк между землёй и 5в вольт удали.
ALABAMA вне форума   Ответить с цитированием
Старый 28.09.2009, 16:31   #669
ALABAMA
Пользователь
 
Регистрация: 30.07.2009
Возраст: 52
Город: Красногорск
Регион: 50, 90, 150
Сообщений: 60
ALABAMA is on a distinguished road
По умолчанию

Есть ещё одна мысль по поводу подключения крена и драйвера.
Дабы исключить броски тока и напруги в питании этих приборов. Подвести к ним питание через диоды соответ-но с двух точек. 1я это источник питания, 2я выход БП 12 в ,т.к. там более менее постоянная составляющая. Соответ-но в питании приборов не будет просадки.
P.S.
Впредыдущем посте писал про резики в драйвере. Так вот они там точно не нать т.к. каналом упр. два полевика.Один его откр. (лавинно), другой закр то же быстро. Поэтому не стоит им мешать, когда питание и без того маловатое(драйвер и ключи работают в половину расчётного (по мануалу) напряжения и ограничивать ток открытия тем самым затягивая фронт не стоит. Чем быстрее вся эта кухня будет работать, тем мень нагрев кастрюл и сковородок. А вот керамику от всяких там дребезгов по питанию по ближе к ногам поставить не плохо, а то помех и без того хватает.
ALABAMA вне форума   Ответить с цитированием
Старый 28.09.2009, 17:41   #670
gorrec41
Пользователь
 
Аватар для gorrec41
 
Регистрация: 20.09.2009
Город: киров
Регион: 43
Машина: vw jetta
Сообщений: 28
gorrec41 is on a distinguished road
По умолчанию

тупой вопрос можно что такое ООР ,это случаем не 6 нога ir 4426

Последний раз редактировалось gorrec41; 28.09.2009 в 19:03.
gorrec41 вне форума   Ответить с цитированием
Ответ


Здесь присутствуют: 1 (пользователей: 0 , гостей: 1)
 

Ваши права в разделе
Вы не можете создавать новые темы
Вы не можете отвечать в темах
Вы не можете прикреплять вложения
Вы не можете редактировать свои сообщения

BB коды Вкл.
Смайлы Вкл.
[IMG] код Вкл.
HTML код Выкл.



Часовой пояс GMT +4, время: 06:35.


Работает на vBulletin® версия 3.8.4.
Copyright ©2000 - 2026, Jelsoft Enterprises Ltd.
Перевод: zCarot