PCCar.ru - Ваш автомобильный компьютер

Вернуться   PCCar.ru - Ваш автомобильный компьютер > MP3Car ТехИнфа > Общение с машиной

Ответ
 
Опции темы Поиск в этой теме
Старый 07.09.2009, 08:12   #321
Valdimar06
Новый Пользователь
 
Регистрация: 10.05.2008
Возраст: 41
Город: Тюмень
Регион: 72
Машина: Toyota Crown 2004г.
Сообщений: 16
Valdimar06 is on a distinguished road
По умолчанию

podorvanov Спасибо.
У меня есть программатор. Я так понимаю эту прошивку можно будет залить через него? Или толко через LPT. Программатор атмеги шъет.
Valdimar06 вне форума   Ответить с цитированием
Старый 07.09.2009, 14:02   #322
Nik0lay
Пользователь
 
Регистрация: 30.08.2009
Город: Е-бург
Регион: 66, 96
Машина: 2001 Toyota Caldina
Сообщений: 53
Nik0lay is on a distinguished road
По умолчанию

Конечно если есть программатор то удобнее им.
Nik0lay вне форума   Ответить с цитированием
Старый 07.09.2009, 14:05   #323
solnzevo
Новый Пользователь
 
Регистрация: 14.03.2009
Возраст: 46
Регион: 55
Машина: celica zzt 231 gt-s
Сообщений: 17
solnzevo is on a distinguished road
По умолчанию

ребят кто знает,можно ли заменить atmega162 на at89c52-24pc?
solnzevo вне форума   Ответить с цитированием
Старый 07.09.2009, 16:17   #324
WatsonV
Новый Пользователь
 
Регистрация: 21.07.2009
Возраст: 50
Регион: 77, 97, 99, 177
Машина: TLC95
Сообщений: 20
WatsonV is on a distinguished road
По умолчанию

Напрямую нельзя, придется переделывать исходники
WatsonV вне форума   Ответить с цитированием
Старый 07.09.2009, 16:22   #325
solnzevo
Новый Пользователь
 
Регистрация: 14.03.2009
Возраст: 46
Регион: 55
Машина: celica zzt 231 gt-s
Сообщений: 17
solnzevo is on a distinguished road
По умолчанию

жаль не могу у себя в городе найти 162 есть только at89c52 а переделать сложно, блин плату еже вытравил и почти собрал
solnzevo вне форума   Ответить с цитированием
Старый 07.09.2009, 18:26   #326
WatsonV
Новый Пользователь
 
Регистрация: 21.07.2009
Возраст: 50
Регион: 77, 97, 99, 177
Машина: TLC95
Сообщений: 20
WatsonV is on a distinguished road
По умолчанию

Переделать мож и не сложно, но явно гемор.
WatsonV вне форума   Ответить с цитированием
Старый 08.09.2009, 13:57   #327
karas1
Новый Пользователь
 
Регистрация: 08.09.2009
Возраст: 44
Город: Нижневартовск
Регион: 86
Машина: Toyota Allion-2004, Nissan Serena-2003
Сообщений: 1
karas1 is on a distinguished road
По умолчанию

А кто нибудь пробовал такую связку? - TOYOTA TECHSTREAM 4.10.045 и ELM327.
karas1 вне форума   Ответить с цитированием
Старый 08.09.2009, 17:26   #328
andrey3824
Новый Пользователь
 
Регистрация: 30.08.2009
Возраст: 48
Город: Ангарск
Регион: 38
Сообщений: 26
andrey3824 is on a distinguished road
По умолчанию

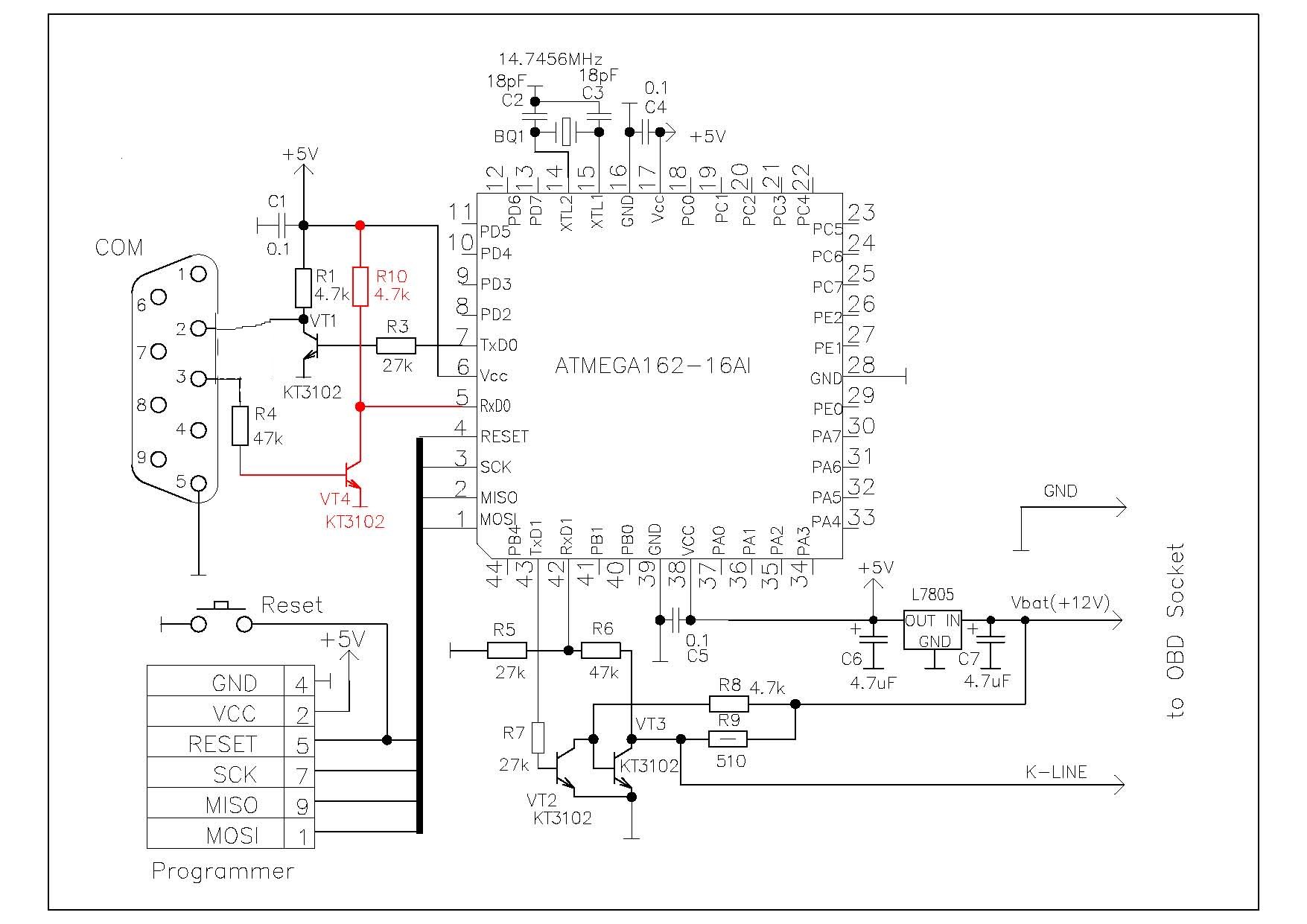
Нашел у себя плату от какой-то сигналки с установленной ATMEGA16-16AI. Может кто-нибудь знает можно ли её использовать вместо ATMEGA162-16AI. У них некоторая разница в цоколёвке и у ATMEGA162 есть выводы PE0-PE2, а уATMEGA16 их нет. Попробую прошить её и собрать схему
PS. В схеме адаптера от el66, если не ошибаюсь, выводы 2 и 3 на COM нужно поменять местами, т.к. 2-вход, а 3- выход
Миниатюры
Нажмите на изображение для увеличения
Название: ELM адаптер.jpg
Просмотров: 1130
Размер:	217.2 Кб
ID:	12554  
andrey3824 вне форума   Ответить с цитированием
Старый 08.09.2009, 17:43   #329
WatsonV
Новый Пользователь
 
Регистрация: 21.07.2009
Возраст: 50
Регион: 77, 97, 99, 177
Машина: TLC95
Сообщений: 20
WatsonV is on a distinguished road
По умолчанию

Если COM это разъем компа, то не ошибаешься.
По поводу отличия микросхем: 162 более богаче по переферии, а остальное у них похоже одинаково. El66 использовал нулевой последовательный канал 162, он же есть и на 16. Должно работать, но может потребоваться перекомпилить исходник под 16 (может быть трабл при распределении памяти).
WatsonV вне форума   Ответить с цитированием
Старый 08.09.2009, 18:56   #330
Nik0lay
Пользователь
 
Регистрация: 30.08.2009
Город: Е-бург
Регион: 66, 96
Машина: 2001 Toyota Caldina
Сообщений: 53
Nik0lay is on a distinguished road
По умолчанию

Нашел кто у нас в россии выпускает коннектор OBD II - http://www.orionspb.ru/main/pro/nvilki/
Nik0lay вне форума   Ответить с цитированием
Ответ

Метки
obd ii, toyota


Здесь присутствуют: 1 (пользователей: 0 , гостей: 1)
 

Ваши права в разделе
Вы не можете создавать новые темы
Вы не можете отвечать в темах
Вы не можете прикреплять вложения
Вы не можете редактировать свои сообщения

BB коды Вкл.
Смайлы Вкл.
[IMG] код Вкл.
HTML код Выкл.



Часовой пояс GMT +4, время: 19:22.


Работает на vBulletin® версия 3.8.4.
Copyright ©2000 - 2025, Jelsoft Enterprises Ltd.
Перевод: zCarot