PCCar.ru - Ваш автомобильный компьютер

Вернуться   PCCar.ru - Ваш автомобильный компьютер > MP3Car ТехИнфа > Блоки питания > Разное

Ответ
 
Опции темы Поиск в этой теме
Старый 06.08.2009, 14:44   #91
dimm5
Пользователь
 
Аватар для dimm5
 
Регистрация: 03.06.2009
Возраст: 47
Город: Владимир
Регион: 33
Машина: 1994\Ford\Mondeo
Сообщений: 36
dimm5 is on a distinguished road
По умолчанию

Здраствуйте. Подскажите, пожалуйста, подойдёт ли данная микросхема LM350A:
Описание
Регулируемый прецизионный стабилизатор Прецизионный стабилизатор с гарантируемым максимальным допустимым отклонением выходного напряжения. 1 %, используя 1 %-резистор для установки. Дифф. напряжение входа/выхода: 3 − 35 В
Выходной ток: 3 A макс.
Линейность регулирования: 0.01 %/D макс.
Регулирование нагрузки: 0.3 % макс.
Опорное напряжение: 1.25 В ±1 %
Температурный диапазон: от −40 до +125 °C



для питания EEE 1000H в авто, если на зарядном устройстве от сети написано: 12 V, 3A.
И если можно, номиналы резисторов для получения необходимого напряжения.
Спасибо.

Последний раз редактировалось dimm5; 07.08.2009 в 08:53.
dimm5 вне форума   Ответить с цитированием
Старый 07.08.2009, 00:07   #92
Dolphins Cry
Новый Пользователь
 
Регистрация: 27.07.2009
Город: Odessa
Регион: Украина
Машина: Sonata 2009
Сообщений: 5
Dolphins Cry is on a distinguished road
По умолчанию

Цитата:
Сообщение от Dolphins Cry Посмотреть сообщение
О дросселях и принципах их работы читал: что-то понял, а что-то нет. В данном контексте меня интересует: если для преобразователя требуется 22мкГн, а я сделаю бОльшее количество витков и тем самым увеличу индуктивность дросселя, например, до 50мкГн - то преобразователь будет работать должным образом, но его КПД снизится?
Вопрос отпадает: в статье "Трансформаторы и дроссели для импульсных источников питания" с ferrite.com.ua на первой же странице указано, что для повышающих ИИП индуктивность катушки должна быть соблюдена точно. А вот для понижающих преобразователей можно уже играться.

Вообще, рекомендую почитать даную статью - многие моменты по катушкам достаточно ясно изложены (даже я понял)
Dolphins Cry вне форума   Ответить с цитированием
Старый 07.08.2009, 09:37   #93
AlexNemo
Пользователь
 
Регистрация: 06.05.2009
Возраст: 56
Город: Харьков
Регион: Украина
Машина: Subaru Forester MY09
Сообщений: 23
AlexNemo is on a distinguished road
По умолчанию

Цитата:
Сообщение от Dolphins Cry Посмотреть сообщение
Вопрос отпадает: в статье "Трансформаторы и дроссели для импульсных источников питания" с ferrite.com.ua на первой же странице указано, что для повышающих ИИП индуктивность катушки должна быть соблюдена точно. А вот для понижающих преобразователей можно уже играться.
Немножко не так- требования к точной инд. дроселя и в boost-е и в buck-e одинаковые. Просто boost-ы как правило работают в режиме разрывных токов, а buck-и в режиме неразрывных токов. Потому я и писал что 26 материал плохо подходит для boost-а т.к. низкочастотен и предполагает работу с небольшим размахом пульсаций тока в дроселе т.е. он оптимален для buck-а в режиме неразрывных токов.. А кашу маслом испоганить можно и там и там. Кстати при правильном расчете и выборе материала дроселя мест для игр не остается - все работает на ура
Цитата:
Сообщение от Dolphins Cry Посмотреть сообщение
Вообще, рекомендую почитать даную статью - многие моменты по катушкам достаточно ясно изложены (даже я понял)
Хм... Марти Браун Источники питания. Расчет и конструирование - станет еще понятней

2 dimm5 Во первых не подойдет, а во вторых формула для расчета резисторов приведена прямо на приведенном Вами рис. где Vref = Опорное напряжение: 1.25 В ±1 %. Или посчитайте через закон Ома U=I*R I-выбираете в 2-5 мА U= 12в тогда R2=(U-Vref)/(I+Iadj) R1=Vref/I

Последний раз редактировалось AlexNemo; 07.08.2009 в 10:17.
AlexNemo вне форума   Ответить с цитированием
Старый 07.08.2009, 11:35   #94
dimm5
Пользователь
 
Аватар для dimm5
 
Регистрация: 03.06.2009
Возраст: 47
Город: Владимир
Регион: 33
Машина: 1994\Ford\Mondeo
Сообщений: 36
dimm5 is on a distinguished road
По умолчанию

Цитата:
Сообщение от AlexNemo Посмотреть сообщение
2 dimm5 Во первых не подойдет, а во вторых формула для расчета резисторов приведена прямо на приведенном Вами рис. где Vref = Опорное напряжение: 1.25 В ±1 %. Или посчитайте через закон Ома U=I*R I-выбираете в 2-5 мА U= 12в тогда R2=(U-Vref)/(I+Iadj) R1=Vref/I
А почему не подойдёт?
Правильно ли я посчитал что: R1=25 Om, a R2=215 Om?
dimm5 вне форума   Ответить с цитированием
Старый 07.08.2009, 13:41   #95
AlexNemo
Пользователь
 
Регистрация: 06.05.2009
Возраст: 56
Город: Харьков
Регион: Украина
Машина: Subaru Forester MY09
Сообщений: 23
AlexNemo is on a distinguished road
По умолчанию

Потому что
1.
Цитата:
Сообщение от dimm5 Посмотреть сообщение
Дифф. напряжение входа/выхода: 3 − 35 В
Т.е. разница между входом и выходом должна составлять мин. 3В, судя по номограмме "Dropout Voltage" на стр.3 ДШ хотя бы 2.5В. получается что для 12В вых вход должен быть 15В, по нормальному 17В т.к. именно для разницы в 5В они нормируют хар-ки, а в машине он болтается между 14.5В и 11.5В в основном 12-13В и сколько будет на выходе при таком входе ХЕЗ....
2.
Цитата:
Сообщение от dimm5 Посмотреть сообщение
Выходной ток: 3 A макс.
Только при этом забыли добавить что такой ток гарантирован при макс. дифф. напряжении входа/выхода до 5В см. "Current Limit" на стр.3 ДШ и температура при этом будет 125 гр.С с охлаждением т.к. будет выделяться мощность в 15Вт, а рассеять такую мощность с одного корпуса Т0-220 гм.... проблематично.
Цитата:
Сообщение от dimm5 Посмотреть сообщение
Правильно ли я посчитал что: R1=25 Om, a R2=215 Om?
Не правильно, напомню - мили = 1/1000 а кило = 1*1000 итого пусть I=5mA R1=Vref/I=1,25/5mA=0,25kOm=250 ом, а R2.....

Последний раз редактировалось AlexNemo; 07.08.2009 в 14:30.
AlexNemo вне форума   Ответить с цитированием
Старый 08.08.2009, 10:18   #96
dimm5
Пользователь
 
Аватар для dimm5
 
Регистрация: 03.06.2009
Возраст: 47
Город: Владимир
Регион: 33
Машина: 1994\Ford\Mondeo
Сообщений: 36
dimm5 is on a distinguished road
По умолчанию

Спасибо за объяснение, уважаемый AlexNemo.
Тогда может просто поставить стабилитрон?
dimm5 вне форума   Ответить с цитированием
Старый 08.08.2009, 10:59   #97
Dolphins Cry
Новый Пользователь
 
Регистрация: 27.07.2009
Город: Odessa
Регион: Украина
Машина: Sonata 2009
Сообщений: 5
Dolphins Cry is on a distinguished road
По умолчанию

AlexNemo, подскажите, пожалуйста, еще по 1 моменту: из того же компьютерного БП вытащил несколько катушек с цилиндрицески сердечниками черного цвета диаметром 6мм и высотой 15 и 30мм. Возможно, Вы знаете, что это за материал и подойдет ли один из этих сердечников для моих целей?
Dolphins Cry вне форума   Ответить с цитированием
Старый 09.08.2009, 11:01   #98
AlexNemo
Пользователь
 
Регистрация: 06.05.2009
Возраст: 56
Город: Харьков
Регион: Украина
Машина: Subaru Forester MY09
Сообщений: 23
AlexNemo is on a distinguished road
По умолчанию

Цитата:
Сообщение от dimm5 Посмотреть сообщение
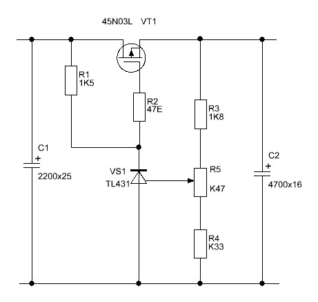
Тогда может просто поставить стабилитрон?
Если так хочется поставить линейный стабилизатор, то- ищите "Low dropout (LDO)" регуляторы или сваяйте что-нибудь типа такого:
Миниатюры
Нажмите на изображение для увеличения
Название: LDO на 12В.JPG
Просмотров: 12751
Размер:	20.4 Кб
ID:	12162  
AlexNemo вне форума   Ответить с цитированием
Старый 09.08.2009, 11:10   #99
AlexNemo
Пользователь
 
Регистрация: 06.05.2009
Возраст: 56
Город: Харьков
Регион: Украина
Машина: Subaru Forester MY09
Сообщений: 23
AlexNemo is on a distinguished road
По умолчанию

Цитата:
Сообщение от Dolphins Cry Посмотреть сообщение
AlexNemo, подскажите, пожалуйста, еще по 1 моменту: из того же компьютерного БП вытащил несколько катушек с цилиндрицески сердечниками черного цвета диаметром 6мм и высотой 15 и 30мм. Возможно, Вы знаете, что это за материал и подойдет ли один из этих сердечников для моих целей?
Не знаю.... может да, может нет. А чем KS-065060A или KS-065125A на http://kosmodrom.com.ua/table.php?name=FERRITE&page=1 не устраивают?
AlexNemo вне форума   Ответить с цитированием
Старый 13.09.2009, 15:11   #100
Umberto
Новый Пользователь
 
Регистрация: 13.09.2009
Возраст: 53
Регион: 74
Машина: Mazda
Сообщений: 2
Umberto is on a distinguished road
По умолчанию

Привет!
Тоже загорелся идеей преобразователя! Вношу лепту по схемам. Типовая. http://radio-hobby.org/modules/news/...hp?storyid=465. Часть текста на аглицком, думаю разберемся!
По ходу вопрос: в статье упоминается феррит N67. я нашел в магазине N27 и N87. Чем отличаются и можно ли заменить этими?! Или взять N67, но размер ETD34 вместо указанного ETD29

С уважением!
Umberto вне форума   Ответить с цитированием
Ответ


Здесь присутствуют: 1 (пользователей: 0 , гостей: 1)
 

Ваши права в разделе
Вы не можете создавать новые темы
Вы не можете отвечать в темах
Вы не можете прикреплять вложения
Вы не можете редактировать свои сообщения

BB коды Вкл.
Смайлы Вкл.
[IMG] код Вкл.
HTML код Выкл.



Часовой пояс GMT +4, время: 17:37.


Работает на vBulletin® версия 3.8.4.
Copyright ©2000 - 2026, Jelsoft Enterprises Ltd.
Перевод: zCarot