PCCar.ru - Ваш автомобильный компьютер

Вернуться   PCCar.ru - Ваш автомобильный компьютер > MP3Car ТехИнфа > Мониторы > Матрицы для CarPC > Подсветка матриц

Ответ
 
Опции темы Поиск в этой теме
Старый 02.06.2009, 10:03   #111
cool-64
Гуру
 
Аватар для cool-64
 
Регистрация: 28.03.2007
Возраст: 61
Город: Москва
Регион: 77, 97, 99, 177
Сообщений: 630
cool-64 has a spectacular aura aboutcool-64 has a spectacular aura about
По умолчанию

я это показывал год назад кому то на даче...........тока не помню))))))))))до сих пор сей инвертор лежит с припаяным резюком)))))))))))
__________________

cool-64 вне форума   Ответить с цитированием
Старый 02.06.2009, 19:56   #112
Falc
Пользователь
 
Регистрация: 14.11.2008
Город: Донецк
Регион: Украина
Машина: 2003\Audi\A6 - M3A78-EM/AMD Athlon 64 X2 Dual/1GB/Samsung 2,5" 250GB
Сообщений: 31
Falc is on a distinguished road
По умолчанию

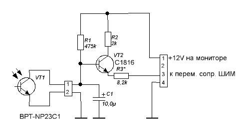
Ну что мужики, ловите суперсложную схему!
Транзистор VT2, был выпаян первый попавшийся (с подходящей проводимостью) из сломаного БП. Чувствительности VT1 хватает за глаза, так что ставьте любой VT2, а вместо R3 временно подключите переменник для подбора остаточной яркости. При настройке придется конкретно тушить свет, реагирует на любой малый источник или заклеевать транзистор черной изолентой. Чувствительность, как и говорилось ранее регулируется потенциометром на плате инвертора.
Миниатюры
Нажмите на изображение для увеличения
Название: Фото датчик.JPG
Просмотров: 1920
Размер:	17.8 Кб
ID:	11417  
Изображения
 
Вложения
Тип файла: rar Фото датчик.rar (5.2 Кб, 655 просмотров)
Falc вне форума   Ответить с цитированием
Старый 06.06.2009, 07:23   #113
Redbiz
Старший Пользователь
 
Аватар для Redbiz
 
Регистрация: 03.06.2009
Возраст: 48
Город: MO
Регион: 50, 90, 150
Машина: 1997 VAZ 21083
Сообщений: 219
Redbiz has a spectacular aura aboutRedbiz has a spectacular aura about
По умолчанию

А с инвертором на базе контроллера BIT 3105 кто-нибудь уже замутил регулировку яркости? Выяснили, что в итоге подавать на ножку 17 (DIMDC), постоянку или "ramp wave"?
Redbiz вне форума   Ответить с цитированием
Старый 06.06.2009, 13:04   #114
Dmitry02
Старший Пользователь
 
Регистрация: 16.11.2005
Город: Москва
Регион: 77, 97, 99, 177
Машина: Cadillac BLS
Сообщений: 533
Dmitry02 will become famous soon enough
По умолчанию

На ножку DIMDC можно подавать как постоянное напряжение так и ШИМ. параметры ШИМа подбираете измеряя напряжение на выходе генератора, чтобы уложиться в интервал 0.2В-2В
Dmitry02 вне форума   Ответить с цитированием
Старый 08.06.2009, 00:22   #115
Redbiz
Старший Пользователь
 
Аватар для Redbiz
 
Регистрация: 03.06.2009
Возраст: 48
Город: MO
Регион: 50, 90, 150
Машина: 1997 VAZ 21083
Сообщений: 219
Redbiz has a spectacular aura aboutRedbiz has a spectacular aura about
По умолчанию

Попробовал подать 1.5V на эту ножку (от батарейки). Ни какой реакции. Хотел проверить, задействована ли вообще как-то это нога,но сложно определить, куда она подключена, и подключена ли вообще, т.к. если к ней и есть дорожка, то тогда она уходит под микруху. Померял на ней напряжение. Китайский мультиметр стал дурить. Показывает сперва одно, потом другое... если мерить постоянное напряжение, то оно плавает. То 3,5в-3,3в... то 1,7в-2,3в. Если мерить переменное, то более-менее стабильно показывает 6,5в. Т.к. осцилографа у меня нет, то более обширной информации, к сожалению, получить и дать не могу... рёв в три ручья
PS: Поднимать ножку или сдувать микруху стрёмно...
Кстати, вот такой у меня инвертор:
Redbiz вне форума   Ответить с цитированием
Старый 10.06.2009, 16:20   #116
JokerJek
Пользователь
 
Регистрация: 15.03.2007
Возраст: 44
Город: Москва
Регион: 77, 97, 99, 177
Сообщений: 32
JokerJek is on a distinguished road
По умолчанию

Вопрос чайника.
Планирую купить 10,4 матрицу. Как я понял, на неё надо ставить контроллер VGA. Может подскажите, по каким параметрам лучше выбирать контроллер, что он должен уметь, что бы можно было регулировать яркость подсветки?
С монитором ещё не определился, если чего посоветуете, буду оч.благодарен! Присматриваюсь к G104SN03 V1, а больше нравится AA104XA02 там 1024х768

Последний раз редактировалось JokerJek; 10.06.2009 в 18:12.
JokerJek вне форума   Ответить с цитированием
Старый 11.06.2009, 00:33   #117
maksim
Старший Пользователь
 
Аватар для maksim
 
Регистрация: 07.09.2008
Возраст: 42
Город: Уфа
Регион: 02
Машина: Skoda Superb White 2013
Сообщений: 351
maksim will become famous soon enoughmaksim will become famous soon enough
По умолчанию

cool64 продает офигенные моники, готовые с контроллерами. Цена приемлимая, И яркость у них можно сделать регулируемой резистором. Свяжись с ним!
maksim вне форума   Ответить с цитированием
Старый 17.06.2009, 13:08   #118
maksim
Старший Пользователь
 
Аватар для maksim
 
Регистрация: 07.09.2008
Возраст: 42
Город: Уфа
Регион: 02
Машина: Skoda Superb White 2013
Сообщений: 351
maksim will become famous soon enoughmaksim will become famous soon enough
По умолчанию

кстати, уважаемый Вадим, дайте мне ответ как в мониторе купленом у вас
грамотно реализовать схему управления ламп подстветки матрицы.
Я с надеждой жду !
maksim вне форума   Ответить с цитированием
Старый 29.07.2009, 02:26   #119
St@rz
Модератор
 
Аватар для St@rz
 
Регистрация: 27.05.2008
Возраст: 51
Город: Пермь
Регион: 59
Машина: INDESIT/2007
Сообщений: 1,330
St@rz is a splendid one to beholdSt@rz is a splendid one to beholdSt@rz is a splendid one to beholdSt@rz is a splendid one to beholdSt@rz is a splendid one to beholdSt@rz is a splendid one to beholdSt@rz is a splendid one to behold
По умолчанию

Проблему яркости монитора ночью в Centrafuse можно решить с помощью этого плагина.
Другие могут распаковать ярлык из архива и назначить на него кнопку. Сам файл scrnsave.scr лежит в папке C:\WINDOWS\system32. Он запускает экранную заставку "Черный лист".
Вложения
Тип файла: rar scrnsave.rar (3.9 Кб, 625 просмотров)

Последний раз редактировалось St@rz; 29.07.2009 в 03:22.
St@rz вне форума   Ответить с цитированием
Старый 24.09.2009, 12:36   #120
user7843188
Пользователь
 
Регистрация: 10.07.2008
Регион: 77, 97, 99, 177
Машина: УАЗ Патриот 2008, Мерседес Вито 112 CDI
Сообщений: 40
user7843188 is on a distinguished road
По умолчанию

попробую разбудить тему!

имеем монитор Liliput FA1042-NP/C/T. Как и всех не устраивает избыточная яркость в ночном режиме. Вскрытие показало что лампой рулит банальная TL5001 с упрощенной обвязкой:



вкраце схема цепей 3 и 4 ноги TL5001 такая:



справа родная схема, слева мои попытки экспериментов. Как видим никаких внешних возможностей для программной регулировки штатно не предусмотрено. Хотя на плате есть некоторые нераспаянные посадочные места в части вторичной обмотки транса. Но думаю что к делу это не относится.

для сравнения привожу пример схемы взятый с какого ремонтного сайта



Тут явно предусмотрен вход плавной коррекции ШИМ.

Изучение даташита однозначно указывает что скважность регулируется напругой на 4 ноге от 0 (максимальная яркость) до 5 В (минимальная яркость). Напрямую к 4 ноге подцепиться сложно, поэтому я подключался к катоду диода в точке сглаживающей RC цепи.
При попытке тупо закоротить эту точку на землю вместо максимальной яркости происходит срыв генерации и лампа гаснет. Лечится передёргиваем питания монитора. Возможно в этом случае напруга на лампе слишком большая и срабатывает защита.
При попытке через переменник 100К эту точку подтягивать на +12В тоже мгновенно приводят к срыву генерации. Резистора бОльшего номинала под рукой не оказалось, но мне кажется что любое прямое "цеплЯние" на +12В гасит генерацию.
Некоторый успех принес последний эксперимент, когда переменником 100К регулировал вольтодобавку этой точки от 0 до +12В через ограничивающий резистор 10К. Но пределы регулировки получаются незначительны. Минимально достижимая яркость получается при +5В на средней ноге переменника и все равно она избыточна. Даже при одновременном занижении яркости этим способом и из меню монитора все равно светит сильно (пробовал дома в тёмной комнате). При понижении до +4В яркость увеличивается до типовой, далее от +4В до +1,5В яркость не меняется, еще ниже происходит срыв генерации. Таким образом в приведенной схеме можно понизить яркость монитора подачей примерно +5В в указанную точку. К сожалению описанный ранее в данной ветке способ подачи +12 через транзистор, управляемый фотодиодом неприменим, так как при повышении более +5В в точке регулировки также происходит срыв генерации, но самовосстанавливающийся при снятии лишней напруги.
Вот собственно и все мои вчерашние изыскания. Пока что капитально вывел с платы эту точку и буду вручную через микротумблер добавлять +5В. Возможно что на переднюю панель выведу движковый микро-переменник для плавной регулировки яркости.
__________________
Мой второй проект CarPC (УАЗ Патрит 2008, SL PSU 5.45, Liliput FA1042-NP, ASUS P5Q-VM, Core2Duo E7300, 4 Gb RAM, 3 HDDx320 Gb, AVerTV Hybrid Speedy PCI-E, VIP Hi-Live I-4, BU-353 USB, A4-Tech GKS-670MD, Helix DB FIVE, Yota, Centrafuse, LeoCAR, OziExplorer и прочая фигня)
user7843188 вне форума   Ответить с цитированием
Ответ


Здесь присутствуют: 1 (пользователей: 0 , гостей: 1)
 

Ваши права в разделе
Вы не можете создавать новые темы
Вы не можете отвечать в темах
Вы не можете прикреплять вложения
Вы не можете редактировать свои сообщения

BB коды Вкл.
Смайлы Вкл.
[IMG] код Вкл.
HTML код Выкл.



Часовой пояс GMT +4, время: 15:01.


Работает на vBulletin® версия 3.8.4.
Copyright ©2000 - 2026, Jelsoft Enterprises Ltd.
Перевод: zCarot