PCCar.ru - Ваш автомобильный компьютер

Вернуться   PCCar.ru - Ваш автомобильный компьютер > MP3Car ТехИнфа > Общение с машиной

Ответ
 
Опции темы Поиск в этой теме
Старый 28.09.2009, 09:39   #481
vadiks
Новый Пользователь
 
Регистрация: 07.09.2009
Возраст: 52
Город: Красноярск
Регион: 24
Машина: 2001\Toyota\Ipsum
Сообщений: 6
vadiks is on a distinguished road
По умолчанию

2 ell66, судя по документации на ATMEGA162 (стр. 50), BODLEVEL нужно ставить = 100. Кстати такой BODLEVEL идет с завода. Комбинация 011 только для низковольтной ATMEGA162V.
Предлагаю тебе продолжить пополнять список команд ELM своего адаптера, что бы он работал с другими программами для ELM, например PCMScan.

И теперь по софту. Может кто знает какой программкой я могу посмотреть пропуски зажигания, время открытия форсунок? В ScanMaster ELM я не нашел.
vadiks вне форума   Ответить с цитированием
Старый 28.09.2009, 12:27   #482
MiD_E34
Бывалый писикарщик
 
Аватар для MiD_E34
 
Регистрация: 06.09.2007
Город: Питер
Регион: 78, 98
Машина: Тойота РАВ4, ХА50, 2021.
Сообщений: 3,085
MiD_E34 is a splendid one to beholdMiD_E34 is a splendid one to beholdMiD_E34 is a splendid one to beholdMiD_E34 is a splendid one to beholdMiD_E34 is a splendid one to beholdMiD_E34 is a splendid one to behold
По умолчанию

2ell66: Буфферизируются ли как-нибудь поток данных при чтении? Покатался немного с адаптером - иногда такой впечатление, что не успевает все читать
__________________
Андроид ГУ.
Проект2:http://www.pccar.ru/showthread.php?t=17597
MiD_E34 вне форума   Ответить с цитированием
Старый 28.09.2009, 12:30   #483
MiD_E34
Бывалый писикарщик
 
Аватар для MiD_E34
 
Регистрация: 06.09.2007
Город: Питер
Регион: 78, 98
Машина: Тойота РАВ4, ХА50, 2021.
Сообщений: 3,085
MiD_E34 is a splendid one to beholdMiD_E34 is a splendid one to beholdMiD_E34 is a splendid one to beholdMiD_E34 is a splendid one to beholdMiD_E34 is a splendid one to beholdMiD_E34 is a splendid one to behold
По умолчанию

Цитата:
Сообщение от vadiks Посмотреть сообщение
2 ell66, судя по документации на ATMEGA162 (стр. 50), BODLEVEL нужно ставить = 100. Кстати такой BODLEVEL идет с завода. Комбинация 011 только для низковольтной ATMEGA162V.
100 - этож и есть то, что прописал ell66 - галка=0:
BOD2=1, BOD1=0, BOD0=0
см.отмеч.красным
Миниатюры
Нажмите на изображение для увеличения
Название: cbit2.JPG
Просмотров: 1813
Размер:	35.6 Кб
ID:	13118  
__________________
Андроид ГУ.
Проект2:http://www.pccar.ru/showthread.php?t=17597
MiD_E34 вне форума   Ответить с цитированием
Старый 28.09.2009, 13:20   #484
vadiks
Новый Пользователь
 
Регистрация: 07.09.2009
Возраст: 52
Город: Красноярск
Регион: 24
Машина: 2001\Toyota\Ipsum
Сообщений: 6
vadiks is on a distinguished road
По умолчанию

Цитата:
Сообщение от MiD_E34 Посмотреть сообщение
100 - этож и есть то, что прописал ell66 - галка=0:
BOD2=1, BOD1=0, BOD0=0
см.отмеч.красным
Ссори... туплю с утра понедельника...
vadiks вне форума   Ответить с цитированием
Старый 28.09.2009, 13:22   #485
Mr.GooD
Новый Пользователь
 
Регистрация: 21.07.2009
Возраст: 44
Регион: 54
Сообщений: 4
Mr.GooD is on a distinguished road
По умолчанию

Цитата:
Сообщение от podorvanov Посмотреть сообщение
адаптер простой) спасибо el66, Nik0lay, Mid_E34 ) если пролистаешь парой страниц выше то найдешь архив сборка Mid_E34, я сейчас в своем сообщении его продублирую) в нем схема, печатная плата, прошивка и т.д. если сам плохо разбираешься в паяние, принеси схему в любой магазин в городе где торгуют радиодеталями) и покажи продавцу, думаю он подскажет где кто и как сможет ее собрать) а ты у него и детальки прикупишь) себестоимость врятли вылезет из 500р)+работа если не сам будешь. Удачи в подключении)
Спасибо за объяснение, собрать, собиру наверное, вопрос ещё, как прошивку залить в него?
Mr.GooD вне форума   Ответить с цитированием
Старый 28.09.2009, 14:56   #486
MiD_E34
Бывалый писикарщик
 
Аватар для MiD_E34
 
Регистрация: 06.09.2007
Город: Питер
Регион: 78, 98
Машина: Тойота РАВ4, ХА50, 2021.
Сообщений: 3,085
MiD_E34 is a splendid one to beholdMiD_E34 is a splendid one to beholdMiD_E34 is a splendid one to beholdMiD_E34 is a splendid one to beholdMiD_E34 is a splendid one to beholdMiD_E34 is a splendid one to behold
По умолчанию

Цитата:
Сообщение от Mr.GooD Посмотреть сообщение
Спасибо за объяснение, собрать, собиру наверное, вопрос ещё, как прошивку залить в него?
Этот контролер поддерживает внутрисхемное программирование.
Если ты с "нуля", то поищи в инете "Краткий курс":
http://www.123avr.com/
Можешь собрать программатор типа "5-ть проводков", но лучше не менее простой, но с буфером - все это там есть
__________________
Андроид ГУ.
Проект2:http://www.pccar.ru/showthread.php?t=17597
MiD_E34 вне форума   Ответить с цитированием
Старый 28.09.2009, 20:19   #487
podorvanov
Пользователь
 
Аватар для podorvanov
 
Регистрация: 09.12.2007
Возраст: 37
Город: Барнаул
Регион: 22
Машина: Toyota Corolla Luxel E122 Правый руль
Сообщений: 35
podorvanov is on a distinguished road
По умолчанию

несколькосообщений выше я выкладывал схему программатора) на ЛТП порту)
podorvanov вне форума   Ответить с цитированием
Старый 28.09.2009, 23:58   #488
el66
Пользователь
 
Регистрация: 27.07.2009
Регион: 66, 96
Машина: 2005 Toyota Allion
Сообщений: 96
el66 is on a distinguished road
По умолчанию

Цитата:
Сообщение от MiD_E34 Посмотреть сообщение
2ell66: Буфферизируются ли как-нибудь поток данных при чтении? Покатался немного с адаптером - иногда такой впечатление, что не успевает все читать
С какой программой катался?
Попробую неможко пояснить по работе адаптера.
Адаптер представляет собой простой транслятор команд, поступающих с COM порта в данные для К-линии. Команда СОМ порта -это строка ASCII символов, заканчивающаяся символом (CR).
Обработка строки в адаптере начинается после приема (CR). Под буфер строки выделено 25 байт. Программа адаптера преобразует принятую ASCII строку в последовательность HEX байтов, дополняет ее 4 служебными байтами и передает сформированный запрос в нужном формате и с необходимыми таймингами в К-линию и ожидает ответа.
Через некоторое время, ECU передает в К-линию ответ в виде HEX последовательности, длина которой определяется значением первого байта. Последовательность складывается в буфер (величина буфера 14 байт), и после приема последнего байта HEX последовательности, производится преобразование HEX->ASCII, формируется строка, добавляется (CR) и стартует передача ответа в COM.
В том случае, если управляющая программа PC, не дождаясь ответа, попытается послать новую команду, то буфер приема будет испорчен, ECU не поймет, о чем его спросили и, соответственно, не ответит.
Кроме того, необходимо учитывать, что протокол тойоты (как, впрочем, и другие протоколы) требует определенных значений как межбайтных пауз во фрейме, так и выдержки времени после окончания передачи ответа ECU и началом нового запроса. Поэтому, при увеличении количества одновременного вывода нескольких параметров, обновление каждого параметра будет замедляться.
Еще можно предположить, что управляющая программа посылает запросы с MODE, несуществующих для даноого ECU. Если в течение 0,2сек ECU не отвечает на запрос, адаптер передает в COM порт сообщение "NO DATA".
Например, типовое время ответа ECU на запрос составляет 30мс, в случае несуществующего MODE время до следующего запроса будет увеличено до 0,2с, поэтому это явление можно принять за подтормаживание.
el66 вне форума   Ответить с цитированием
Старый 29.09.2009, 11:42   #489
MiD_E34
Бывалый писикарщик
 
Аватар для MiD_E34
 
Регистрация: 06.09.2007
Город: Питер
Регион: 78, 98
Машина: Тойота РАВ4, ХА50, 2021.
Сообщений: 3,085
MiD_E34 is a splendid one to beholdMiD_E34 is a splendid one to beholdMiD_E34 is a splendid one to beholdMiD_E34 is a splendid one to beholdMiD_E34 is a splendid one to beholdMiD_E34 is a splendid one to behold
По умолчанию

Цитата:
Сообщение от el66 Посмотреть сообщение
С какой программой катался?
Попробую неможко пояснить по работе адаптера.
С центрифугой и со сканмастером. У сканмастера расходомер есть - интересно было посмотреть его работу.
Спасибо за разъяснение
__________________
Андроид ГУ.
Проект2:http://www.pccar.ru/showthread.php?t=17597
MiD_E34 вне форума   Ответить с цитированием
Старый 29.09.2009, 20:31   #490
KilleRMill
Пользователь
 
Регистрация: 26.09.2007
Возраст: 43
Город: Челябинск
Регион: 74
Машина: Toyota Fielder NZ121G '04
Сообщений: 93
KilleRMill is on a distinguished road
По умолчанию

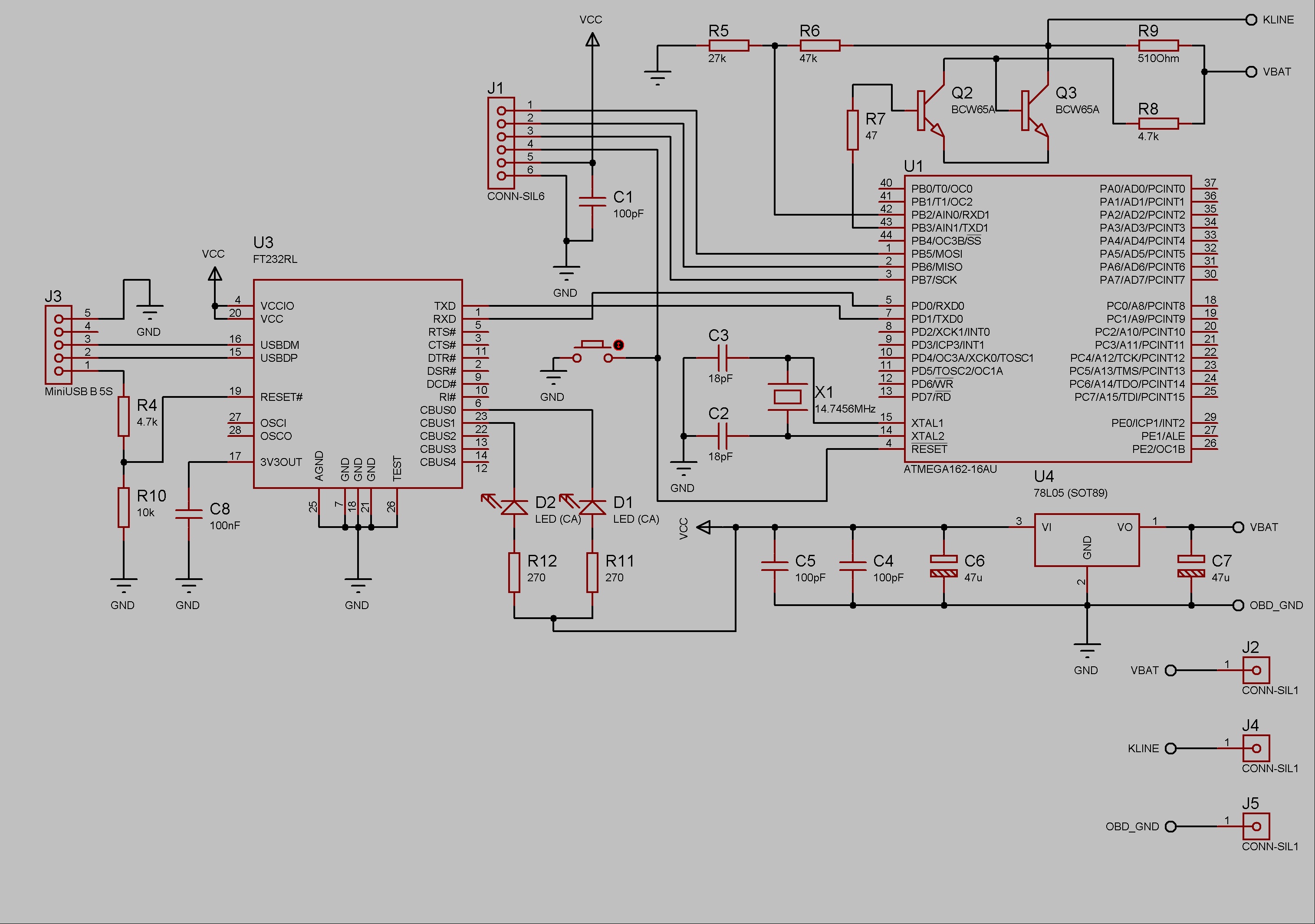
Вот схема и пробная разводка этой схемы под адаптер от ориона.
Посмотрите, может где прокосячил, завтра собираюсь все спаять.
Плата развелась односторонняя, но довольно мелкая..
Как опробую выложу разводку в нормальном виде...
Миниатюры
Нажмите на изображение для увеличения
Название: OBD2.jpg
Просмотров: 1453
Размер:	632.6 Кб
ID:	13164   Нажмите на изображение для увеличения
Название: OBD2_3D.jpg
Просмотров: 1312
Размер:	169.2 Кб
ID:	13165  
Изображения
 
KilleRMill вне форума   Ответить с цитированием
Ответ

Метки
obd ii, toyota


Здесь присутствуют: 1 (пользователей: 0 , гостей: 1)
 
Опции темы Поиск в этой теме
Поиск в этой теме:

Расширенный поиск

Ваши права в разделе
Вы не можете создавать новые темы
Вы не можете отвечать в темах
Вы не можете прикреплять вложения
Вы не можете редактировать свои сообщения

BB коды Вкл.
Смайлы Вкл.
[IMG] код Вкл.
HTML код Выкл.



Часовой пояс GMT +4, время: 06:08.


Работает на vBulletin® версия 3.8.4.
Copyright ©2000 - 2026, Jelsoft Enterprises Ltd.
Перевод: zCarot