PCCar.ru - Ваш автомобильный компьютер

Вернуться   PCCar.ru - Ваш автомобильный компьютер > Всё Остальное > Проекты > Рабочий журнал

Ответ
 
Опции темы Поиск в этой теме
Старый 30.11.2011, 01:42   #11
496385290
Пользователь
 
Аватар для 496385290
 
Регистрация: 20.06.2010
Возраст: 34
Город: Липецк
Регион: 48
Сообщений: 51
496385290 is on a distinguished road
По умолчанию

Цитата:
Сообщение от webnao Посмотреть сообщение
сдается мне это com-порт.
Нет это разъем от СОМ порта, только СОМ порт ПАПА а это МАМА, и он используется как периферийный, DRB-9FA. (датчик света, кнопки, +5, земля, кнопка включения, камера заднего вида)
496385290 вне форума   Ответить с цитированием
Старый 30.11.2011, 01:44   #12
496385290
Пользователь
 
Аватар для 496385290
 
Регистрация: 20.06.2010
Возраст: 34
Город: Липецк
Регион: 48
Сообщений: 51
496385290 is on a distinguished road
По умолчанию

Цитата:
Сообщение от admin Посмотреть сообщение
А что за VGA разьем на плате?
Это периферийный разъем, DRB-9FA
496385290 вне форума   Ответить с цитированием
Старый 04.12.2011, 15:49   #13
496385290
Пользователь
 
Аватар для 496385290
 
Регистрация: 20.06.2010
Возраст: 34
Город: Липецк
Регион: 48
Сообщений: 51
496385290 is on a distinguished road
По умолчанию Передняя панель, подсветка на ШИМ

Сегодня занялся подсветкой кнопок. НА панели заводом было установлено 2 ряда светодиодов, зеленные и красные. Пришла идея сделать из этого 3 цвета. Подключено все это будет через Arduino с функцией ШИМ + транзисторы.

Пока что идет борьба с провалом при повторе цикла, не особо силен в программировании.

Нажмите на изображение для увеличения
Название: P1110658.jpg
Просмотров: 1027
Размер:	73.0 Кб
ID:	24649
Нажмите на изображение для увеличения
Название: P1110660.jpg
Просмотров: 1034
Размер:	71.8 Кб
ID:	24650
Нажмите на изображение для увеличения
Название: P1110659.jpg
Просмотров: 999
Размер:	66.5 Кб
ID:	24651

И видюшка короткая
http://www.youtube.com/watch?v=oM-a_VAhEXk
496385290 вне форума   Ответить с цитированием
Старый 06.12.2011, 19:35   #14
alex-tex
Новый Пользователь
 
Регистрация: 20.06.2011
Возраст: 46
Город: Санкт-Петербург
Регион: 78, 98
Машина: Додж гранд караван
Сообщений: 2
alex-tex is on a distinguished road
По умолчанию

Добрый вечер. Расскажи, пожалуйста, как реализовал дистанционное подключение передней панельки магнитолы? Вижу шлейф типа IDE, он просто припаян или через разъемы подключено, где нашел?
Есть аналогичная потребность, а распаивать платы не хочется.
alex-tex вне форума   Ответить с цитированием
Старый 06.12.2011, 20:32   #15
496385290
Пользователь
 
Аватар для 496385290
 
Регистрация: 20.06.2010
Возраст: 34
Город: Липецк
Регион: 48
Сообщений: 51
496385290 is on a distinguished road
По умолчанию

Цитата:
Сообщение от alex-tex Посмотреть сообщение
Добрый вечер. Расскажи, пожалуйста, как реализовал дистанционное подключение передней панельки магнитолы? Вижу шлейф типа IDE, он просто припаян или через разъемы подключено, где нашел?
Есть аналогичная потребность, а распаивать платы не хочется.
Добрый вечер. вся панель подключается через USB (стоит контроллер Arduino) Сзади будет стоять плата уже полностью распаяна с Ардуиной и остальным добром, шлейф как раз и подключается к то самой плате, пока что все на макетки. Плату не перепаивал, все сопротивления кнопок, светодиодов и монитора заводские, пришлось только дорожку энкодера, центральный контакт разрезать. Информация о компе будет передаватся на монитор как раз, есть видео могу выложить если интересно
496385290 вне форума   Ответить с цитированием
Старый 25.12.2011, 21:35   #16
496385290
Пользователь
 
Аватар для 496385290
 
Регистрация: 20.06.2010
Возраст: 34
Город: Липецк
Регион: 48
Сообщений: 51
496385290 is on a distinguished road
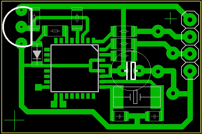
По умолчанию Термометр USB на Atmega8

Вывести данные на переднюю панель из системы компа у меня не получилось, и решил запарится на установку обычного термометра USB. Первый сделал на Attiny2313 но результата нормального не добился, там схема очень капризная по напряжению. Переделав на Atmega8 все запустилось с первого раза. Датчик d18b20, можно устанавливать до нескольких параллельно. Данные передаются по шине в комп, а там уже используются для выведения на переднюю панель. Печатку еще не сделал, все на макетке.

Вот сама печатка в электронке
Нажмите на изображение для увеличения
Название: 1.JPG
Просмотров: 910
Размер:	168.5 Кб
ID:	24905
496385290 вне форума   Ответить с цитированием
Старый 04.01.2012, 18:29   #17
496385290
Пользователь
 
Аватар для 496385290
 
Регистрация: 20.06.2010
Возраст: 34
Город: Липецк
Регион: 48
Сообщений: 51
496385290 is on a distinguished road
По умолчанию Первая примерка

Сбор всех плат, пайка разъемов, подгон длины проводов. (установка вентиляторов не производилась)
Пока без крепежа. Временно установил платы, после крепления все встанут по уровню и параллельно друг другу))))
Нажмите на изображение для увеличения
Название: P1110669.jpg
Просмотров: 995
Размер:	65.9 Кб
ID:	24970

Нажмите на изображение для увеличения
Название: P1110678.jpg
Просмотров: 1060
Размер:	88.2 Кб
ID:	24971
496385290 вне форума   Ответить с цитированием
Старый 05.03.2012, 16:30   #18
496385290
Пользователь
 
Аватар для 496385290
 
Регистрация: 20.06.2010
Возраст: 34
Город: Липецк
Регион: 48
Сообщений: 51
496385290 is on a distinguished road
По умолчанию RGB подсветка

Всем добрый день

После протяженного отпуска решил продолжить. Итак:

RGB подсветка:
Снаружи
- днище
- решетка
- шильдики
- ангельские глазки

Салон
- ноги
- все органы управления (кнопки, панель приборов)
- освещение салона

Всего 2 контура на ШИМ регуляторах. В принципе из одной микросхемы можно было сделать 2 ШИМ и третий контур на обычных регуляторах, то бишь 7 цветов.

Регулировать подсветку можно 2 вариантами. Либо кнопками, либо напрямую с компа. Я кнопки из готового варианта убрал, они мне не к чему.

Цвета выбранные запоминаются, даже после снятия напряжения, все записывается в EEPROM память.

Так же регулируется яркость двух контуров.

Из оборудования:
- atmega168 (можно и atmega328) Если чуть облегчить код то и atmega8 подойдет
- 6 шт транзисторов IRLZ44Z. Если делать 3 контура то 9 шт, но можно полевики заменить и на обычные биполярные
- кнопки и/или интерфейс для РС.

Так же занес на микросхему пару эффектов. Эффект стробоскопа и полицай режим.

При желании можно переделать чтобы цвет регулировался не забитыми заранее цветами, а не посредственно регулировать оттенки (розовый, малиновый, лазурный и др.)

Наглядная схема:
Нажмите на изображение для увеличения
Название: Безымянный.jpg
Просмотров: 1038
Размер:	66.7 Кб
ID:	25658
496385290 вне форума   Ответить с цитированием
Старый 02.04.2012, 18:49   #19
496385290
Пользователь
 
Аватар для 496385290
 
Регистрация: 20.06.2010
Возраст: 34
Город: Липецк
Регион: 48
Сообщений: 51
496385290 is on a distinguished road
По умолчанию Доп блок к PC CAR

Нажмите на изображение для увеличения
Название: z_8d66b071.jpg
Просмотров: 863
Размер:	67.6 Кб
ID:	26101

Нажмите на изображение для увеличения
Название: z_095d372b.jpg
Просмотров: 1034
Размер:	64.0 Кб
ID:	26102

Нажмите на изображение для увеличения
Название: z_c12a0f31.jpg
Просмотров: 1043
Размер:	61.3 Кб
ID:	26103

Нажмите на изображение для увеличения
Название: z_c8a88aaa.jpg
Просмотров: 991
Размер:	66.5 Кб
ID:	26104

Нажмите на изображение для увеличения
Название: z_c8e0ad9c.jpg
Просмотров: 1045
Размер:	64.8 Кб
ID:	26105
496385290 вне форума   Ответить с цитированием
Ответ

Метки
2 din, pc car, комп


Здесь присутствуют: 1 (пользователей: 0 , гостей: 1)
 
Опции темы Поиск в этой теме
Поиск в этой теме:

Расширенный поиск

Ваши права в разделе
Вы не можете создавать новые темы
Вы не можете отвечать в темах
Вы не можете прикреплять вложения
Вы не можете редактировать свои сообщения

BB коды Вкл.
Смайлы Вкл.
[IMG] код Вкл.
HTML код Выкл.



Часовой пояс GMT +4, время: 20:31.


Работает на vBulletin® версия 3.8.4.
Copyright ©2000 - 2026, Jelsoft Enterprises Ltd.
Перевод: zCarot