PCCar.ru - Ваш автомобильный компьютер

PCCar.ru - Ваш автомобильный компьютер (https://pccar.ru/index.php)
-   Рабочий журнал (https://pccar.ru/forumdisplay.php?f=25)
-   -   PC CAR 2 din универсальный при установки в любое авто (https://pccar.ru/showthread.php?t=16313)

496385290 27.11.2011 19:45

PC CAR 2 din
 
Всем привет!!! :happy:

Решил выложить свой PC CAR, он у меня второй, и т.к. первый был такой же как почти у всех, я заострю внимание только на второй версии.
Прошу сильно не пинать
Теперь о железе.

Я использовал материнскую плату Zotac LGA775 GF9300-I-E. От нее мне нужно было неплохая производительность встроенных видеокарт, количество USB, и небольшая энергопотребляемость. На ней 3xSATA (2 достаточно), 12xUSB портов, 1хСОМ, возможность подключения до 3 мониторов (1xVGA и два цифровых), так же есть разъем под клаву и eSATA. С материнкой вместе шел и модуль Wi-Fi. Звуковая карта средняя. Поддерживает только 5.1.

Процессор Intel Pentium Dual Core E6700, тактовая частота 3,2 ГГц, шины 1066 МГц, 2 ядра, кушает 65 Вт, максимальная температура 74,1 С.

Опетаривки 3 Гб

Жесткий от ноута объемом 250 Гб 2,5” SATA.

Блок питания хотел использовать M2-ATX, но понял что это гиблое дело, и что 160 Вт маловато для такого железа, было, решено разорится и купить M4-ATX мощностью 250 Вт как заявил производитель.

Так же из дополнительного оборудования установил:
-оптический привод от ноутбука Пионерка DVD-RW SATA.
-ТВ тюнер Aver Media USB с возможностью цифрового приема, в авто еще не опробован.
-Какой то блютуз валялся, марка без понятия
-радио модуль от магнитолы Пионер
-ИК приемник на 2313 микроконтроллере.
-контроллер LPT PCI-E.
-модем USB GSM/GPRS
-модуль GPS
-беспроводная мышь и клава в солнечнозащитный козырек.
-термометр USB (2313+d18b20)

Охлаждение было собрано из 6 вентиляторов. Корпус компьютера 185х175х100 мм. Температура там без них наверное будет как в духовке. Один стоит на ЦП, второй (40х40х10) задействован на охлаждение непосредственно чипсета, еще два размером 40х40х10 подключенных через схему регулирования оборотов в зависимости от температуры на охлаждение жесткого диска и оперативной памяти. Еще пара 30х30х10 на охлаждение БП.

Монитор обычный 7” сенсорный, корпус самодельный.

Система управления задействована через две Arduino nano одна отвечает за: радио, подсветку монитора, камеру заднего вида, рулевых кнопок. Вторая за управление панели от магнитолы LG LAC 6800R: подсветка кнопок (два цвета), дисплей, энкодер, кнопки.

В планах использовать второй монитор на крыши 15-17” настольного ПК.
Подключить автомобиль через Arduino Mega к PC CAR.

По входу использовал фильтр, ферритовое кольцо и конденсаторы 20000х25В.

Вот в принципе и весь список, что мне удалось засунуть и подключить к коробке размером 185х175х100 мм. :smile2:

maxkuz 27.11.2011 23:44

классно! а где сам комп-то? что-то не видно...

Gorynch 28.11.2011 00:08

Маленькое уточнение: одновременно можно подключить только 2 монитора на любые из 3-х выводов

И ещё - как-то не вяжется выбор платы с "небольшая энергопотребляемость." и "Блок питания хотел использовать M2-ATX, но понял что это гиблое дело, и что 160 Вт маловато для такого железа, было, решено разорится и купить M4-ATX мощностью 250 Вт как заявил производитель"

А в остальном всё интересно, правда фоток не наблюдается

496385290 28.11.2011 00:36

Цитата:

Сообщение от maxkuz (Сообщение 203098)
классно! а где сам комп-то? что-то не видно...

Комп дома, ждет последние штрики, прошивка, установка винды, покраски

496385290 28.11.2011 00:38

Цитата:

Сообщение от Gorynch (Сообщение 203100)
Маленькое уточнение: одновременно можно подключить только 2 монитора на любые из 3-х выводов

И ещё - как-то не вяжется выбор платы с "небольшая энергопотребление." и "Блок питания хотел использовать M2-ATX, но понял что это гиблое дело, и что 160 Вт маловато для такого железа, было, решено разорится и купить M4-ATX мощностью 250 Вт как заявил производитель"

А в остальном всё интересно, правда фоток не наблюдается

Совершенно верно только 2 монитора :) спасибо за наблюдательность

Фотки будут в скором времени. А на счет энергопотребления, с M2-ATX проект содержал малую долю того что сейчас, только необходимое, и монитор питался от отдельного преобразователя, решив расширить возможности был куплен m4-ATX тем самым на него было все повешено, все так затянуло что на энергопотребление как то стало плевать :yes4:

496385290 29.11.2011 19:27

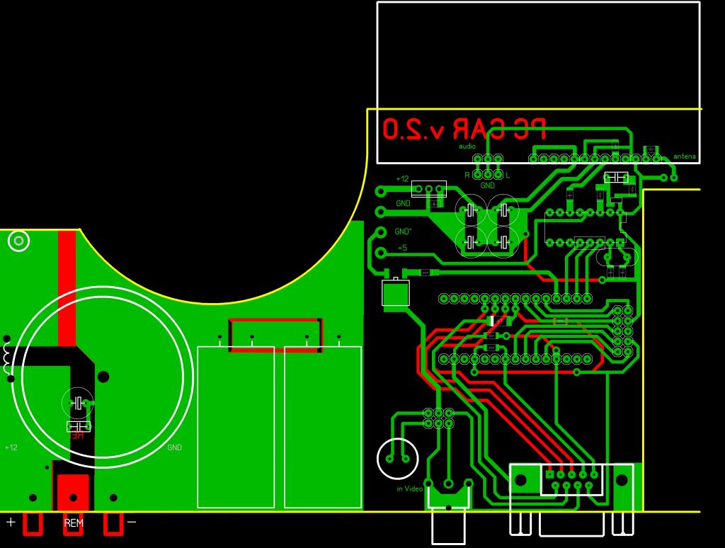
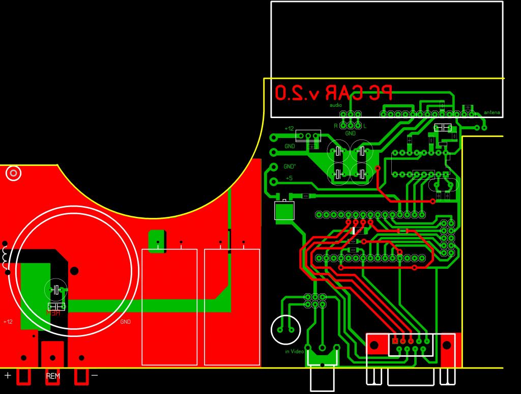
Состоит из 5 плат:
1) Материнская плата Zotac LGA775 GF9300-I-E на которой установлено:
Процессор Intel Pentium Dual Core E6700 с вентилятором 80х80х25 4pin
Чипсет GeForce с вентилятором 40х40х10 3pin
Оперативка – 3 Гб (2 + 1)
Жесткий диск - 250 Гб 2,5” SATA (укороченный SATA кабель 25 см)
Контроллер LPT+2COM PCI-E
Wi-Fi
2) Верхняя плата состоит из фильтра и 2 модулей:
Системы фильтрации питания (феррит + конденсаторы 20000х25В)
Arduino Nano (рулевые кнопки, регулировка подсветки, радио, вентиляторы, камера заднего вида)
Радио (радио модуль от магнитолы, синтезатор и система питания)
3) Блок питания М4-АТХ с вентилятором 30х30х10 2pin
4) Система охлаждения:
2 вентилятора 40х40х10 3pin и одного 30х30х10 2pin
Схема управления охлаждением с датчиком температуры
Bluetooth
5) Плата разъем задней панели:
Мини хаб USB 4-1
Термометр USB (2313+d18b20)

Для удобства гайки М3 запрессовал в вентиляторы.

Задняя нижняя плата содержит:
4 USB (3 из которых высокоскоростные, и 1 через хаб)
1хСОМ
Светодиоды (POWER и HDD)
Кнопка RESET
Разъемы питания +5 и +12 вольт
Разъем контроллера Arduino Nano (Оставшиеся незадействованные контакты)
Разъем 3,5мм для наушников (на панель управления)

Задняя верхняя плата содержит:
+12/АСС/GND
Разъем под антенну FM
9 pin (датчик света, рулевые кнопки, + 5 В, GND, камера заднего вида, POWER)
S-video

В процессе сборки пришлось собрать два программатора AVR и PIC с интерфейсом USB.

Hamster 29.11.2011 19:40

Фоооотки, фооотки! Даешь фотки! :)

496385290 29.11.2011 21:18

Вложений: 7
Пока что готовы полностью только 2 платы, остальные частями:

Верхняя задняя плата
Вложение 24536

Вложение 24538

Вложение 24539

Вложение 24540

Верхняя передняя плата (охлаждение)
Вложение 24537

Вложение 24541

Вложение 24542

admin 30.11.2011 01:10

А что за VGA разьем на плате?
http://forum.pccar.ru/attachment.php...0&d=1322583400

webnao 30.11.2011 01:29

сдается мне это com-порт.


Часовой пояс GMT +4, время: 23:50.

Работает на vBulletin® версия 3.8.4.
Copyright ©2000 - 2026, Jelsoft Enterprises Ltd.
Перевод: zCarot