PCCar.ru - Ваш автомобильный компьютер

Вернуться   PCCar.ru - Ваш автомобильный компьютер > MP3Car ТехИнфа > Общение с машиной

Ответ
 
Опции темы Поиск в этой теме
Старый 27.03.2009, 01:56   #31
Beer100
Гуру
 
Аватар для Beer100
 
Регистрация: 04.01.2006
Возраст: 56
Город: Минск
Регион: Беларусь
Машина: 2002\Audi\A6 3.0i
Сообщений: 1,135
Beer100 will become famous soon enough
По умолчанию

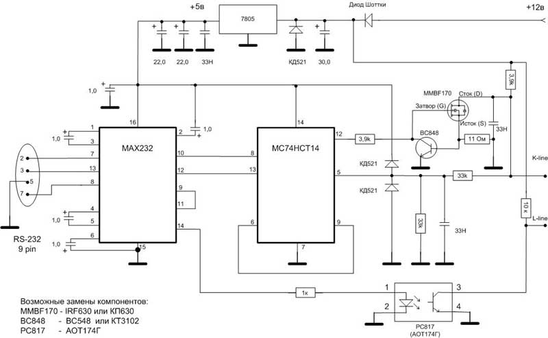
Да совсем не трудно!
Вот схема и очень интересное и подробное описание к нему.
Миниатюры
Нажмите на изображение для увеличения
Название: kl-line.jpg
Просмотров: 2302
Размер:	42.1 Кб
ID:	10190  
Вложения
Тип файла: rar Данный адаптер KL-LINE.rar (220.9 Кб, 4724 просмотров)
__________________
БП SL "умнай"- Сергея Лебедева (собственного изготовления), 7" Prology PCM-700, PIII 1,2 Tualatin, Intel i815, Video Gforce 440 64mb
, 2.5" HDD 40 Gb (Hitachi), 2.5" HDD 60 Gb (Fujitsu), PCI->USB2.0,
PCI TV tuner Beholder Behold TV 507 FM, DVD 5.25" (USB -> IDE переходник), GPS Globalsat BU-353, Web камера 3-COM, USB HUB D-Link, BT,
Софт: оболочка - Centrafuse, Навигация - GisRX, EDGE

Последний раз редактировалось Beer100; 27.03.2009 в 12:04.
Beer100 вне форума   Ответить с цитированием
Старый 27.03.2009, 08:21   #32
Lion008
Старший Пользователь
 
Аватар для Lion008
 
Регистрация: 30.03.2008
Возраст: 40
Город: Оренбург
Регион: 56
Машина: Lancer 9
Сообщений: 178
Lion008 is on a distinguished road
По умолчанию

что посоветуете для ff2 1.6 испанец
__________________
собирал себе комп в машину:

Все что осталось
моник Mystery MMT-8120s
Wi-Fi модуль mini-PCI Qcom
винт 160 Gb SATA-II 300 TOSHIBA 2.5"
приводDVD±R/RW Pioneer DVR-TS08
D-Link 7-port USB2.0 Hub + б.п.
корпус Cooler Master Elite100

читалка для машинки OBDII USB ELM327 v1.3 адаптер
Lion008 вне форума   Ответить с цитированием
Старый 27.03.2009, 10:36   #33
Autodiag
Старший Пользователь
 
Аватар для Autodiag
 
Регистрация: 22.03.2007
Возраст: 56
Город: Москва
Регион: 77, 97, 99, 177
Сообщений: 135
Autodiag is on a distinguished road
По умолчанию

Цитата:
Сообщение от Lion008 Посмотреть сообщение
что посоветуете для ff2 1.6 испанец

Для Ford Focus 2 конечно же ELM-327!
Autodiag вне форума   Ответить с цитированием
Старый 28.03.2009, 02:05   #34
Leha080
Banned
 
Регистрация: 09.12.2008
Возраст: 41
Город: М.О. Подольск
Регион: 50, 90, 150
Машина: 2008 Opel Astra Gtс 1.6
Сообщений: 505
Leha080 is on a distinguished road
По умолчанию

Вот спасибки BEER
Это я так понял через ком порт и микруха такаяже как в мастеркит(но не уверен) это не одно итоже!?
Leha080 вне форума   Ответить с цитированием
Старый 28.03.2009, 05:52   #35
(vS)
Гуру
 
Аватар для (vS)
 
Регистрация: 13.10.2006
Возраст: 48
Город: Санкт-Петербург
Регион: 54
Машина: '98 PRIUS NHW10
Сообщений: 1,991
(vS) will become famous soon enough(vS) will become famous soon enough
По умолчанию

у вас эльмы оригинальные или копия?
__________________
маст{ер} c[лов]а и стил<ус>а

мои детки: сивик и геша + а у него названья нет + примус +
грандесла
(vS) вне форума   Ответить с цитированием
Старый 28.03.2009, 18:11   #36
Lion008
Старший Пользователь
 
Аватар для Lion008
 
Регистрация: 30.03.2008
Возраст: 40
Город: Оренбург
Регион: 56
Машина: Lancer 9
Сообщений: 178
Lion008 is on a distinguished road
По умолчанию

Цитата:
Сообщение от Autodiag Посмотреть сообщение
Для Ford Focus 2 конечно же ELM-327!
это надеюсь не сорказм?

мне очень надо!

и какова цена данного девайса?
ну просто можно ссылку?
__________________
собирал себе комп в машину:

Все что осталось
моник Mystery MMT-8120s
Wi-Fi модуль mini-PCI Qcom
винт 160 Gb SATA-II 300 TOSHIBA 2.5"
приводDVD±R/RW Pioneer DVR-TS08
D-Link 7-port USB2.0 Hub + б.п.
корпус Cooler Master Elite100

читалка для машинки OBDII USB ELM327 v1.3 адаптер
Lion008 вне форума   Ответить с цитированием
Старый 30.03.2009, 01:33   #37
Beer100
Гуру
 
Аватар для Beer100
 
Регистрация: 04.01.2006
Возраст: 56
Город: Минск
Регион: Беларусь
Машина: 2002\Audi\A6 3.0i
Сообщений: 1,135
Beer100 will become famous soon enough
По умолчанию

Цитата:
Сообщение от Leha080 Посмотреть сообщение
Вот спасибки BEER
Это я так понял через ком порт и микруха такаяже как в мастеркит(но не уверен) это не одно итоже!?
К сожалению, я не знаю, что в мастер-ките стоит, но у них, говорят, много ошибок бывает...
__________________
БП SL "умнай"- Сергея Лебедева (собственного изготовления), 7" Prology PCM-700, PIII 1,2 Tualatin, Intel i815, Video Gforce 440 64mb
, 2.5" HDD 40 Gb (Hitachi), 2.5" HDD 60 Gb (Fujitsu), PCI->USB2.0,
PCI TV tuner Beholder Behold TV 507 FM, DVD 5.25" (USB -> IDE переходник), GPS Globalsat BU-353, Web камера 3-COM, USB HUB D-Link, BT,
Софт: оболочка - Centrafuse, Навигация - GisRX, EDGE
Beer100 вне форума   Ответить с цитированием
Старый 30.03.2009, 04:15   #38
demcha
Новый Пользователь
 
Регистрация: 02.03.2009
Возраст: 43
Город: Магадан
Регион: 49
Машина: 2003\Ford\Escape
Сообщений: 14
demcha is on a distinguished road
По умолчанию

Купил себе ELM327 USB с прошивкой 1.3. Ford Escape 2003 года праворукий Японец определился без проблем, соответственно должны определится аналоги автомобилей Ford Maveric и Mazda Tribute как праворукие так и леворукие. Пробовали данный сканер на Toyota Opa 2001 года - сканер послал нас и сказал немогу найти общий язык с ЭБУ
demcha вне форума   Ответить с цитированием
Старый 30.03.2009, 08:00   #39
AlexSt_66
Banned
 
Регистрация: 15.08.2007
Возраст: 59
Город: Екатеринбург
Регион: 66, 96
Машина: Mazda MPV
Сообщений: 34
AlexSt_66 is on a distinguished road
По умолчанию

[QUOTE=Lion008;93115]это надеюсь не сорказм?

мне очень надо!

Нет, это не "СОРКАЗМ", и всем обычно всегда очень надо... Прочитайте хотя-бы тему толком, с первой страницы...
AlexSt_66 вне форума   Ответить с цитированием
Старый 30.03.2009, 08:22   #40
jigit
Пользователь
 
Регистрация: 15.02.2008
Город: Уфа
Регион: 02
Машина: Chevrolet Lacetti
Сообщений: 28
jigit is on a distinguished road
По умолчанию

у кого уже есть такая штука, отпишитесь пожалуйста на каких машинах работает 100%. У меня шев лачетти, думаю вот, покупать или нет?
__________________
Жить сложно, но интересно!
Chevrolet Lacetti
P4, 512, 80 Gb, M2-ATX, in-dash монитор, Centrafuse, GPS, SkyLink, USB OBD II ELM327 адаптер

Продажа и установка PCCar в Уфе
ICQ: 385618863
jigit вне форума   Ответить с цитированием
Ответ


Здесь присутствуют: 1 (пользователей: 0 , гостей: 1)
 
Опции темы Поиск в этой теме
Поиск в этой теме:

Расширенный поиск

Ваши права в разделе
Вы не можете создавать новые темы
Вы не можете отвечать в темах
Вы не можете прикреплять вложения
Вы не можете редактировать свои сообщения

BB коды Вкл.
Смайлы Вкл.
[IMG] код Вкл.
HTML код Выкл.



Часовой пояс GMT +4, время: 09:37.


Работает на vBulletin® версия 3.8.4.
Copyright ©2000 - 2026, Jelsoft Enterprises Ltd.
Перевод: zCarot