PCCar.ru - Ваш автомобильный компьютер

Вернуться   PCCar.ru - Ваш автомобильный компьютер > MP3Car ТехИнфа > Блоки питания > Самодельные блоки питания

Ответ
 
Опции темы Поиск в этой теме
Старый 12.03.2008, 09:03   #241
alex_new_2030
Пользователь
 
Аватар для alex_new_2030
 
Регистрация: 04.10.2007
Возраст: 47
Город: Тараз
Регион: 77, 97, 99, 177
Машина: 1995 Mitsubishi Delica
Сообщений: 44
alex_new_2030 is on a distinguished road
По умолчанию

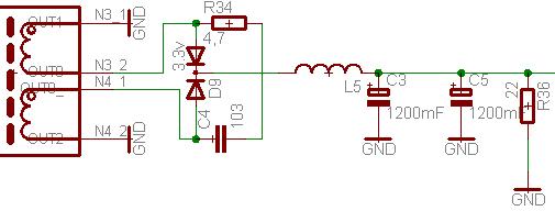
Кто нибуть смотрел осцилографом, что твориться на выходе БП? У меня довольно таки ощутимая пульсация, особенно по каналу 3.3В. Как получше отфильтровать выход от пульсаций? У меня сейчас используеться такая схема (см. вложение) на все 3 канала. В принципе Комп от него пашет, но пока PG формирует кондер и сопротивление. Не получаеться корректно измерять напряжение контроллером. Показания сильно плавают из за пульсаций. Пробовал ставить конденсаторы 1200mF до дросселя (L5). В результате конденсаторы начинают сильно греться, греються также и мосфеты, потребление от АКБ возрастает почти в 2 раза. Дроссели (L5) выпаял из компового БП. Феритовый стержень с обмоткой. Почему начинает все греться?

Пробовал вместо стержневого дроселя ставить дросель из кольца (выпаивал с материнской платы, стоят около проца). Они фильтровали выходное напряжение лучше, но и грелись тоже довольно сильно.

Может попробовать поставить 2 дросселя? Первый стержневой, второй на кольце (рис 2)?
Миниатюры
Нажмите на изображение для увеличения
Название: выход.JPG
Просмотров: 1647
Размер:	16.9 Кб
ID:	6031   Нажмите на изображение для увеличения
Название: выход2.JPG
Просмотров: 1318
Размер:	17.0 Кб
ID:	6032  
alex_new_2030 вне форума   Ответить с цитированием
Старый 12.03.2008, 11:20   #242
Owlmaster
Пользователь
 
Аватар для Owlmaster
 
Регистрация: 28.11.2005
Возраст: 50
Город: Санкт-Петербург
Регион: 78, 98
Машина: BMW E36
Сообщений: 87
Owlmaster is on a distinguished road
По умолчанию

1. А зачем в схеме аноды соеденены цепочкой R34 и С4?
2. Странным образом снимаешь напругу с трансформатора, транс правильно намотан и разведен?
3. До дросселя поставь конденсаторы 4700мФ и после дросселя такойже, если греются может +/- попутал
4. Дроссель с мамки не очень хороший вариант ИМХО, возьму из БП которые в высоту сантиметра 4 и на который намотка по всему стержню толстым проводом 1 - 2 мм
__________________
www.e36club.ru
Никогда не бойся делать что либо своими руками, ибо Титаник строили профессионалы, а Ковчег построил любитель.
Проэктирую...
Owlmaster вне форума   Ответить с цитированием
Старый 12.03.2008, 12:30   #243
alex_new_2030
Пользователь
 
Аватар для alex_new_2030
 
Регистрация: 04.10.2007
Возраст: 47
Город: Тараз
Регион: 77, 97, 99, 177
Машина: 1995 Mitsubishi Delica
Сообщений: 44
alex_new_2030 is on a distinguished road
По умолчанию

Цитата:
Сообщение от Owlmaster Посмотреть сообщение
1. А зачем в схеме аноды соеденены цепочкой R34 и С4?
2. Странным образом снимаешь напругу с трансформатора, транс правильно намотан и разведен?
3. До дросселя поставь конденсаторы 4700мФ и после дросселя такойже, если греются может +/- попутал
4. Дроссель с мамки не очень хороший вариант ИМХО, возьму из БП которые в высоту сантиметра 4 и на который намотка по всему стержню толстым проводом 1 - 2 мм
1. подсмотрел в комповом БП. от туда и выпаивал.
2. Просто так в схеме нарисовано у меня, для более удобной разводки платы. Транс подключен правильно.
3. Вот после подключения этого конденсатора и начинает все греться. + и - не перепутал.
4. сейчас как раз такие и стоят. Думаю дополнительные поставлю, лучше будет.

Кстати выпрямительные диоды ставил из БП, 20с40. Хватит их или нет.
alex_new_2030 вне форума   Ответить с цитированием
Старый 17.03.2008, 12:58   #244
Owlmaster
Пользователь
 
Аватар для Owlmaster
 
Регистрация: 28.11.2005
Возраст: 50
Город: Санкт-Петербург
Регион: 78, 98
Машина: BMW E36
Сообщений: 87
Owlmaster is on a distinguished road
По умолчанию

Цитата:
Сообщение от alex_new_2030 Посмотреть сообщение
1. подсмотрел в комповом БП. от туда и выпаивал.
2. Просто так в схеме нарисовано у меня, для более удобной разводки платы. Транс подключен правильно.
3. Вот после подключения этого конденсатора и начинает все греться. + и - не перепутал.
4. сейчас как раз такие и стоят. Думаю дополнительные поставлю, лучше будет.
Кстати выпрямительные диоды ставил из БП, 20с40. Хватит их или нет.
1. Всеж убери эти цепочки - ни в одном самодельном преобразователе ничего подобного не видел, не думаю что хороший вариант.
2. ясно
3. см.п1 и кондеры думаю греться не будут, у меня не греются....
4. см.п1 тож думаю не хорошо это (но это тока мое мнение)

20С40 вполне достаточно я себе такие же вкорячил вместо 60CTQ150 хотя можно и их было оставить

З.Ы. А чего больше никто не повторяет схему? просто интересно может у кого еще какие нововведения будут для улучшения работы?
__________________
www.e36club.ru
Никогда не бойся делать что либо своими руками, ибо Титаник строили профессионалы, а Ковчег построил любитель.
Проэктирую...
Owlmaster вне форума   Ответить с цитированием
Старый 17.03.2008, 14:37   #245
alex_new_2030
Пользователь
 
Аватар для alex_new_2030
 
Регистрация: 04.10.2007
Возраст: 47
Город: Тараз
Регион: 77, 97, 99, 177
Машина: 1995 Mitsubishi Delica
Сообщений: 44
alex_new_2030 is on a distinguished road
По умолчанию

Собственно БП готов и работает.Сейчас печатку чуть переделал и буду второй собирать для друга.
Вложения
Тип файла: rar БП.rar (446.7 Кб, 1418 просмотров)
alex_new_2030 вне форума   Ответить с цитированием
Старый 17.03.2008, 19:07   #246
Owlmaster
Пользователь
 
Аватар для Owlmaster
 
Регистрация: 28.11.2005
Возраст: 50
Город: Санкт-Петербург
Регион: 78, 98
Машина: BMW E36
Сообщений: 87
Owlmaster is on a distinguished road
По умолчанию

У! пара вопросов
а сининький пред - это на 15А? на 10А не жевет?
а что за плата такая? торчком стоит "ATX CONTROL MODULE" а где TL и IR?
чет блок какой то интересный....
__________________
www.e36club.ru
Никогда не бойся делать что либо своими руками, ибо Титаник строили профессионалы, а Ковчег построил любитель.
Проэктирую...
Owlmaster вне форума   Ответить с цитированием
Старый 18.03.2008, 07:06   #247
alex_new_2030
Пользователь
 
Аватар для alex_new_2030
 
Регистрация: 04.10.2007
Возраст: 47
Город: Тараз
Регион: 77, 97, 99, 177
Машина: 1995 Mitsubishi Delica
Сообщений: 44
alex_new_2030 is on a distinguished road
По умолчанию

Цитата:
Сообщение от Owlmaster Посмотреть сообщение
У! пара вопросов
а сининький пред - это на 15А? на 10А не жевет?
а что за плата такая? торчком стоит "ATX CONTROL MODULE" а где TL и IR?
чет блок какой то интересный....
Сначала ставил 25А, потом замерил сколько мамка жрет, ~9-10А. Вот и поставил 15А предохранитель.
Это плата управления. На ней стоит контроллер и tl+ir. Только tl и ir на обратной стороне платы (она двухстороняя).
alex_new_2030 вне форума   Ответить с цитированием
Старый 04.04.2008, 15:45   #248
Gosha39
Старший Пользователь
 
Регистрация: 22.08.2007
Возраст: 45
Город: Верхняя Салда
Регион: 66, 96
Машина: 2001\Toyota\Corolla
Сообщений: 354
Gosha39 will become famous soon enough
По умолчанию

А ктонить кто собрал ентот бп КПД мерил ?
Лично я БП самоделкина собрал и получил фиговенький КПД в 60% вот закупил деталек на трёхтрансовый травить собираюсь, а чего ожидать не знаю !!!
alex_new_2030 протестировать не желаеш ? и обьявить
Gosha39 вне форума   Ответить с цитированием
Старый 04.04.2008, 15:54   #249
Леонов
Новый Пользователь
 
Регистрация: 04.03.2008
Возраст: 49
Город: Москва
Регион: 77, 97, 99, 177
Машина: 2006\форд экспидишн
Сообщений: 9
Леонов is on a distinguished road
По умолчанию

Цитата:
Сообщение от Gosha39 Посмотреть сообщение
А ктонить кто собрал ентот бп КПД мерил ?
Лично я БП самоделкина собрал и получил фиговенький КПД в 60% вот закупил деталек на трёхтрансовый травить собираюсь, а чего ожидать не знаю !!!
alex_new_2030 протестировать не желаеш ? и обьявить
Напрасный труд.Плата разведена плохо- возбуд будет .Соответственно и всякая хрень на выходе
Леонов вне форума   Ответить с цитированием
Старый 04.04.2008, 16:12   #250
xDriver
Старший Пользователь
 
Аватар для xDriver
 
Регистрация: 12.04.2007
Город: Москва
Регион: 77, 97, 99, 177
Машина: 2013 Hyundai IX35
Сообщений: 400
xDriver is on a distinguished road
По умолчанию

Цитата:
Напрасный труд.Плата разведена плохо- возбуд будет
Разведите НАМ хорошо - и возбуждения не будет и польза будет !!!
Или Вы только нас разводите ?
xDriver вне форума   Ответить с цитированием
Ответ


Здесь присутствуют: 1 (пользователей: 0 , гостей: 1)
 
Опции темы Поиск в этой теме
Поиск в этой теме:

Расширенный поиск

Ваши права в разделе
Вы не можете создавать новые темы
Вы не можете отвечать в темах
Вы не можете прикреплять вложения
Вы не можете редактировать свои сообщения

BB коды Вкл.
Смайлы Вкл.
[IMG] код Вкл.
HTML код Выкл.



Часовой пояс GMT +4, время: 21:08.


Работает на vBulletin® версия 3.8.4.
Copyright ©2000 - 2026, Jelsoft Enterprises Ltd.
Перевод: zCarot