PCCar.ru - Ваш автомобильный компьютер

Вернуться   PCCar.ru - Ваш автомобильный компьютер > MP3Car ТехИнфа > Мониторы

Ответ
 
Опции темы Поиск в этой теме
Старый 18.01.2021, 23:19   #1831
Kolan91
Пользователь
 
Регистрация: 05.11.2016
Возраст: 35
Регион: 40
Сообщений: 85
Kolan91 is on a distinguished road
По умолчанию

Цитата:
Сообщение от nrgizer79 Посмотреть сообщение
Сам начал новый проект.
Надо заказывать контроллер.
И тоже обратил внимание, что на фотках у китайцев все названия замазаны.
А поиск по rtd2660h даёт только отдельно микросхемы.
Есть у кого ещё контроллер на "заменителе rtd2660h" ?
Как ведёт себя на морозе ?
Может ссылка на продавца, у которого ещё rtd2660h платы есть ?
у меня замезла при минус 5




По теме: матрица claa089na0acw -lvds 1 канал 6 бит 1024х600,
прошивка от ancc но от другой матрицы но параметры ее те же самые, а изображение мерцает. Прошивка 1024x600_HSD089IFW2_15kHz_VGA, редактирование EDID ничего не дало, вот в чем может быть проблема? в этих 15 килогерцах в названии? но я так понял что это дополнительная поддержка у vga, и тем самым на меня это никак влиять не должно. Может кто подскажет куда копать?

Последний раз редактировалось basurman; 19.01.2021 в 07:29.
Kolan91 вне форума   Ответить с цитированием
Старый 23.02.2021, 23:20   #1832
ifynk
Старший Пользователь
 
Аватар для ifynk
 
Регистрация: 06.05.2009
Возраст: 41
Город: Херсон
Регион: Украина
Машина: Honda Accord 7
Сообщений: 370
ifynk has a spectacular aura aboutifynk has a spectacular aura aboutifynk has a spectacular aura about
По умолчанию

Случилась неприятность с контроллером - перестал запоминать выход по умолчанию. Раньше это был hdmi. На av2 висит камера заднего вида. Так вот теперь если был активирован hdmi, то после повторного включения он стартует с активированным av2 и нужно снова переключать на hdmi. Причем ни разу не заводил машину с включенной камерой, так как автомат. Как лечить? Перепрошивкой? Какую прошивку нужно выбрать?
ifynk вне форума   Ответить с цитированием
Старый 01.03.2021, 11:19   #1833
SmNikolay
Новый Пользователь
 
Регистрация: 01.03.2021
Возраст: 42
Регион: 73
Сообщений: 12
SmNikolay is a glorious beacon of lightSmNikolay is a glorious beacon of lightSmNikolay is a glorious beacon of lightSmNikolay is a glorious beacon of lightSmNikolay is a glorious beacon of lightSmNikolay is a glorious beacon of light
По умолчанию

Хочу сделать регулировку яркости. Прочитав первый пост не совсем понял как. Дисплей HSD080.... подключен через переходник(CNBJYS ICAR 35). Что надо сделать подскажите. Если я банально разрежу минусовой провод подсветки и в разрыв туда поставлю какой нить n-channel мосфет и буду им управлять PWM с STM32. Не приведет к какому нить взрыву?
SmNikolay вне форума   Ответить с цитированием
Старый 01.03.2021, 13:08   #1834
basurman
Super Moderator
 
Аватар для basurman
 
Регистрация: 19.07.2011
Возраст: 54
Город: Нижегородские болота
Регион: 52
Машина: пешкарус
Сообщений: 2,033
basurman has a reputation beyond reputebasurman has a reputation beyond reputebasurman has a reputation beyond reputebasurman has a reputation beyond reputebasurman has a reputation beyond reputebasurman has a reputation beyond reputebasurman has a reputation beyond reputebasurman has a reputation beyond reputebasurman has a reputation beyond repute
По умолчанию

Если все делать правильно то взрываться нечему.
__________________
ВСЕ ДЛЯ АРДУИНО

Моя почта - mogirov971sobakamail.ru
basurman вне форума   Ответить с цитированием
Старый 01.03.2021, 15:30   #1835
SmNikolay
Новый Пользователь
 
Регистрация: 01.03.2021
Возраст: 42
Регион: 73
Сообщений: 12
SmNikolay is a glorious beacon of lightSmNikolay is a glorious beacon of lightSmNikolay is a glorious beacon of lightSmNikolay is a glorious beacon of lightSmNikolay is a glorious beacon of lightSmNikolay is a glorious beacon of light
По умолчанию

Я в схемотехнике далеко не гуру. Хотел спросить пойдет ли IRLML2502 если я его вставлю в разрыв белого провода сюда

вот сюда
Миниатюры
Нажмите на изображение для увеличения
Название: LED.jpg
Просмотров: 848
Размер:	143.4 Кб
ID:	52333  
SmNikolay вне форума   Ответить с цитированием
Старый 01.03.2021, 15:59   #1836
basurman
Super Moderator
 
Аватар для basurman
 
Регистрация: 19.07.2011
Возраст: 54
Город: Нижегородские болота
Регион: 52
Машина: пешкарус
Сообщений: 2,033
basurman has a reputation beyond reputebasurman has a reputation beyond reputebasurman has a reputation beyond reputebasurman has a reputation beyond reputebasurman has a reputation beyond reputebasurman has a reputation beyond reputebasurman has a reputation beyond reputebasurman has a reputation beyond reputebasurman has a reputation beyond repute
По умолчанию

здесь не стоит ничего обрезать, не будет работать. В первом посту есть схема, неплохо бы изучить.
__________________
ВСЕ ДЛЯ АРДУИНО

Моя почта - mogirov971sobakamail.ru
basurman вне форума   Ответить с цитированием
Старый 01.03.2021, 16:22   #1837
SmNikolay
Новый Пользователь
 
Регистрация: 01.03.2021
Возраст: 42
Регион: 73
Сообщений: 12
SmNikolay is a glorious beacon of lightSmNikolay is a glorious beacon of lightSmNikolay is a glorious beacon of lightSmNikolay is a glorious beacon of lightSmNikolay is a glorious beacon of lightSmNikolay is a glorious beacon of light
По умолчанию

Почему? Эти провода идут на прямую на подсветку дисплея, белый согласно схеме через резистор в 1 ом на землю. Если туда впаять mosfet не будет работать?
SmNikolay вне форума   Ответить с цитированием
Старый 01.03.2021, 17:10   #1838
basurman
Super Moderator
 
Аватар для basurman
 
Регистрация: 19.07.2011
Возраст: 54
Город: Нижегородские болота
Регион: 52
Машина: пешкарус
Сообщений: 2,033
basurman has a reputation beyond reputebasurman has a reputation beyond reputebasurman has a reputation beyond reputebasurman has a reputation beyond reputebasurman has a reputation beyond reputebasurman has a reputation beyond reputebasurman has a reputation beyond reputebasurman has a reputation beyond reputebasurman has a reputation beyond repute
По умолчанию

Не будет. Не веришь, попробуй)
__________________
ВСЕ ДЛЯ АРДУИНО

Моя почта - mogirov971sobakamail.ru
basurman вне форума   Ответить с цитированием
Старый 01.03.2021, 18:16   #1839
SmNikolay
Новый Пользователь
 
Регистрация: 01.03.2021
Возраст: 42
Регион: 73
Сообщений: 12
SmNikolay is a glorious beacon of lightSmNikolay is a glorious beacon of lightSmNikolay is a glorious beacon of lightSmNikolay is a glorious beacon of lightSmNikolay is a glorious beacon of lightSmNikolay is a glorious beacon of light
По умолчанию

Да я верю Я же спрашиваю, а не утверждаю. А как порекомендовали бы сделать вы?
SmNikolay вне форума   Ответить с цитированием
Старый 01.03.2021, 19:50   #1840
SmNikolay
Новый Пользователь
 
Регистрация: 01.03.2021
Возраст: 42
Регион: 73
Сообщений: 12
SmNikolay is a glorious beacon of lightSmNikolay is a glorious beacon of lightSmNikolay is a glorious beacon of lightSmNikolay is a glorious beacon of lightSmNikolay is a glorious beacon of lightSmNikolay is a glorious beacon of light
По умолчанию

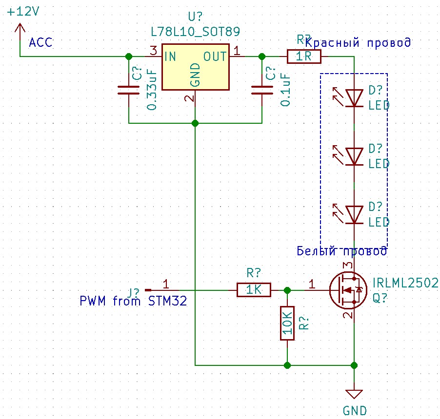
А если такой вариант? Жизнеспособен?
Миниатюры
Нажмите на изображение для увеличения
Название: Led2.jpg
Просмотров: 814
Размер:	150.4 Кб
ID:	52342  
SmNikolay вне форума   Ответить с цитированием
Ответ


Здесь присутствуют: 1 (пользователей: 0 , гостей: 1)
 
Опции темы Поиск в этой теме
Поиск в этой теме:

Расширенный поиск

Ваши права в разделе
Вы не можете создавать новые темы
Вы не можете отвечать в темах
Вы не можете прикреплять вложения
Вы не можете редактировать свои сообщения

BB коды Вкл.
Смайлы Вкл.
[IMG] код Вкл.
HTML код Выкл.



Часовой пояс GMT +4, время: 01:19.


Работает на vBulletin® версия 3.8.4.
Copyright ©2000 - 2026, Jelsoft Enterprises Ltd.
Перевод: zCarot